为什么说用例设计在软件开发中非常重要
原文出处:为什么说用例设计在软件开发中非常重要
_用例(Use Case)设计_可以说是软件设计的基本功,我现在还记得上大学刚学UML的时候,老师第一个教的图就是用例图,后面其他的图几乎都是在围绕 用例而展开。但为什么在工作中看到画用例图的反而少了?我与很多程序员交流,可能有这些原因:
- 不清楚用例设计有什么用,不就是画几个圈圈,能代表什么呢?
- 好像那几个圈圈不画,也并不影响开发。靠着时序图+表结构设计就足够把开发工作做完了
这还是从一线大厂程序员那里听到的答案,可见这个世界果然是一个巨大的草台班子😂。
没关系,不管之前懂不懂,看完这篇,你一定会对用例设计有个新的认识。
1. 用例设计有意义吗
你的身边是不是也有很多程序员,从未画过用例图,也一样吧代码写了?这是否意味着用例图的作用不大?
我说一下我的观点:初级程序员画时序图,中级程序员画类图,高级程序员画用例图。为什么这么说?
时序图 Sequence Diagram_描述的是一个过程,为了说清一个需求,把过程讲清楚是最朴素的也是最直接的方式,比如:

有些程序员拿着时序图配合数据库设计就开始写代码了,也是ok,时序图对了,业务逻辑上不会差太远。但时序图是线性的,缺少结构关系,不体现复用也不体现如何封装,只依赖时序图设计写出来的代码像流水账,只是把CRUD拼凑起来,随着业务的复杂度越来越高,代码的if...else...分支也越来越多,最终难以维护。
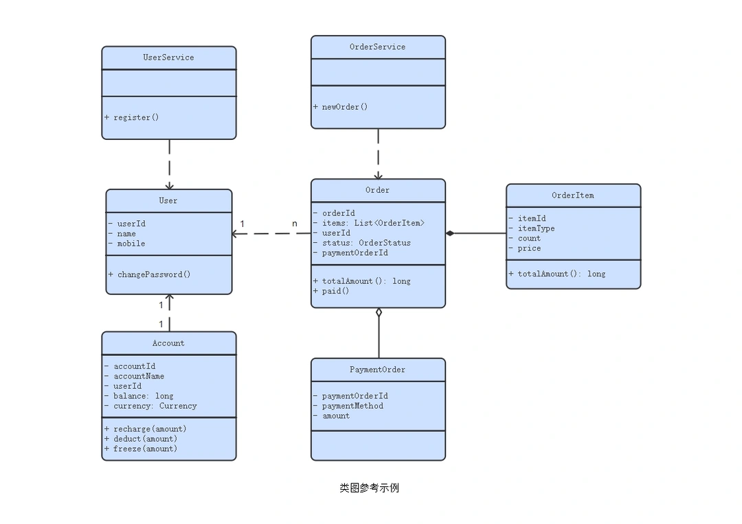
我们进入下一个level,看看类图 Class Diagram。类图用来说明程序的结构再合适不过。类图有几个关键要素:
- 类的属性和方法。在设计类的细节的时候,会自然融入面向对象的思维,想到类应该有哪些属性和行为,以及做怎样的封装最合适
- 类图有6大关系:依赖(Dependency)、关联(Association)、泛化(Generalization)、实现(Implementation)、组合(Composition)、聚合(Aggregation)。这六大关系始终在提醒你,要考虑模型的亲疏远近关系,例如依赖是弱联系,关联是强联系,聚合是松联系,组合是强联系。

(这里仅提供一个示例,图中的设计未必合理)
经常画类图的程序员,会有更强的结构性思维,这是成为合格架构师的重要基础。如果有时序图+类图做参考,代码就鲜活起来了,不再是为了如何组装和存储数据,而是围绕更加内聚的领域模型去展开。
若只有类图和时序图,对细节的把控固然没问题,但就是太细节了,缺少顶层视角。一个系统里几十上百个类,全部呈现出来眼花缭乱,只展示部分又看不清全貌。怎样用一张简单的图来说明一个系统提供了什么能力,且能把这些能力的依赖关系说清楚?
我们进入下一个level:高级程序员需要的是对整个系统全局的把控。这就要靠用例图了,用例图就像是站在系统的上帝视角来看,一张图展示出系统的全貌。
通过一张好的用例图,能清楚看清系统的模块划分。此外用例图还是从业务过渡到技术的桥梁,好的用例设计可以把业务和技术实现做完美衔接。
2. 什么是用例
用例分为两种:场景用例和系统用例。这是两种用例图标的区别:

图是用visual paradigm画的,可以用右键菜单切换不同的用例类型:

场景用例 用于描述一个完整的全链路流程,例如用户在电商平台购买商品,需涉及支付、商户扣减库存、优惠券核销、创建订单、创建物流单、物流发货等步骤,这些组合起来才是一个完整的“购买商品”场景用例。场景用例通常维度较高,用于分析跨系统协作,最终给用户交付价值。用户通过“购买商品”这个用例,交付的价值就是成功收到自己购买的商品。
系统用例 则是描述一个系统对外提供的能力,例如上面的“用户支付”、“创建物流单”都是系统用例。设计系统用例的时候,需要划定系统边界。
为了更好地进行说明,我举一个例子:小帅开了一家包子铺,主营业务就是卖包子,为了更好地管理用户、订单、账务,小帅准备搭建一套系统。 今天先介绍一下系统用例怎么设计。
3. 用例设计的步骤
3.1 识别参与者
参与者是在系统边界以外的,直接与系统交互的人或物。这里的物可以是其他系统、合作机构、或是一个定时触发器。有了参与者,在设计用例的时候才会考虑这个用例的服务对象是谁。
分析一下包子铺系统的主要参与者,一开始识别不全也没关系,先把主要的列出来:
真正的用户,他们通过系统来下单购买包子,还可以提前充值
外卖平台,用户可以通过外卖平台购买包子,同时也需要处理退款
收银员:在系统后台进行管理操作

3.2 分析一级用例
一级用例是指参与者直接与系统交互的功能,体现在图上就是直接和参与者相连的用例,需要用一个动词或动宾短语来描述用例,而不能用名词。这里我们只讲重点,因此省去那些注册、登录、修改密码之类的用例。
对于用户来说,首要的当然是可以下单购买包子,当然也可以提前充值,有充值就需要有查询余额和消费记录。
外卖平台与系统对接,主要提供下单和退款这两个能力
收银员通过柜台上的电脑与系统交互,收银员可以直接在机器上下单,还需要管理包子的剩余库存。

很多人到这一步就认为用例设计已经结束了,不就是画几个小人和圈圈吗?如果只是这样,用例设计就没有意义,软件设计是为了对现实进**行建模并且能有效指导开发。因此我们还需要对用例进行进一步分析**。
3.3 用例详细分析
到目前为止,图上所表示的用例还只是一个个的动宾短语,下一步要做的是把每一个用例进行展开。展开的形式可以是:
①文字说明,把这个用例的主流程、异常流程都描述清楚;
②也可以用流程图或时序图,同样要表达出主流程、异常流程。
以用户下单为例说明
## 用户下单用例
主流程
1. 用户在页面上选择好要购买的包子,提交订单
2. 创建订单,校验库存是否充足,锁定库存
3. 选择支付方式,完成支付
4. 扣减库存,交易成功
5. 给用户加积分
6. 通知用户
分支流程1
2.1 如果库存不足,返回错误提示
当我们把所有用例都展开以后,就会发现用例之间其实是存在联系的。 例如
不管用什么方式下单,都需要扣减库存,可以把扣减库存作为一个子用例,下单和扣减库存是include关系
用户直接下单和外卖平台下单,流程是类似的,区别在于用户直接下单需要调用支付能力,从外卖平台下单就不需要支付(在外卖平台已经支付完成了)。这种情况可以抽象出一个父用例
类似“给用户加积分”、“通知用户”等用例,不影响交易主流程,可以改为扩展用例
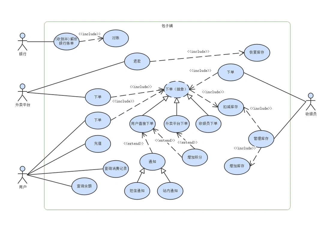
随着用例展开,会发现一些之前遗漏的部分,例如这里就把对账给漏了,为了能实现自动化对账,需要从银行获取账单,这里就要新增一个“银行”参与者,重复以上所有步骤,把相关用例补齐
我们把分析完后完整的用例图画出来看看:

有几个注意点:
对于不同参与者,即便提供了非常类似的用例,也要求尽量拆开。参与者不同往往意味着需求也不同。例如用户通过进入系统购买包子,需要验证是否登录,明确是谁在购买,买完包子可以加积分;但用户通过门店收银员来购买包子,就是一手交钱一手交货,收银员并不需要知道买包子的人是谁。也就是说一级用例尽量不复用,二级用例尽量复用
需要区分include和extend,箭头方向是不一样的,下面讲到系统实现的时候也不一样
上面这几个步骤不是走完一遍就结束了,通常随着分析的更加深入,会不断识别出新的用例,以及调整用例关系
3.4 check用例设计是否有遗漏
怎么评估用例设计全不全,有没有遗漏?
可以结合场景用例和系统用例来看,因为场景用例是给用户直接交付价值的,把场景用例拆解以后(场景用例可以展开画成带泳道的活动图Activity Diagram),每一个Activity(就是业务流程节点)都应该有对应的系统用例来支持,通过这样全流程串联推演,可以一定程度保证系统用例设计不遗漏。
如果你们恰好有跨领域的全局架构师,那就可以把场景用例交给全局架构师来负责画(这个可以放到第一步)。通过场景用例,可以再进步一自上而下拆解为系统用例。
后续有空我也会再介绍一些场景用例的分析方法。
4. 用例对写代码的意义
4.1 简化详细设计
进入到详细设计阶段,每个用例只需设计自己的流程,而不用关注相关的其他用例。
例如在设计“下单”这个用例的时候,在时序图上可以直接调用“扣减库存”用例,至于库存具体怎么扣减,下单不需要关心。这样代码的复用性就通过子用例的复用体现出来了。每个单独用例的设计也会变得更简单。
4.2 用例决定协作分工
如果涉及多人协作开发,有了用例图,分工上就不用发愁了,每个人分几个用例,不会互相有代码冲突,用例之间只需定义好接口即可,开发完了再联调。
4.3 用例决定模块划分
有用例图以后,再也不用靠拍脑袋来划分模块,用例的相互关系已经决定了系统的模块划分。 我们可以在图上把不同的模块用不同颜色标明

实际上,当你习惯了这种设计方式后,做更高级的、跨系统的架构,用的也是同样的思路。假如包子铺的规模越来越大,到了要系统拆分的时候,很容易能想到,交易模块变成交易子系统,库存模块变成库存子系统...
4.4 用例决定代码的分层
咱辛苦分析这么久,画了用例图,当然不是为了画着玩的是吧?用例的几种关系:依赖、扩展、继承,在代码里都可以得到体现,可以做到真正指导开发。
- 依赖关系(include)
如果你恰巧在用领域驱动设计(Domain Driven Design) 那就很妙,不用再纠结代码是写在app service还是domain service了。有个简单的原则:
一级用例代码写在app service层
二级用例、三级用例代码写在domain service层
这样划分的原因是,一级用例通常表示系统的边界,是直接跟参与者交互的,这与app service的定位刚好相符;二级、三级用例是不直接与参与者交互的,是系统内部的能力,在domain service层可以最大程度进行复用。
- 扩展关系(extend)
扩展用例通常是非核心功能,或者不在主流程里, 扩展用例一般也放在domain service层,区别是可以通过监听事件的方式来实现,与主流程解耦。
package cn.louisxiv.baozi.application.service;
@Service
public class OrderAppService {
@AutoWired
EventPublisher eventPublisher;
/**
* 下单一级用例
*/
public void newOrder(NewOrderRequest request) {
// 前面是下单的代码
// ......
// 下单成功,事件发布
CommonEvent event = EventFactory.newEvent(EventType.ORDER_CREATED, eventPayload);
eventPublisher.publish(event);
}
}
package cn.louisxiv.baozi.domain.service;
// 消息通知服务,通过订阅事件来实现
public class NotificationService implements EventSubscriber {
@override
public void subscribe(CommonEvent event) {
// 订阅并处理消息通知
// 这部分后续会有详细代码参考,还请点个关注 ^_^
}
}
```
* **继承关系**
熟悉面向对象的朋友都知道,继承关系表示A is a B,例如Cat is an Animal。父类表示共性的东西,子类拥有自己的特性。在用例的继承关系中,**父用例表示流程中共性的部分(通常是大体的流程框架),子用例可以复用父用例的流程框架,再扩展实现自己的特殊逻辑。**这个...看起来是不是很像设计模式中的_模板方法模式(Template Method Pattern)_
因此在代码实现上,也可以用父类和子类来实现:
```java
package cn.louisxiv.baozi.domain.service;
/**
* 下单领域服务
*/
public abstract class OrderService {
/*
* 库存服务
*/
InventoryService inventoryService;
TransOrderRepository orderRepository;
/**
* 领域层,下单二级用例,这里提供了下单的总体流程框架
* 通常在app service层已经开启了事务,这一层默认在事务内
* @param order 订单领域模型
* @param userId 用户id
*/
public void newOrder(TransOrder order, UserId userId) {
// 从订单中获取 itemType和quantity
// 扣减库存
inventoryService.deduct(itemType, quantity);
// 扣余额
// 外卖下单和通过门店下单不需要扣余额,把余额扣除的逻辑交给子类
deductBalance(order, userId);
// 保存订单
orderRepository.save(order);
// 下单成功,事件发布(这个可以放app层,也可以放domain层,看具体怎么编排)
// 不同的下单方式,生成的事件内容不一样,交给子类
CommonEvent event = orderCreatedEvent(order, userId);
eventPublisher.publish(event);
}
/**
* 扣余额
*/
protected abstract void deductBalance(TransOrder order, UserId userId);
/**
* 生成统一事件
*/
protected abstract CommonEvent orderCreatedEvent(TransOrder order, UserId userId);
}
// 用户直接下单用例,只需实现两个方法即可
@Service
public class DirectOrderService extends OrderService {
protected void deductBalance(TransOrder order, UserId userId) {
// ...
}
protected CommonEvent orderCreatedEvent(TransOrder order, UserId userId) {
// ...
}
}
我自己反复推敲了一下这个例子,感觉可能举的不那么贴切,但是一时又找不到更合适的例子。大家看看这种思路即可。
5. 实际项目中的注意事项
- 关于微服务拆分的问题
我只是以包子铺这样一个小型的项目来说明,用例图看起来就已经有点复杂度了,在大型项目里面,一个系统有几百个用例是很正常的。
不过现在流行用微服务,当你识别到一个系统用例过多的时候,应该很容易能想到要做拆分,前面提到的拆分方法就能派上用场。下次老板问你为什么这么拆的时候,希望你不要再回答:“一般一个微服务提供8~10个接口是比较合理的”这种话。跟多少个接口没关系,拆分的原则就只有一个:根据画好的用例图,上面所呈现出来的高内聚、低耦合来划分。
- 关于什么情况下可以对系统设计做裁剪的问题
原则是:抓大放小。 大型系统要把方方面面都设计到位是很耗时的,有些情况也未必有那个必要。我们要抓的大 ,就是
完整的用例图一定要有,因为这个决定了整个系统的架构、开发分工
把里面的核心用例挑出来做详细设计,详细设计包括领域模型(类图)、数据模型(ER图)、核心流程(时序图)、状态迁移(状态图)、接口文档
所谓的小 就是那些非核心用例,在真的时间有限的情况下,可以只用文字表述大致流程,把接口设计清楚即可。
另外还是尽量通过工具来保证质量,例如代码质量扫描、数据库设计规范扫描、接口自动化测试等,通过其他辅助手段来弥补设计不足的问题。
到这基本上把方法介绍完了,你可以再领悟体会一下用例设计是把业务和技术实现做完美衔接的桥梁这句话,是不是这么个道理?
希望看到这里的人,可以稍稍感受到一些系统设计和架构设计之美,架构设计也可以如数学公式推导一样一步步得出答案。不要再写枯燥的CRUD了,赶紧试试看,把这些方法用起来吧!