WebRTC源码分析-DataChannel及其相关类
原文出处:WebRTC源码分析-DataChannel及其相关类
1. 引言
我们在文章 WebRTC源码分析-呼叫建立过程之四(下)(创建数据通道DataChannel) 中分析了DataChannel的创建过程,但是也遗留了一些问题留待需要解答:
- DataChannelController这个对象是什么时候创建的呢?
- SCTP底层传输对象DataChannelTransportInterface到底实体类是哪个?什么时候创建的?
- DataChannelController与DataChannelTransportInterface是如何建立关联,又是在何时建立的关联?
本文将在分析DataChannel相关的几个类的基础上来一一解答上述问题。另外由于SCTP是DataChannel主流的底层传输方式,RTP类别的底层传输是未来要弃用的,因此,本文将只针对SCTP进行分析。
2. DataChannelController
DataChannelController类是WebRTC数据通道的聚合器,保存着所有数据通道的上层对象DataChannel,也保存着数据通道的底层传输——实现DataChannelTransportInterface接口的对象(RTP协议是RtpDataChannel,后续将略过不再提)。同时,它起着桥梁作用,将上层DataChannel要发送的数据,传递给底层通道DataChannelTransportInterface进行网络数据包发送,同时又将底层通道的状态以及接收到的数据回传给上层DataChannel。

PC、DataChannelController、DataChannel、DataChannelTransport的关系如上图所示。如果,在更新的代码中DataChannelController不存在了也不用惊讶,它所有的功能都迁移到PC中了。
2.1 DataChannelController继承结构

上图是DataChannelController的继承结构图,对于DataChannelController类我省略了如下几个部分的东西:
- RTP相关的成员与方法
- 成员的getter/setter方法
- 对接口DataChannelSink && DataChannelProviderInterface的方法实现
2.2 数据和通道状态上行
- DataChannelTransportInterface——>DataChannelController: DataChannelController实现接口DataChannelSink,通
data_channel_transport_.SetDataSink方法将自已以Sink概念注入到底层的传输通道对象中,以此实现DataChannelControllerdata_channel_transport_获取对端传来的数据,并观察底层传输通道状态。假如data_channel_transport_的实体类SctpDataChannelTransport,那么数据的向DataChannelController传递如下图所示:

另DataChannelController实现DataChannelSink接口时,以实现数据接收方法OnDataReceived为例:稍微做了下参数转换后,然后异步方式投递DataChannelController的信号SignalDataChannelTransportReceivedData_s。注意:OnDataReceived是提供给底层的回调,底层的收发包是在网络线程中进行的,因此,OnDataReceived也是在network线程中执行。而更上层的数据处理必须代理到信令线程执行

- DataChannelController——>DataChannel: 在文章 WebRTC源码分析-呼叫建立过程之四(下)(创建数据通道DataChannel) 中,我们已经知道创建DataChannel时,DataChannel会关联DataChannelController的信号:由此,数据到达信号
SignalDataChannelTransportReceivedData_s会触发DataChannel::OnDataReceived方法,完成数据传导到DataChannel。

- DataChannel——>应用层: DataChannel中会保存它的观察者对象成员
DataChannelObserver* observer_,当数据到达时,通过调用observer_->OnMessage()方法传导数据到应用层。

2.3 数据下行
- 应用层——>DataChannel: DataChannel向底层发送数据有两大类:一类是应用数据,具体还分为二进制数据和文本数据;一类是控制信令,用于SCTP的握手状态协商。
发送应用数据的时机 当应用层调用DataChannel::Send方法时,将向投底层投递应用数据,当底层未处于可发送状态时,数据会在DataChannel的·PacketQueue queuedsend_data·成员中进行排队,如下图调用QueueSendDataMessage方法。底层处于可发送状态时,将向底层发送数据,如下图调用SendDataMessage方法。

发送控制信令的时机 DataChannel保存着该层状态DataState,新创建的DataChannel处于kConnecting状态,处于该状态时,DataChannel不能发送应用数据,只能发送握手控制信令。

当底层通道准备好时(如上分析,状态会上行到DataChannel),调用DataChannel的UpdateState方法,通过判断当时的DataChannel状态值 && 握手角色来构造合适的握手控制信令,并向底层投递,如下图调用SendControlMessage()方法

- DataChannel——>DataChannelController: 当构造DataChannel时,我们知道DataChannelController会被存储到DataChannel中,作为provider存在。而DataChannelController通过实现DataChannelProviderInterface接口,提供了发送数据的方法SendData()。DataChannel不论是调用SendDataMessage()方法发送应用层数据也好,还是调用SendControlMessage()发送握手控制信令也好,最终都是通过调用provider->SendData()完成数据下发,从而数据传到到DataChannelController。

- DataChannelController——>DataChannelTransportInterface: DataChannelController的SendData方法中会同步调用DataChannelTransportInterface的SendData方法,该方法是在network线程中执行,并返回结果

PS: 通过上述分析,底层传输通道工作在network线程中,上层DataChannel层工作在信令线程中,DataChannelController在数据/状态传递过程中还需要进行线程之间的转换。向上传递时,通过成员std::unique_ptr<rtc::AsyncInvoker> data_channel_transport_invoker_的AsyncInvoker方法进行转换;向下转换时,通过网络线程的Invoke方法同步调用底层通道的方法。
2.4 DataChannelController什么时候创建的?
现在,回答引言中的第一个问题:DataChannelController什么时候创建的?由于DataChannelController作为PC的成员变量,不是以指针形式存在,因此,在创建PC时,DataChannelController就已经被创建

3. DataChannelTransportInterface
DataChannelTransportInterface接口代表了数据通道的底层传输,其声明如下:
class DataChannelTransportInterface {
public:
virtual ~DataChannelTransportInterface() = default;
// Opens a data |channel_id| for sending. May return an error if the
// specified |channel_id| is unusable. Must be called before |SendData|.
virtual RTCError OpenChannel(int channel_id) = 0;
// Sends a data buffer to the remote endpoint using the given send parameters.
// |buffer| may not be larger than 256 KiB. Returns an error if the send
// fails.
virtual RTCError SendData(int channel_id,
const SendDataParams& params,
const rtc::CopyOnWriteBuffer& buffer) = 0;
// Closes |channel_id| gracefully. Returns an error if |channel_id| is not
// open. Data sent after the closing procedure begins will not be
// transmitted. The channel becomes closed after pending data is transmitted.
virtual RTCError CloseChannel(int channel_id) = 0;
// Sets a sink for data messages and channel state callbacks. Before media
// transport is destroyed, the sink must be unregistered by setting it to
// nullptr.
virtual void SetDataSink(DataChannelSink* sink) = 0;
// Returns whether this data channel transport is ready to send.
// Note: the default implementation always returns false (as it assumes no one
// has implemented the interface). This default implementation is temporary.
virtual bool IsReadyToSend() const = 0;
};
- OpenChannel && CloseChannel:由于上层的多个DataChannel是共享同一个底层传输通道的,因此,需要将上层DataChannel以其标识值sid作为
channel_id注册进入底层传输通道中; - SendData:提供了数据向网络层传送的接口;
- SetDataSink: 如前文所述,以回调的形式提供了数据/状态上报;
- IsReadyToSend:提供状态查询接口。
现在,我们回答引言中的第二个问题:SCTP底层传输对象DataChannelTransportInterface到底实体类是哪个?什么时候创建的?
3.1 DataChannelTransportInterface创建时机追踪
搜索整个WebRTC工程,可以看到有四个类实现了DataChannelTransportInterface,那么,什么时候,什么条件下创建哪个实体类?

采用倒推法:首先,DataChannelController提供了DataChannelTransportInterface的setter方法set_data_channel_transport,并且DataChannelController是PC的一个成员,因此,很可能是PC的一个方法中调用的。去PC的实现文件中查看,果然如此:就在PC的SetupDataChannelTransport_n中
3.1.1 PeerConnection::SetupDataChannelTransport_n
bool PeerConnection::SetupDataChannelTransport_n(const std::string& mid) {
// 1. 根据DataChannel的mid值获取底层的Transport
DataChannelTransportInterface* transport =
transport_controller_->GetDataChannelTransport(mid);
if (!transport) {
RTC_LOG(LS_ERROR)
<< "Data channel transport is not available for data channels, mid="
<< mid;
return false;
}
RTC_LOG(LS_INFO) << "Setting up data channel transport for mid=" << mid;
// 2. data_channel_controller_设置底层传输通道成员
// 2.1 设置DataChannelController的成员data_channel_transport_
data_channel_controller_.set_data_channel_transport(transport);
// 2.2 设置底层向上层传递数据/状态时,进行network——>signal线程转换的辅助类成员
// std::unique_ptr\<rtc::AsyncInvoker> data_channel_transport_invoker_
data_channel_controller_.SetupDataChannelTransport_n();
// 3. mid为SDP中mLine的mid值,由于sctp_mid_只是单个值,所以反映出使用SCTP
// 传输多路DataChannel时,只有一个Transport,也只对应SDP中一个mLine。
sctp_mid_ = mid;
// 4. 设置DataChannelController为底层Transport的DataSink
// Note: setting the data sink and checking initial state must be done last,
// after setting up the data channel. Setting the data sink may trigger
// callbacks to PeerConnection which require the transport to be completely
// set up (eg. OnReadyToSend()).
transport->SetDataSink(&data_channel_controller_);
return true;
}
划重点: SetupDataChannelTransport_n方法的作用是打通了底层Transport与DataChannelController之间的通路
DataChannelTransportInterface是从PC的std::unique_ptr<JsepTransportController> transport_controller_成员中根据mid获取的,想必transport_controller_中保存了所有Transport(音频、视频、数据),很可能DataChannelTransportInterface就是在transport_controller_中创建的,但暂且先放下transport_controller_的研究,先看看下面这个问题。
问题:SetupDataChannelTransport_n何时被调用?全局搜索源码,只有在PC的CreateDataChannel方法中被调用,注意PC有两个CreateDataChannel方法,此处的CreateDataChannel非上篇文章中的那个
3.1.2 PeerConnection::CreateDataChannel
bool PeerConnection::CreateDataChannel(const std::string& mid) {
switch (data_channel_type()) {
case cricket::DCT_SCTP:
case cricket::DCT_DATA_CHANNEL_TRANSPORT_SCTP:
case cricket::DCT_DATA_CHANNEL_TRANSPORT:
// 1. 在网络线程中执行PeerConnection::SetupDataChannelTransport_n方法
// 该方法使得底层Transport与DataChannelController关联上。
if (!network_thread()->Invoke<bool>(
RTC_FROM_HERE,
rtc::Bind(&PeerConnection::SetupDataChannelTransport_n, this,
mid))) {
return false;
}
// 2. 调用sctp_data_channels_中所有的DataChannel的OnTransportChannelCreated
// 方法,该方法使得DataChannel与DataChannelController关联上,同时将通道sid值
// 注册到底层Transport中。
// All non-RTP data channels must initialize |sctp_data_channels_|.
for (const auto& channel :
*data_channel_controller_.sctp_data_channels()) {
channel->OnTransportChannelCreated();
}
return true;
case cricket::DCT_RTP:
default:
// 此处省略了RTP通道处理代码
return true;
}
return false;
}
划重点: CreateDataChannel通过调用SetupDataChannelTransport_n方法,将底层Transport与DataChannelController关联上;再挨个调用DataChannel::OnTransportChannelCreated,将DataChannel与DataChannelController关联上,并将表征DataChannel的sid值注册到底层的Transport中。至此,Transport——DataChannelController——DataChannel的任督二脉被打通了。
继续跟踪CreateDataChannel的调用,发现其在两个方法中被调用,一个是PeerConnection::UpdateDataChannel;一个是PeerConnection::CreateChannels。
搜索CreateChannels方法调用,发现该方法在PeerConnection::ApplyLocalDescription && PeerConnection::ApplyRemoteDescription中被调用,但是位置都在这样一个分支中,如下图源码所示:表明CreateChannels只有在Plan B这种SDP格式中才会被调用,而该方式将会被淘汰,因此,我们就不再关注该路径了。后续只考虑UpdateDataChannel这条路径。

3.1.3 PeerConnection::UpdateDataChannel
RTCError PeerConnection::UpdateDataChannel(
cricket::ContentSource source,
const cricket::ContentInfo& content,
const cricket::ContentGroup* bundle_group) {
// 1. 如果数据通道类别为DCT_NONE,表示不允许创建DataChanel的,说明DataChannel是不存在的
// 直接返回OK即可
if (data_channel_type() == cricket::DCT_NONE) {
// If data channels are disabled, ignore this media section. CreateAnswer
// will take care of rejecting it.
return RTCError::OK();
}
// 2. 如果数据通道对应的mLine是被拒绝了,则进入销毁程序。
// Transport——DataChannelController——DataChannel关联线路要断开连接,
// 并销毁已创建的底层数据通道以及DataChannel
if (content.rejected) {
RTC_LOG(LS_INFO) << "Rejected data channel, mid=" << content.mid();
DestroyDataChannelTransport();
// 3. content内容是被接受的,我们更新下数据通道相关的内容
} else {
// 3.1 SCTP的数据通道处理,调用CreateDataChannel来实现数据通道上下几个层次
// 的对象的关联。如果底层Transport已经设置过了,那么不重复调用
if (!data_channel_controller_.rtp_data_channel() &&
!data_channel_controller_.data_channel_transport()) {
RTC_LOG(LS_INFO) << "Creating data channel, mid=" << content.mid();
if (!CreateDataChannel(content.name)) {
LOG_AND_RETURN_ERROR(RTCErrorType::INTERNAL_ERROR,
"Failed to create data channel.");
}
}
// 3.2 RTP的数据通道处理,略过不提
if (source == cricket::CS_REMOTE) {
const MediaContentDescription* data_desc = content.media_description();
if (data_desc && cricket::IsRtpProtocol(data_desc->protocol())) {
data_channel_controller_.UpdateRemoteRtpDataChannels(
GetActiveStreams(data_desc));
}
}
}
return RTCError::OK();
}
划重点: UpdateDataChannel方法通过入参ContentInfo提供的信息来更新数据通道,如果content.rejected为真,则说明对方或者己方拒绝使用数据通道,那么进入数据通道的销毁程序DestroyDataChannelTransport;如果content.rejected为假,说明目前数据通道是被认可接受的,那么进入数据通道的创建程序CreateDataChannel。我们要知道ContentInfo结构对应于SDP中的一个m Section(即mLine),其name属性表示的是该Section的mid(也许后续该属性名会被改为mid),详细信息见文章 WebRTC源码分析——ContentInfo && ContentInfo && ContentSource
继续跟踪UpdateDataChannel的调用,只在PeerConnection::UpdateTransceiversAndDataChannels中被调用。那么继续跟踪UpdateTransceiversAndDataChannels方法。
3.1.4 PeerConnection::UpdateTransceiversAndDataChannels
RTCError PeerConnection::UpdateTransceiversAndDataChannels(
cricket::ContentSource source,
const SessionDescriptionInterface& new_session,
const SessionDescriptionInterface* old_local_description,
const SessionDescriptionInterface* old_remote_description) {
// 1. 只有Unified Plan才能调用该方法
RTC_DCHECK(IsUnifiedPlan());
// 2. 获取新sdp结构中的ContentGroup
const cricket::ContentGroup* bundle_group = nullptr;
if (new_session.GetType() == SdpType::kOffer) {
auto bundle_group_or_error =
GetEarlyBundleGroup(*new_session.description());
if (!bundle_group_or_error.ok()) {
return bundle_group_or_error.MoveError();
}
bundle_group = bundle_group_or_error.MoveValue();
}
// 3. 遍历新SDP结构体中的所有ContentInfo,依据新ContentInfo与旧ContentInfo来
// 更新Transceivers(存储了VideoTrack、AudioTrack)与底层传输通道的关系,
// 更新DataChannel与底层传输通道的关系。
const ContentInfos& new_contents = new_session.description()->contents();
for (size_t i = 0; i < new_contents.size(); ++i) {
const cricket::ContentInfo& new_content = new_contents[i];
cricket::MediaType media_type = new_content.media_description()->type();
mid_generator_.AddKnownId(new_content.name);
// 3.1 音频、视频类别的处理,此处不解析
if (media_type == cricket::MEDIA_TYPE_AUDIO ||
media_type == cricket::MEDIA_TYPE_VIDEO) {
...//省略了video audio的处理,因为内容过长,且与当前讨论内容无关
// 3.2 应用数据
} else if (media_type == cricket::MEDIA_TYPE_DATA) {
// 3.2.1 GetDataMid()返回的是sctp_mid_值,若sctp_mid_存在,且与ContentInfo中
// 的mid不相同,则忽略。 这样处理,造成只有第一个应用数据类型的ContentInfo
// (mLine)才会往后处理,进行通道数据更新。因此,只有第一个ContentInfo是有效的
if (GetDataMid() && new_content.name != *GetDataMid()) {
// Ignore all but the first data section.
RTC_LOG(LS_INFO) << "Ignoring data media section with MID="
<< new_content.name;
continue;
}
// 3.2.2 调用UpdateDataChannel进行数据通道更新
RTCError error = UpdateDataChannel(source, new_content, bundle_group);
if (!error.ok()) {
return error;
}
} else {
LOG_AND_RETURN_ERROR(RTCErrorType::INTERNAL_ERROR,
"Unknown section type.");
}
}
return RTCError::OK();
}
划重点: UpdateTransceiversAndDataChannels方法在处理数据通道时,就是遍历了新的SDP中所有数据类型的ContentInfo结构,确保只有第一个数据结构的ContentInfo得到有效的处理,其他数据ContentInfo将都被忽略。
继续跟踪UpdateTransceiversAndDataChannels方法调用,发现该方法会在PeerConnection::ApplyRemoteDescription && PeerConnection::ApplyLocalDescription中被调用,而这两个方法处理过程基本是一致的。因此,只对ApplyRemoteDescription做一个基础介绍。
3.1.5 PeerConnection::ApplyRemoteDescription
RTCError PeerConnection::ApplyLocalDescription(
std::unique_ptr<SessionDescriptionInterface> desc) {
// 1. 检查
// 1.1 信令线程执行该方法
RTC_DCHECK_RUN_ON(signaling_thread());
// 1.2 入参不可为空
RTC_DCHECK(desc);
// 2. 更新统计,以便获取最新的统计信息,有些流可能因更新会话导致被移除了
// Update stats here so that we have the most recent stats for tracks and
// streams that might be removed by updating the session description.
stats_->UpdateStats(kStatsOutputLevelStandard);
// 3. 使用old_local_description保存旧的本地SDP结构,以便与新的本地SDP结构进行对比。
// 当设置新的本地SDP时,需要将拿到将要被替换的SDP结构的拥有权(通过move语义),
// 要被替换的SDP结构可能会与old_local_description是同一个SDP结构,使得该
// SDP在本方法内一直是有效的,不会被销毁。
// Take a reference to the old local description since it's used below to
// compare against the new local description. When setting the new local
// description, grab ownership of the replaced session description in case it
// is the same as |old_local_description|, to keep it alive for the duration
// of the method.
// 3.1 使用临时变量old_local_description保存当前本地SDP结构
// 也即pending_local_description_ && current_local_description_中的一个
// 优先是pending_local_description_,why?
const SessionDescriptionInterface* old_local_description =
local_description();
// 3.2 replaced_local_description用来获取将被替换的SDP结构的拥有权
std::unique_ptr<SessionDescriptionInterface> replaced_local_description;
// 3.3 根据新本地sdp类别做不同处理
SdpType type = desc->GetType();
// 3.3.1 若本地sdp类别是kAnswer,意味着本端协商已经结束。
if (type == SdpType::kAnswer) {
// 保存被替换的SDP结构
replaced_local_description = pending_local_description_
? std::move(pending_local_description_)
: std::move(current_local_description_);
// 当前本地SDP设置为新SDP
current_local_description_ = std::move(desc);
// 当前本地pending sdp设置为空即可,因为已经是协商结束了,没必要pending了
pending_local_description_ = nullptr;
// 当前远端SDP设置为远端pending sdp,同样是因为已经是协商结束了,需要将pending
// sdp应用上了
current_remote_description_ = std::move(pending_remote_description_);
// 3.3.2 若本地sdp类别是其他,意味着本端协商还未完毕。
} else {
// 由于协商还未完成,因此,被替换的只可能是本地pending sdp
replaced_local_description = std::move(pending_local_description_);
// 由于协商还未完成,pending当前新的本地sdp即可
pending_local_description_ = std::move(desc);
}
// 3.4 此时,新的sdp要么是存储在pending_local_description_,
/// 要么是current_local_description_
// The session description to apply now must be accessed by
// |local_description()|.
RTC_DCHECK(local_description());
// 4. 报告联播simulcast信息统计
// Report statistics about any use of simulcast.
ReportSimulcastApiVersion(kSimulcastVersionApplyLocalDescription,
*local_description()->description());
// 5. 确定本端是呼叫方Caller,还是被叫方Callee
if (!is_caller_) {
// 如果远端SDP存在,说明远端SDP先被设置,因此,本端是被叫方Calle
if (remote_description()) {
// Remote description was applied first, so this PC is the callee.
is_caller_ = false;
// 近端SDP先被设置,因此,本端是呼叫方Caller
} else {
// Local description is applied first, so this PC is the caller.
is_caller_ = true;
}
}
// 6. 应用SDP到底层传输,根据mid以及相关描述信息创建底层传输Transport
RTCError error = PushdownTransportDescription(cricket::CS_LOCAL, type);
if (!error.ok()) {
return error;
}
// 7. Unifiled plan
// 更新上层Transceiver && DataChannel
if (IsUnifiedPlan()) {
RTCError error = UpdateTransceiversAndDataChannels(
cricket::CS_LOCAL, *local_description(), old_local_description,
remote_description());
if (!error.ok()) {
return error;
}
....
}
....
return RTCError::OK();
}
划重点: ApplyLocalDescription方法在步骤6,PushdownTransportDescription方法将新的sdp应用到底层——Transport层,用来创建对应于上层结构的传输层对象,这是我们之前一直苦苦追寻的结果,即:我们会在何时创建DataChannel对应的底层传输DataChannelTransportInterface接口的实体对象。另外在步骤7,会调用UpdateTransceiversAndDataChannels()来更新数据通道,建立起上下几层对象的连接,正如前文所述。
如果顺着ApplyLocalDescription的调用关系往上翻,我们可以知道在建立会话主流程的SetLocalDesciption方法中是最终触发这一系列动作的时机。SetLocalDesciption——>DoSetLocalDesciption——>ApplyLocalDescription。同理,设置远端会话同样做了类似的事。由于后续会专门写文章去阐述SetLocalDesciption的细节,因此,此处就此打住不再向上追溯。我们把重点放在PushdownTransportDescription方法上,一路向下追溯,看看底层Transport创建过程,探个究竟。
3.1.6 PeerConnection::PushdownTransportDescription
RTCError PeerConnection::PushdownTransportDescription(
cricket::ContentSource source,
SdpType type) {
RTC_DCHECK_RUN_ON(signaling_thread());
if (source == cricket::CS_LOCAL) {
const SessionDescriptionInterface* sdesc = local_description();
RTC_DCHECK(sdesc);
return transport_controller_->SetLocalDescription(type,
sdesc->description());
} else {
const SessionDescriptionInterface* sdesc = remote_description();
RTC_DCHECK(sdesc);
return transport_controller_->SetRemoteDescription(type,
sdesc->description());
}
}
由源码可知,根据SDP是远端还是近端的,按条件调用JsepTransportController的SetLocalDescription或者是SetRemoteDescription,由于二者几乎工作性质相同,只需先分析SetLocalDescription即可。
3.1.6 JsepTransportController::SetLocalDescription

上图是该方法的描述,是JsepTransportController的主要方法。将SDP应用到底层传输层,按需创建/销毁传输层对象,更新他们的属性。源码如下:
RTCError JsepTransportController::SetLocalDescription(
SdpType type,
const cricket::SessionDescription* description) {
// 1. 传输层的方法都工作在network线程,包括SetLocalDescription也需要
// 在网络线程中执行
if (!network_thread_->IsCurrent()) {
return network_thread_->Invoke<RTCError>(
RTC_FROM_HERE, [=] { return SetLocalDescription(type, description); });
}
// 2. 设置ICE控制角色,本端是协商的主导者,还是对端是主导者
if (!initial_offerer_.has_value()) {
initial_offerer_.emplace(type == SdpType::kOffer);
if (*initial_offerer_) {
SetIceRole_n(cricket::ICEROLE_CONTROLLING);
} else {
SetIceRole_n(cricket::ICEROLE_CONTROLLED);
}
}
// 3. 调用ApplyDescription_n
return ApplyDescription_n(/*local=*/true, type, description);
}
3.1.7 JsepTransportController::ApplyDescription_n
RTCError JsepTransportController::ApplyDescription_n(
bool local,
SdpType type,
const cricket::SessionDescription* description) {
...
// 遍历sdp中所有ContentInfo
for (const cricket::ContentInfo& content_info : description->contents()) {
// 被拒绝的content是无效的,因此,我们不应该为其创建Transport;
// 如果Content属于一个bundle,却又不是该bundle的第一个content,那么我们应该也要
// 忽略该content,因为属于一个bundle的content共享一个Transport进行传输,在遍历
// 该bundle的第一个content时会去创建这个共享的Transport。
// Don't create transports for rejected m-lines and bundled m-lines."
if (content_info.rejected ||
(IsBundled(content_info.name) && content_info.name != *bundled_mid())) {
continue;
}
// 创建JsepTransport
error = MaybeCreateJsepTransport(local, content_info, *description);
if (!error.ok()) {
return error;
}
}
...
return RTCError::OK();
}
bool IsBundled(const std::string& mid) const {
return bundle_group_ && bundle_group_->HasContentName(mid);
}
absl::optional<std::string> bundled_mid() const {
absl::optional<std::string> bundled_mid;
if (bundle_group_ && bundle_group_->FirstContentName()) {
bundled_mid = *(bundle_group_->FirstContentName());
}
return bundled_mid;
}
我删除了与Transport不相关的代码,留待以后分析。只保留重要的代码段如上源码所示。ApplyDescription_n方法中会遍历SDP中所有的ContentInfo,也即m Section的表征。根据源码上所述的方式来调用 MaybeCreateJsepTransport()方法来创建JsepTransport。
由JsepTransportController.bundle_group_成员可知,实际应用中,SDP中一般只有一个bundle group。绝大多数情况下都是采用bundle形式进行传输,此时,这样可以减少底层Transport的数量,因此,也能减少需要分配的端口数。如下SDP的示例,4个mline都属于一个group,这个group的名字为默认的BUNDLE,其中0 1 2 3为4个mid值。这4个m section所代表的媒体将采用同一个JsepTransport

3.1.8 JsepTransportController::MaybeCreateJsepTransport
RTCError JsepTransportController::MaybeCreateJsepTransport(
bool local,
const cricket::ContentInfo& content_info,
const cricket::SessionDescription& description) {
// 1. 必须网络线程中执行
RTC_DCHECK(network_thread_->IsCurrent());
// 2. 如果对应的JsepTransport已经存在则返回就好了
cricket::JsepTransport* transport = GetJsepTransportByName(content_info.name);
if (transport) {
return RTCError::OK();
}
// 3. 判断Content中的媒体描述中是否存在加密参数,这些参数是给SDES使用的
// 而JsepTransportController.certificate_是给DTLS-SRTP使用的
// 二者不可同时存在,因此,需要做下判断。
const cricket::MediaContentDescription* content_desc =
content_info.media_description();
if (certificate_ && !content_desc->cryptos().empty()) {
return RTCError(RTCErrorType::INVALID_PARAMETER,
"SDES and DTLS-SRTP cannot be enabled at the same time.");
}
// 4. 创建ice层的传输对象—>负责管理Candidates,联通性检测,收发数据包
// 注意,使用的是共享智能指针保存的。
rtc::scoped_refptr<webrtc::IceTransportInterface> ice =
CreateIceTransport(content_info.name, /*rtcp=*/false);
RTC_DCHECK(ice);
// 5. 如果外界配置了使用DatagramTransport来传输(实质上采用QUIC协议)
// 则会创建DatagramTransport。
// 注意DatagramTransport层内置了ice层的传输对象,也就是说ice层的传输对象
// 是其底层对象
std::unique_ptr<DatagramTransportInterface> datagram_transport =
MaybeCreateDatagramTransport(content_info, description, local);
if (datagram_transport) {
datagram_transport->Connect(ice->internal());
}
// 6. 创建dtls层的传输对象——>提供Dtls握手逻辑,密钥交换。
// 注意其dtls内置了ice层的传输对象,其层次与DatagramTransport是平行关系
std::unique_ptr<cricket::DtlsTransportInternal> rtp_dtls_transport =
CreateDtlsTransport(content_info, ice->internal(), nullptr);
std::unique_ptr<cricket::DtlsTransportInternal> rtcp_dtls_transport;
std::unique_ptr<RtpTransport> unencrypted_rtp_transport;
std::unique_ptr<SrtpTransport> sdes_transport;
std::unique_ptr<DtlsSrtpTransport> dtls_srtp_transport;
std::unique_ptr<RtpTransportInternal> datagram_rtp_transport;
// 7. 如果RTCP与RTP不复用,并且媒体是使用RTP协议传输的,则需要创建属于传输RTCP的
// ice层的传输对象,以及dtls层的传输对象
rtc::scoped_refptr<webrtc::IceTransportInterface> rtcp_ice;
if (config_.rtcp_mux_policy !=
PeerConnectionInterface::kRtcpMuxPolicyRequire &&
content_info.type == cricket::MediaProtocolType::kRtp) {
RTC_DCHECK(datagram_transport == nullptr);
rtcp_ice = CreateIceTransport(content_info.name, /*rtcp=*/true);
rtcp_dtls_transport =
CreateDtlsTransport(content_info, rtcp_ice->internal(),
/*datagram_transport=*/nullptr);
}
// 8. 如果允许采用quic协议
// 创建rtp层传输对象——>DatagramRtpTransport
// 该对象使用dtls同层次的DatagramTransport来传输(基于quic协议)
// Only create a datagram RTP transport if the datagram transport should be
// used for RTP.
if (datagram_transport && config_.use_datagram_transport) {
// TODO(sukhanov): We use unencrypted RTP transport over DatagramTransport,
// because MediaTransport encrypts. In the future we may want to
// implement our own version of RtpTransport over MediaTransport, because
// it will give us more control over things like:
// - Fusing
// - Rtp header compression
// - Handling Rtcp feedback.
RTC_LOG(LS_INFO) << "Creating UnencryptedRtpTransport, because datagram "
"transport is used.";
RTC_DCHECK(!rtcp_dtls_transport);
datagram_rtp_transport = std::make_unique<DatagramRtpTransport>(
content_info.media_description()->rtp_header_extensions(),
ice->internal(), datagram_transport.get());
}
// 9. 根据是否使用加密以及加密手段,来创建RTP层不同的传输对象
// 9.1 不使用加密,则创建不使用加密手段的rtp层传输对象——>RtpTransport
// 注意:仍然传递了dtls层的传输对象,但该对象可以不进行加密,直接将上层的
// 包传递给ice层传输对象。
if (config_.disable_encryption) {
RTC_LOG(LS_INFO)
<< "Creating UnencryptedRtpTransport, becayse encryption is disabled.";
unencrypted_rtp_transport = CreateUnencryptedRtpTransport(
content_info.name, rtp_dtls_transport.get(), rtcp_dtls_transport.get());
// 9.2 使用SDES加密,因为sdp中包含了加密参数
// 创建使用SDES加密的rtp层传输对象——>SrtpTransport
// 注意:传递了dtls层的传输对象,rtp层传输对象是其上层,但不使用dtls层的传输对象
// 的握手,可以提高媒体建立链路的速度。
} else if (!content_desc->cryptos().empty()) {
sdes_transport = CreateSdesTransport(
content_info.name, rtp_dtls_transport.get(), rtcp_dtls_transport.get());
RTC_LOG(LS_INFO) << "Creating SdesTransport.";
// 9.3 使用dtls加密
// 创建使用dtls加密手段的rtp层传输对象——>DtlsSrtpTransport
// 注意:传递了dtls层的传输对象,rtp层传输对象是其上层,使用dtls层的传输对象提供的
// 握手和加密,建立安全通信速度慢。
} else {
RTC_LOG(LS_INFO) << "Creating DtlsSrtpTransport.";
dtls_srtp_transport = CreateDtlsSrtpTransport(
content_info.name, rtp_dtls_transport.get(), rtcp_dtls_transport.get());
}
// 10. 创建SCTP通道用于传输应用数据——>SctpTransport
// 注意,其底层dtls层传输对象,使用dtls加密传输
std::unique_ptr<cricket::SctpTransportInternal> sctp_transport;
if (config_.sctp_factory) {
sctp_transport =
config_.sctp_factory->CreateSctpTransport(rtp_dtls_transport.get());
}
// 11. 如果使用datagram_transport来传输应用数据
// 则data_channel_transport设置为其子类对象datagram_transport
DataChannelTransportInterface* data_channel_transport = nullptr;
if (config_.use_datagram_transport_for_data_channels) {
data_channel_transport = datagram_transport.get();
}
// 12. 创建JsepTransport对象,来容纳之前创建的各层对象
// ice层:两个传输对象ice、rtcp_ice;
// dtls层/datagram层:rtp_dtls_transport、rtcp_dtls_transport/datagram_transport
// 基于dtls层的rtp层:unencrypted_rtp_transport、sdes_transport、dtls_srtp_transport
// 基于datagram层的rtp层:datagram_rtp_transport
// 基于dtls层的应用数据传输层:sctp_transport
// 基于datagram层的应用数据传输层:data_channel_transport
std::unique_ptr<cricket::JsepTransport> jsep_transport =
std::make_unique<cricket::JsepTransport>(
content_info.name, certificate_, std::move(ice), std::move(rtcp_ice),
std::move(unencrypted_rtp_transport), std::move(sdes_transport),
std::move(dtls_srtp_transport), std::move(datagram_rtp_transport),
std::move(rtp_dtls_transport), std::move(rtcp_dtls_transport),
std::move(sctp_transport), std::move(datagram_transport),
data_channel_transport);
// 13. 绑定JsepTransport信号-JsepTransportController槽
jsep_transport->rtp_transport()->SignalRtcpPacketReceived.connect(
this, &JsepTransportController::OnRtcpPacketReceived_n);
jsep_transport->SignalRtcpMuxActive.connect(
this, &JsepTransportController::UpdateAggregateStates_n);
jsep_transport->SignalDataChannelTransportNegotiated.connect(
this, &JsepTransportController::OnDataChannelTransportNegotiated_n);
// 14. 将创建的JsepTransport添加到JsepTransportController的成员上
// 14.1 添加到mid_to_transport_
SetTransportForMid(content_info.name, jsep_transport.get());
// 14.2 添加到jsep_transports_by_name_
jsep_transports_by_name_[content_info.name] = std::move(jsep_transport);
// 15. 更新状态,进行ICE
UpdateAggregateStates_n();
return RTCError::OK();
}
通过对MaybeCreateJsepTransport方法的详尽分析,我们可以知道底层创建了三类用于传输应用数据的底层传输对象:
- SctpTransportInternal:基于SCTP/DTLS的传输;
- DatagramTransportInterface:基于QUIC协议的传输;
- DtlsSrtpTransport:基于RTP/DTLS的传输;
到此,我们已经知道创建数据传输的底层传输对象的时机了,但是确切会使用哪个,并且最终实现DataChannelTransportInterface类是哪个?还无法明确。因为:
- 只有DatagramTransportInterface这个接口是继承DataChannelTransportInterface接口的,实体类由外部提供的MediaTransportFactory来产生。
- SctpTransportInternal并非是继承DataChannelTransportInterface接口的实体类,因此,提供给DataChannel直接使用的肯定不是该类。
那么,我们何去何从呢?我看看JsepTransport这个方法的构造 以及之前出现过的获取DataChannelTransportInterface的data_channel_transport方法。
3.1.8 JsepTransport::JsepTransport
JsepTransport::JsepTransport(...)
: ...
// 1. 创建SctpDataChannelTransport对象,利用SctpTransportInternal对象来实现
// DataChannelTransportInterface接口功能。
sctp_data_channel_transport_(
sctp_transport ? std::make_unique<webrtc::SctpDataChannelTransport>(
sctp_transport.get())
: nullptr),
...) {
// 2. 参数检查
// 2.1 基础层——ice层和dtls层不可缺少
RTC_DCHECK(ice_transport_);
RTC_DCHECK(rtp_dtls_transport_);
// 2.2 基础层——提供给rtcp的ice层和dtls层必须同时存在或者不存在
// |rtcp_ice_transport_| must be present iff |rtcp_dtls_transport_| is
// present.
RTC_DCHECK_EQ((rtcp_ice_transport_ != nullptr),
(rtcp_dtls_transport_ != nullptr));
// 2.3 rtp层根据加密手段,三者只能存一
// Verify the "only one out of these three can be set" invariant.
if (unencrypted_rtp_transport_) {
RTC_DCHECK(!sdes_transport);
RTC_DCHECK(!dtls_srtp_transport);
} else if (sdes_transport_) {
RTC_DCHECK(!unencrypted_rtp_transport);
RTC_DCHECK(!dtls_srtp_transport);
} else {
RTC_DCHECK(dtls_srtp_transport_);
RTC_DCHECK(!unencrypted_rtp_transport);
RTC_DCHECK(!sdes_transport);
}
// 3. 给sctp层传输配上dtls层传输对象
if (sctp_transport_) {
sctp_transport_->SetDtlsTransport(rtp_dtls_transport_);
}
// 4. 如果提供了基于Datagram的rtp层传输,并且也有默认的rtp传输(即上面三者之一)
// 那么先创建组合了二者的CompositeRtpTransport,相当于是双核。
//
if (datagram_rtp_transport_ && default_rtp_transport()) {
composite_rtp_transport_ = std::make_unique<webrtc::CompositeRtpTransport>(
std::vector<webrtc::RtpTransportInternal*>{
datagram_rtp_transport_.get(), default_rtp_transport()});
}
// 5. 如果提供了
if (data_channel_transport_ && sctp_data_channel_transport_) {
composite_data_channel_transport_ =
std::make_unique<webrtc::CompositeDataChannelTransport>(
std::vector<webrtc::DataChannelTransportInterface*>{
data_channel_transport_, sctp_data_channel_transport_.get()});
}
}
划重点:
- 构造函数省略直接给成员赋值的部分,只留有一个:使用SctpTransportInternal来构建SctpDataChannelTransport类别的成员
sctp_data_channel_transport_,SctpDataChannelTransport是实现了DataChannelTransportInterface接口实体类。 - 如果提供了基于Datagram的rtp层传输,并且也有默认的rtp传输(即非加密,sdes加密,dtls加密三者之一), 那么先创建组合了二者的CompositeRtpTransport,相当于是双核。
- 如果提供了基于Datagram的sctp层传输,并且默认的sctp传输方式也存在,那么先创建组合了二者的CompositeDataChannelTransport,双核。
PS1: CompositeRtpTransport的说明很重要

PS2: CompositeDataChannelTransport的说明很重要

当JsepTransport向外提供数据传输通道时,可以看看是如何做的——data_channel_transport方法
3.1.9 JsepTransport::data_channel_transport
webrtc::DataChannelTransportInterface* data_channel_transport() const {
rtc::CritScope scope(&accessor_lock_);
if (composite_data_channel_transport_) {
return composite_data_channel_transport_.get();
} else if (sctp_data_channel_transport_) {
return sctp_data_channel_transport_.get();
}
return data_channel_transport_;
}
顺序是:
- 选用组合类型的传输CompositeDataChannelTransport存在时,选用组合类型(有可能在协商结束后,确定了使用哪种传输,将CompositeDataChannelTransport删除的情况)
- 当sctp-dtls存在时,使用SctpDataChannelTransport。
- 当sctp-dtls不存在,基于datagram的,由外部提供的MediaTransportFactory创建的,实现了DatagramTransportInterface接口的实体类(一般而言是实现了quic协议的传输)
到此,我们确认了最终提供给DataChanel使用的,实现了DataChannelTransportInterface接口的底层传输类(CompositeDataChannelTransport、SctpDataChannelTransport、由MediaTransportFactory创建的实现了DatagramTransportInterface接口的实体类),何时创建的它们(在PC调用SetLocalDescription && SetRemoteDescription时)。
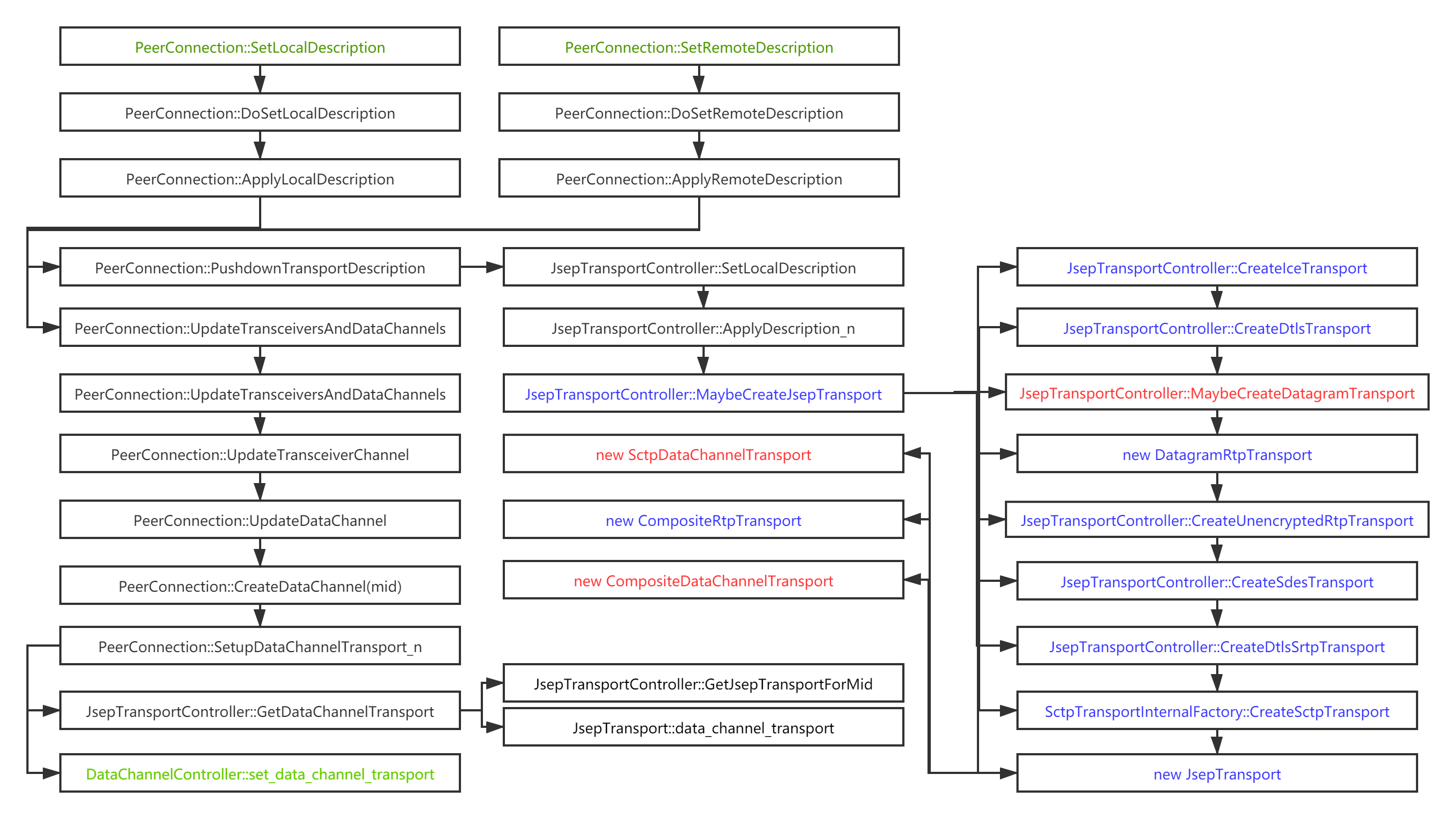
3.2 作图以做总结

- 绿色为两个起点和一个终点:启动Transport创建的两个顶层API,给DataChanel设置Transport的终点站。
- 红色的部分为创建DataChannel可使用的Transport实体类的地方;
- 蓝色部分主要体现在方法JsepTransportController::MaybeCreateJsepTransport中,该方法创建了WebRTC中Transport的所有类别,每个蓝色和红色部分都在创建不同层次的一个Transport。
4. DataChannel
DataChannelController与DataChannel的关系如下图所示:

4.1 DataChannel的成员变量
- 控制数据上下行成员:
DataChannelObserver* observer_
DataChannelProviderInterface* provider_
- 通道属性成员:
std::string label_;
InternalDataChannelInit config_;
cricket::DataChannelType data_channel_type_;
- 通道状态相关成员:
DataState state_;
HandshakeState handshake_state_;
bool connected_to_provider_;
bool send_ssrc_set_;
bool receive_ssrc_set_;
uint32_t send_ssrc_;
uint32_t receive_ssrc_
bool writable_;
bool started_closing_procedure_ = false;
- 数据发送接收统计 && 存储
uint32_t messages_sent_;
uint64_t bytes_sent_;
uint32_t messages_received_;
uint64_t bytes_received_;
uint64_t buffered_amount_;
PacketQueue queued_control_data_;
PacketQueue queued_received_data_;
PacketQueue queued_send_data_;
- 状态信号
sigslot::signal1<DataChannel*> SignalOpened;
sigslot::signal1<DataChannel*> SignalClosed;
后续以成员变量为线索,来分析DataChannel的功能,前文实际上已对 “控制数据上下行成员” 和 “通道属性成员”的作用作过描述,因此,后续将不再赘述。
4.2 DataChannel的状态流转
DataChannel在该层维护了数据通道的状态:DataState state_;
enum DataState {
kConnecting,
kOpen, // The DataChannel is ready to send data.
kClosing,
kClosed
};
- kConnecting:当DataChannel被创建出来时,就是kConnecting状态。此刻,DataChannel还不能发送数据。数据通道在发送应用层数据前(也即进入kOpen状态前),还需要经历握手阶段,涉及到另外一个成员
HandshakeState handshake_state_。 如果握手协商是带外协商,那么handshake_state_默为kHandshakeReady,也即握手已完成。此时,不论是DataChannel的主动打开方,还是被动打开方,只要底层DataChannelTransport创建成功,并且处于数据可写状态,那么DataChannel会被更新为kOpen状态,可以发送应用层数据;若采用带内协商,刚创建完的DataChannel视其为主动创建方,还是被动打开方握手状态分别为 kHandshakeShouldSendOpen or kHandshakeShouldSendAck。主动打开方在底层DataChannelTransport创建成功,并且处于数据可写状态时,DataChannel会向对方发送Open Message控制命令,并更新自己的握手状态为kHandshakeWaitingForAck。而对方,DataChannel还未创建,只是在收到Open Message时才会临时创建出DataChannel对象,此时其就处于kConnecting状态,握手状态为kHandshakeShouldSendAck,由于底层DataChannelTransport已经打通(不然Open Message咋收到的呢~~),因此,会直接回复Ack Message,并更新自己的握手状态为kHandshakeReady,连接状态更新为kOpen。而主动打开方也会在收到Ack Message后更新自己的握手状态为kHandshakeReady,连接状态更新为kOpen。
enum HandshakeState {
kHandshakeInit,
kHandshakeShouldSendOpen,
kHandshakeShouldSendAck,
kHandshakeWaitingForAck,
kHandshakeReady
};
- kOpen:该状态是DataChannel能正常发送接收数据的状态,数据发送接收见4.3分析
- kClosing:有三种情况可以由kOpen状态进入kClosing状态,这是关闭中的状态。一种是本端主动调用Close方法关闭DataChannel,设置kClosing状态后,由于此时底层的Transport还是正常工作的,因此,可以等待正在排队的应用层数据都发送后,再真正关闭通道进入kClosed状态;第二种是对端主动调用Close方法,本端收到底层Transport的进入开始关闭流程的信号,DataChannel在槽函数OnClosingProcedureStartedRemotely()中进行相应处理,此时会直接清除正在排队的应用层数据和控制数据(底层都要关闭了,不允许继续发送数据了),设置状态为kClosing;最后一种是异常情况下的紧急处理调用CloseAbruptly()来关闭通道,这些紧急情况有:发送数据时,发送数据失败,原因并非是底层Transport处于阻塞状态 or 排队的数据超出了最大排队限度(因为底层阻塞没有及时发送出去);接收数据时,排队的数据超出了最大排队限度(因为上层业务阻塞没有及时取走数据);还有就是协商时mline被对方拒绝 or DTLS通道关闭,底层Transport抛出信号,DataChannel在槽OnTransportChannelClosed()中调用CloseAbruptly()来响应这种情况。
- kClosed:代表关闭状态,进入kClosing状态的DataChannel跟着会进入kClosed状态,不过由于进入kClosing状态的路径不一样,那么进入kClosed状态的过程也就不太一样。一种是本端主动调用Close方法关闭DataChannel,设置kClosing状态后调用UpdateState()。若是无排队的数据要发送,那么直接调用DataChannelController的RemoveSctpDataStream,这样会触发底层Transport关闭通道,并已信号形式告知DataChannel,DataChannel在槽函数OnClosingProcedureComplete响应该信号,并将状态设置为kClosed。若是有数据发送呢?需要等待底层通道告知数据可写,触发DataChannel的槽OnChannelReady,在该方法中阻塞的将排队数据都发送出去,然后调用UpdateState(),这样就进入了前面的状况。第二种是对端主动调用Close方法时,本端依次会收到底层Transport的进入开始关闭流程的信号、关闭流程已完成的信号,DataChannel依次在槽函数OnClosingProcedureStartedRemotely、OnClosingProcedureComplete中将状态设置为kClosing、kClosed。最后一种是异常情况下的紧急处理调用CloseAbruptly()来关闭通道,之前讨论过这些异常情况,该方法中会清理DataChannel,并依次将状态设置为kClosing、kClosed。
4.3 DataChannel数据发送、接收、缓存 、统计
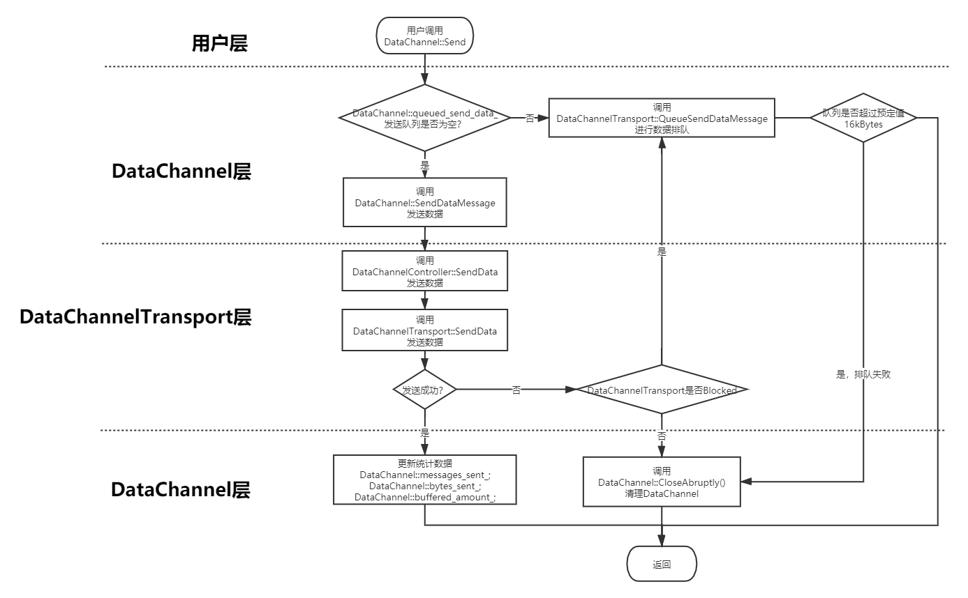
数据的发送分两个触发点:一个是用户主动调用DataChannel::Send方法发送数据;一个是底层Transport由Block阻塞状态进入可发送状态,DataChannelTransport以信号方式通知DataChannel数据可发送,DataChannel响应该信号进行数据发送。
4.3.1 用户主动发送数据
当用户层通过调用DataChannel::Send方法发送数据,调用流程如下图所示:

需要重点提出来的几点列举如下:
- 先判断DataChannel层的发送队列是否为空,不为空意味着底层Transport处于block状态,即便继续调用底层发送函数也无用,最终还是得排队,因此,还不如就此排队返回。
- 调用底层Transport进行发送时,失败的原因大致分两种,一种是底层Transport 阻塞住了,这种状态是不会主动告知DataChannel,只有当发送数据时,从返回值得知,这种状态是可恢复到正常可写状态的,一旦底层数据正常发送出去,不繁忙时即可通告DataChannel;一种是其他原因,比如通道已经被关闭等其他原因,这种是不可恢复的,因此,直接调用CloseAbruptly()去关闭,清理上层通道。
- 当上层排队数据超过16k,也会触发CloseAbruptly()去关闭,清理上层通道。
4.3.2 底层Transport由block变为可写——>发送排队数据
DataChannel可能发送的数据一方面是应用层用户要发送的数据;另一方面是前文所述的,在进行带内协商的情况下,kConnecting状态时发送握手控制信令。因此,需要排队的数据有这两类,DataChannel用了两个数据队列成员 和 两组数据排队、发送方法。这两组成员和方法作用是对称类似的。
当底层Transport由阻塞状态变为可写状态时,将以信号-槽的形式通知DataChannel层进行处理。处理的方式就是调用对应的方法,将已排队的数据发送出去。需要注意的一点是:图中省略排队的控制信令的处理,并且控制信令往往需要先发送。也即,在调用DataChannel::SendQueuedDataMessages发送用户数据之前,需要调用DataChannel::SendQueuedControlMessages发送排队的控制信令。二者处理流程是一模一样的,因此图中省略该部分。

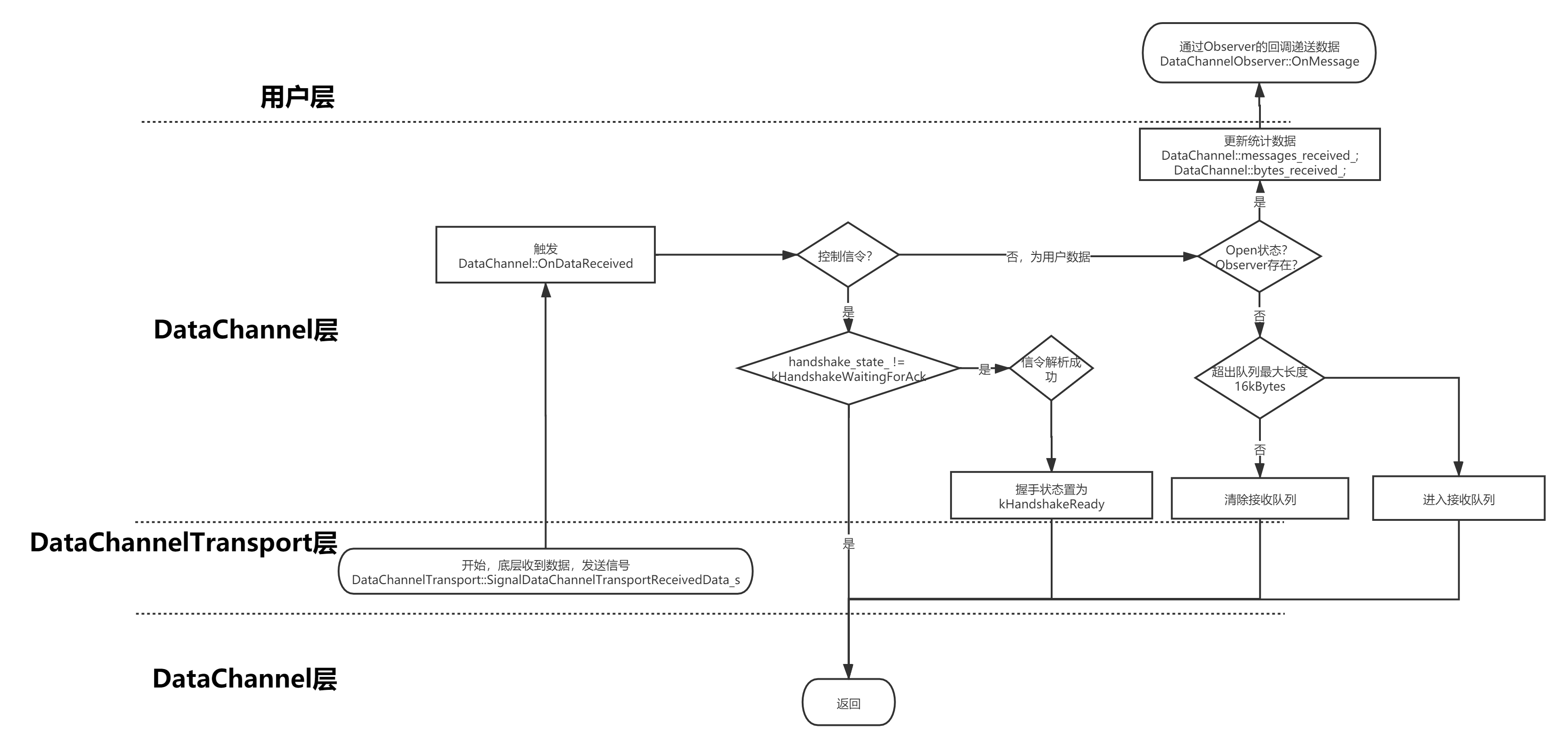
4.3.3 接收数据
当收到底层Transport传递上来的数据后,处理流程如下图所示:

需要再次强调的是:
- 用于握手的控制信令数据 和 用户应用数据从同一处传递上来,通过数据的类别字段进行区分
- 不要期待能收到Open这个信令,作为被动打开方,收到Open信令时,DataChannel才会被DataChannelController创建,因此,DataChannel层是不会收到Open信令的。只有主动打开方的DataChannel会收到Ack信令。
- 接收用户会有两个出处:一个是当DataChannel已经处于kOpen状态,并且也存在通道的观察者DataChannelObserver,那么数据会立马递送给DataChannelObserver进行用户层处理;否则,数据会进入接收队列。
- 接收队列中的数据何时会被递送到DataChannelObserver?一种情况是当DataChannel注册Observer时,会执行一次DeliverQueuedReceivedData()方法,将可能的已接收的数据一次性递送上去;一种情况是当DataChannel更新其状态到kOpen时,也会执行一次DeliverQueuedReceivedData()方法,将可能的已接收的数据一次性递送上去。
4.3.3 数据的缓存
如上所述,DataChannel使用了三个队列,分别缓存发送的用户层数据,发送的握手控制信令,接收的用户层数据。这三个队列使用的类如下所示,封装了标准模板库中的双端队列。
class PacketQueue final {
public:
size_t byte_count() const { return byte_count_; }
bool Empty() const;
std::unique_ptr<DataBuffer> PopFront();
void PushFront(std::unique_ptr<DataBuffer> packet);
void PushBack(std::unique_ptr<DataBuffer> packet);
void Clear();
void Swap(PacketQueue* other);
private:
std::deque<std::unique_ptr<DataBuffer>> packets_;
size_t byte_count_ = 0;
};
void DataChannel::PacketQueue::PushFront(std::unique_ptr<DataBuffer> packet) {
byte_count_ += packet->size();
packets_.push_front(std::move(packet));
}
值得注意得是:队列中存储的是DataBuffer的只能指针,也即存储进入PacketQueue中的包,实际上被PacketQueue所拥有,正如上述源码给出的PushFront方法实现,需要使用std::move来实现移动语义,转移所有权。
另外,DataBuffer实际由"写时复制"的buffer类CopyOnWriteBuffer构成,如下源码所示,具体分析将另写一篇文章来分析:WebRTC源码分析——写时复制缓存CopyOnWriteBuffer
struct DataBuffer {
DataBuffer(const rtc::CopyOnWriteBuffer& data, bool binary)
: data(data), binary(binary) {}
// For convenience for unit tests.
explicit DataBuffer(const std::string& text)
: data(text.data(), text.length()), binary(false) {}
size_t size() const { return data.size(); }
rtc::CopyOnWriteBuffer data;
// Indicates if the received data contains UTF-8 or binary data.
// Note that the upper layers are left to verify the UTF-8 encoding.
// TODO(jiayl): prefer to use an enum instead of a bool.
bool binary;
};
5. 总结
行文至此,DataChannel及其相关的类DataChannelController && DataChannelTransport就介绍完了。三者的关系如下所示,后续捡要点总结下:

- WebRTC的数据通道大致可分为用户层DataChannel、底层DataChannelTransport两层;DataChannelController作为夹在二者之间的连接层而存在。
- DataChannelController作为中间连接层,所起到的作用就是存储DataChannel、DataChannelTransport对象;建立DataChannel、DataChannelTransport对象之间的关联(信号-槽机制,以及直接的函数嵌套调用);做线程之间的转换(由于DataChannelTransport工作与network线程,而DataChannel工作与signal线程),确保DataChannel、DataChannelTransport的方法在正确的线程上执行。
- 本文花了很大篇幅追踪了底层DataChannelTransport是何时被创建,创建的是哪个类别的对象,如何与DataChannel建立关联的,可以在详细捋一遍
- DataChannel层发送,接收数据都有排队逻辑,实现方式非常优雅高效,感兴趣的可以详细的进一步研究