WebRTC_QOS方法(汇总篇)
原文出处:WebRTC QOS方法(汇总篇)
目前总结出webrtc用于提升QOS的方法有:
NACK、FEC、SVC、JitterBuffer、IDR Request、PACER、Sender Side BWE、VFR(动态帧率调整策略)。
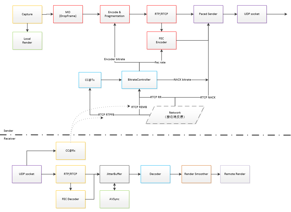
这几种方法在webrtc架构分布如下:

具体实现原理如下:
一、NACK
与NACK对应的是ACK,ACK是到达通知技术。以TCP为例,他可靠因为接收方在收到数据后会给发送方返回一个“已收到数据”的消息(ACK),告诉发送方“我已经收到了”,确保消息的可靠。NACK也是一种通知技术,只是触发通知的条件刚好的ACK相反,在未收到消息时,通知发送方“我未收到消息”,即通知未达。
NACK是在接收端检测到数据丢包后,发送NACK报文到发送端;发送端根据NACK报文中的序列号,在发送缓冲区找到对应的数据包,重新发送到接收端。NACK需要发送端发送缓冲区的支持,RFC5104定义NACK数据包的格式。若在JB缓冲时间内接收端收到发送端重传的报文,就可以解决丢包问题。对应上图发送端的RTCP RTPFB
具体请参考https://blog.csdn.net/CrystalShaw/article/details/81218394
二、FEC
FEC是发送端在发送报文的时候,将之前的旧包也打包到新包里面,若接收端有丢包,就用新包里面冗余的旧包恢复数据。
webrtc实现该冗余功能,有三种方式:
1、RED就是RFC2198冗余。将前面的报文直接打入到新包里面,在接收端解析主包和冗余包。
2、ULPFEC,目前webrtc仅将SVC编码的Level 0视频帧打包成FEC。其余层有丢包,就逐步将帧率,保证视频相对流畅。用到的协议是:RFC5109。
3、FLEXFEC较ULPFEC,增加纵向OXR运算。增加网络抗丢包能力。
具体请参考https://blog.csdn.net/CrystalShaw/article/details/83413772
三、SVC
webrtc的VPX用到的是时间可适性(Temporal Scalability)算法。通过改变一个GOP内帧的线性参考关系。防止网络丢包对视频传输造成的影响。
具体请参考:https://blog.csdn.net/crystalshaw/article/details/81184531
webrtc使用NACK+FEC+SVC作为QOS的解决方案。参考链接:https://ieeexplore.ieee.org/document/6738383/

四、JitterBuffer
JitterBuffer实现原理是,在收到网络上的RTP报文后,不直接进行解码,需要缓存一定个数的RTP报文,按照时间戳或者seq的顺序进行重排,消除报文的乱序和抖动问题。JitterBuffer分动态JitterBuffer和静态JitterBuffer两种模式。静态JitterBuffer缓存报文个数固定。动态JitterBuffer是根据网络环路延时的情况,动态调整缓存报文个数。
具体请参考https://blog.csdn.net/CrystalShaw/article/details/100769388
五、IDR Request
关键帧也叫做即时刷新帧,简称IDR帧。对视频来说,IDR帧的解码无需参考之前的帧,因此在丢包严重时可以通过发送关键帧请求进行画面的恢复。关键帧的请求方式分为三种:RTCP FIR反馈(Full intra frame request)、RTCP PLI 反馈(Picture Loss Indictor)或SIP Info消息,具体使用哪种可通过协商确定。
六、PACER
PACER,是网络报文平滑策略。一个视频帧有可能分别封装在几个RTP报文,若这个视频帧的RTP报文一起发送到网络上,必然会导致网络瞬间拥塞。以25fps为例,若这帧视频的RTP报文,能够在40ms之内发送给接收端,接收端既可以正常工作,也缓冲了网络拥塞的压力。PACER就是实现把RTP同一时刻生产的若干包,周期性的发送,防止上行流量激增导致拥塞。
七、Sender Side BWE或REMB(Receiver Estimated Maximum Bitrate)
这个算法的思路是根据接收端的丢包率或延时情况维护一个状态机。以根据丢包率为例,在判断为overuse时,就根据一定的系数减少当前发送端的码率值,当判断为underuse时又根据增加系数来增加发送端的码率值;然后将这个值通过rtcp包发送给发送端,发送端根据该值来动态的调整码率。
具体请参考https://blog.csdn.net/CrystalShaw/article/details/82981183介绍


八、动态帧率调整策略
视频发送端根据Sender Side BWE或REMB等参数调整出一组比较合适的码率值,当网络条件好的时候,码率值会比较大,当网络条件比较差的时候,码率值会比较低。但是若是发送端仅调整码率,不调整帧率,当网络条件比较好的时候,仅仅提升了视频质量,没有充分利用网络条件,提升实时性。当网络条件比较差的时候,码率降的比较低,若不降低帧率,视频质量会大幅度下降。所以需要增加一种机制,根据发送端的码率值,动态调整发送端的帧率值。
具体请参考https://blog.csdn.net/CrystalShaw/article/details/83340323
一、概念
与NACK对应的是ACK,ACK是到达通知技术。以TCP为例,他可靠因为接收方在收到数据后会给发送方返回一个“已收到数据”的消息(ACK),告诉发送方“我已经收到了”,确保消息的可靠。
NACK也是一种通知技术,只是触发通知的条件刚好的ACK相反,在未收到消息时,通知发送方“我未收到消息”,即通知未达。
在rfc4585协议中定义可重传未到达数据的类型有二种:
1)RTPFB:rtp报文丢失重传。
2)PSFB:指定净荷重传,指定净荷重传里面又分如下三种:
1、PLI (Picture Loss Indication) 视频帧丢失重传。
2、SLI (Slice Loss Indication) slice丢失重转。
3、RPSI (Reference Picture Selection Indication)参考帧丢失重传。
在创建视频连接的SDP协议里面,会协商以上述哪种类型进行NACK重转。以webrtc为例,会协商两种NACK,一个rtp报文丢包重传的nack(nack后面不带参数,默认RTPFB)、PLI 视频帧丢失重传的nack。

二、定义

V: 2bit 目前固定为2
P: 1bit padding
FMT:5bit Feedback message type。
RTP FP模式下定义值为:
0:unassigned
1:Generic NACK
2-30:unassigned
31:reserved for future expansion of the identifier number space
PS FP模式下定义值为:
0: unassigned
1: Picture Loss Indication (PLI)
2: Slice Loss Indication (SLI)
3: Reference Picture Selection Indication (RPSI)
4-14: unassigned
15: Application layer FB (AFB) message
16-30: unassigned
31: reserved for future expansion of the sequence number space
PT: 8bit Payload type。

FCI:变长 Feedback Control Information。
1、RTPFB

Packet identifier(PID)即为丢失RTP数据包的序列号,Bitmap of Lost Packets(BLP)指示从PID开始接下来16个RTP数据包的丢失情况。一个NACK报文可以携带多个RTP序列号,NACK接收端对这些序列号逐个处理。如下示例:

Packet identifier(PID)为176。
Bitmap of Lost Packets(BLP):0x6ae1。解析的时候需要按照小模式解析,
0x6ae1对应二进制:110101011100001倒过来看1000 0111 0101 0110。
按照1bit是丢包,0bit是没有丢包解析,丢失报文序列号分别是:
177 182 183 184 186 188 190 191与wireshark解析一致。
2、PSFB
1)PLI FB PT=PSFB FMT=1。

2)SLI FB的PT=PSFB、FMT=2。

First: 13 bits The macroblock (MB) address of the first lost macroblock.
Number: 13 bits The number of lost macroblocks, in scan order as discussed above。
PictureID: 6 bits The six least significant bits of the codec-specific identifier that is used to reference the picture in which the loss of the macroblock(s) has occurred. For many video codecs, the PictureID is identical to the Temporal Reference.
3)RPSI FB的PT=PSFB、FMT=3。

三、实现
webrtc支持RTPFB和PLI FB两种重传方式。
AssignPayloadTypesAndAddAssociatedRtxCodecs->AddDefaultFeedbackParams里面将两种方式都填写到SDP命令行里面。

1)RTPFB实现
RTPFB在JB里面实现。通过RTP报文的序列号和时间戳,判断是否出现丢包异常。参考NackTracker类实现。
发送端调用栈参考如下:
PlatformThread::StartThread
->PlatformThread::Run
->ProcessThreadImpl::Run
->ProcessThreadImpl::Process
->PacedSender::Process
->PacedSender::SendPacket
->PacketRouter::TimeToSendPacket
->ModuleRtpRtcpImpl::TimeToSendPacket
->RTPSender::TimeToSendPacket
->RtpPacketHistory::GetPacketAndSetSendTime
->RtpPacketHistory::GetPacket
接收端有两种方式驱动方式NACK
1、收包驱动
DeliverPacket
->DeliverRtp
->RtpStreamReceiverController::OnRtpPacket
->RtpDemuxer::OnRtpPacket
->RtpVideoStreamReceiver::OnRtpPacket
->RtpVideoStreamReceiver::ReceivePacket
->RtpReceiverImpl::IncomingRtpPacket
->RTPReceiverVideo::ParseRtpPacket
->RtpVideoStreamReceiver::OnReceivedPayloadData
->NackModule::OnReceivedPacket
->VideoReceiveStream::SendNack
->RtpVideoStreamReceiver::RequestPacketRetransmit
->ModuleRtpRtcpImpl::SendNack
2、定时驱动
NackModule::Process
2)PLI FB实现
PLI FB在webrtc里面实现的是请求关键帧。当连续出现解码失败,或者长期没有解码输入,就通过RTCP报文发送请求IDR帧命令。参考VideoReceiveStream::Decode、RequestKeyFrame这两个函数实现。
四、参考
https://tools.ietf.org/html/rfc4585
原文出处:webrtc QOS方法二(FEC原理)
一、概述
webrtc冗余打包方式有三种:Red(rfc2198)、Ulpfec(rfc5109)、Flexfec(草案)。其中Red和Ulpfec要成对使用。
二、RedFEC
简单将老报文打包到新包上。如下图所示,冗余度为1时,RFC2198打包情况:

这种方法在音视频领域几乎不使用,因为冗余包只能保护特定一个报文,这种方法带宽占用量很大,恢复能力有限,性价比很低。只是早期的T38传真、RFC2833收号会使用该协议,因为传真和收号的数据量比较小。
webrtc里面说使用了RFC2198冗余,实际上仅仅是借用该协议的封装格式,封装FEC冗余报文。
三、UlpFEC
详细介绍可参考:https://blog.csdn.net/CrystalShaw/article/details/102950002
将一组M个报文进行异或,生成N(N就是FEC的冗余度)个FEC报文,打包出去。这组报文任意丢其中的N个,都可以通过这组(M-N)个报文+FEC冗余包恢复回来,比简单的RFC2198保护的范围扩大了很多。例如下面示意图:D为媒体包,R为冗余包,该图所示的冗余度为2。
1、发送端打包示意图

2、网络丢包示意图

3、丢包恢复示意图

若UlpFEC异或所有报文,带宽占用量也比较大,在实际应用会根据网络情况进行适当取舍。webrtc通过PacketMaskTable表格在选取需要异或的报文。PacketMaskTable表格有连续丢包(kFecMaskBursty、kPacketMaskBurstyTbl)、随机丢包(kFecMaskRandom、kPacketMaskRandomTbl)两种模型。
理论上webrtc可以通过损失程度和乱序情况相关的反馈,自适应选择kFecMaskRandom还是kFecMaskBursty,效果比较好。但是可惜的是,webrtc这块功能缺失,默认使用随机丢包模型。
四、FlexFEC
同UlpFEC实现方式,ULPFEC仅在1D行数组上进行异或,FlexFec更灵活,引进了交织算法,可以在1D行、列、2D数组异或。
1、1D行异或

2、1D列异或

3、2D行列异或

这块还是草案,如何选择异或模式的代码看没深入下去。后续补充。
五、FEC算法汇总
FEC是无线传输领域的一个前向纠错的算法。网上搜资料的时候经常把无线的算法看的云里雾里的,研究半天都不知道这个和视频传输有什么关系。
无线传输领域的FEC算法主要有TURBO、LDPC、POLAR这三种。
音视频传输领域的FEC算法有如下几种:

1、webrtc的opus音频使用的是inband FEC
2、webrtc的视频ulpfec使用的是异或XOR
3、webrtc的视频flexfec使用的是交织编码。
4、Reed Solomon算法比较复杂,理论上数据恢复能力比较强。
六、webrtc代码分析
1)使能FEC
webrtc默认使能Red+Ulp的FEC。Flex仅在实验阶段,还不能正式使用。

2)封装FEC
- 发送冗余报文处理
RTPSenderVideo::SendVideo。当编码器支持时间分层,可以仅冗余level 0的视频数据。否则,就要冗余所有视频数据。冗余度是根据丢包率动态调整。

- 动态调整冗余参数调用栈
BitrateAllocator::OnNetworkChanged
->VideoSendStreamImpl::OnBitrateUpdated
->ProtectionBitrateCalculator::SetTargetRates
->media_optimization::VCMLossProtectionLogic::UpdateMethod
->media_optimization::VCMNackFecMethod::UpdateParameters
最大保护帧数确定
VCMNackFecMethod::ComputeMaxFramesFec

- 冗余报文个数确定
ForwardErrorCorrection::NumFecPackets 存储媒体报文数*保护因子。

- 根据丢包率动态调整冗余度
VCMFecMethod::ProtectionFactor

- 根据丢包模型原则要冗余的报文
ForwardErrorCorrection::EncodeFec

ForwardErrorCorrection::GenerateFecPayloads

参考
https://webrtcglossary.com/red/ https://webrtcglossary.com/ulpfec/ https://www.cnblogs.com/x_wukong/p/8193290.html https://blog.csdn.net/u010178611/article/details/82656838 https://blog.csdn.net/qq_16135205/article/details/89843062(介绍冗余度和冗余Mask参数)
一、概述
webrtc冗余打包方式有三种:Red(rfc2198)、Ulpfec(rfc5109)、Flexfec(草案)。其中Red和Ulpfec要成对使用。
二、RedFEC
简单将old报文打包到新包上。
三、UlpFEC
将old报文异或新包后,打包新包上。
四、FlexFEC
将old报文异或新包后,打包新包上。
五、使能FEC
webrtc默认使能Red+Ulp的FEC。Flex仅在实验阶段,还不能正式使用。

六、封装FEC
1、发送冗余报文处理
RTPSenderVideo::SendVideo。当编码器支持时间分层,可以仅冗余level 0的视频数据。否则,就要冗余所有视频数据。冗余度是根据Send Side BWE动态调整。

2、冗余报文个数确定
ForwardErrorCorrection::NumFecPackets 存储媒体报文数*保护因子。

3、根据码率动态调整冗余度
ProtectionBitrateCalculator::SetTargetRates

参考
https://webrtcglossary.com/red/
https://webrtcglossary.com/ulpfec/
https://www.cnblogs.com/x_wukong/p/8193290.html
原文出处:webrtc QOS方法三(SVC实现)
一、概念
SVC(可适性视频编码或可分级视频编码)是传统H.264/MPEG-4 AVC编码的延伸,可提升更大的编码弹性,并具有时间可适性(Temporal Scalability)、空间可适性(Spatial Scalability)及质量可适性(SNR/Quality/Fidelity scalability)三大特性,使视频传输更能适应在异质的网络带宽。
二、概述
SVC以AVC视频编解码器标准为基础,利用了AVC编解码器的各种高效算法工具,在编码产生的编码视频时间上(帧率)、空间上(分辨率)、视频质量方面的可扩展,产生不同帧速率、分辨率、质量等级的解码视频。
- 时间可适性(Temporal Scalability):由于一般视频压缩都会利用运动补偿的手段,纪录位移向量(motion vector)。在某些系统的应用上,可以跳过某几帧用其邻近帧的位移向量内插出该被跳过帧的结果。在解码端同样利用运动补偿算回该被跳过帧。

这张图表示在时间维度上的可伸缩性视频编码。观察预测箭头的组织方式。在这个例子中,定义了四个不同的层(T0到T3)。

为了更直观描述算法实现,这张图中的图片是垂直偏移的,视觉上分离三层。每一层都需要依赖较低层才能被解码,但不需要任何较高层。这允许从顶层开始移除图片,而不影响剩余图片的可解码性。例如,我们假设图例中显示的图层以30 fps的帧速率显示。如果我们移除所有L2层的图片,剩下层(L0和L1)仍然可以成功解码,并且产生一个15fps的视频。如果我们进一步删除所有的L1图像,那么剩下的L0层依然可以被解码并产生一个7.5fps的视频。
- 空间可适性(Spatial Scalability):图形(或视频压缩中的一帧)在压缩编码的时候即存下了多重大小(或分辨率)的结果。让解码端得以视需求解码回所需的图片大小(或分辨率),可能以较小的结果换取解码的效率。通常较小的图片即带有大图片一部分的特性,大图的存储上不需要重复记录这些重复的部分。

与时间可适性原理类似,L0基层为分辨率最小编码数据,级别越高,分辨率越高。当实际应用中需要较低分辨率时,只需丢弃高Level层级数据进行解码。
- 质量可适性(SNR/Quality/Fidelity scalability):在压缩编码的时候将多重品质(qualities)的结果都存下来。让解码端得以视需求解码回所需的图片品质,可能以较低的品质换取解码的效率。通常品质较差的图片仍有一定的代表性,品质较佳的结果在存储上不需要重复记录重复的信息。

- 联合可适性(Combined scalability):结合上述三个扩展性。

上图为空间和时间的可伸缩性示例。我们可以通过扩展时间可伸缩性结构同时实现空间可伸缩性编码。每个图片现在有两部分:基础层分辨率图片的B部分和空间增强层的S部分,这两个部分结合则可生成全分辨率图像。空间增强层一般为水平和垂直方向上基底分辨率的1.5倍或者2倍。这为不同分辨率的视频在进行空间可缩放性编码时提供了便利,例如VGA和QVGA(比率为2)以及1080p和720p(比率为1.5),都可以进行空间可伸缩性编码。空间可伸缩性可以与时间可伸缩性(和SNR)以完全独立的方式相结合。假设在图示例子的全速率和分辨率分别为30fps下的HD高清分辨率(720p),那么我们可以在分辨率(HD、1/4HD)和帧速率(30fps、15fps、7.5 fps)之间进行任意组合。
三、应用
1)监控视频应用场景

监控视频不同的终端支持视频的分辨率不同。传统的方式需要一个服务器编码出不同分辨率视频数据给各个终端。但是增加Spatial Scalability后。

视频采集端,仅需要Spatial Scalability一次编码,就可以提供360p、720p、1080p的数据。大大提升编码效率,降低服务器性能消耗。
另外监控视频流存储的时候一般需要2路,1路质量好的用于存储,1路用于预览。用quality scalability编码可以产生2层的分级码流,1个基本层用于预览,1个增强层保证存储的图像质量是较高的。
2)多人会议应用场景

视频会议终端利用SVC编出多分辨率、分层质量。会议的中心点替代传统MCU二次编解码方法改为视频路由分解转发。在云视讯领域SVC有很大的应用空间。
3)抗网络丢包应用场景
正如《Overview_SVC_IEEE07》第二章描述,虽然看上去Spatial Scalability和quality scalability,给视频会议和监控视频提供了很好的解决方案,但是由于这种方案会增加传输码率,降低编解码器性能、提高编解码器的复杂度、在一些场景下还需要服务器支持SVC层级过滤。这使得SVC的Spatial Scalability和quality scalability到目前为止还没有大规模应用。但是Temporal Scalability可以在不稳定网络视频传输上被使用。

以不可缩放的方式进行视频编码传输时。只有第一张图片的I帧,可独立编码,无需参考其他任何图片。其他所有的图片P帧,都需要参考前面的帧画面进行预测然后编码。两个I帧之间的数据也叫一组GOP。可以看出当一个GOP内的一帧丢失,严重时会导致整个GOP无法解码。
但是增加Temporal Scalability后,我们仅需要通过FEC+NACK方式保护T0层的数据完整性,若其余层的视频帧有丢失,就通过逐级降帧率方案(丢弃Tn-T1之间的数据),还能保证视频通话整体的流畅性。并且Temporal Scalability可以做到后向兼容性,不需要解码器做特殊处理。
四、实现
1)编码
目前在OpenH264的开源代码中已经支持SVC视频编码,但是解码尚未支持。编码参数配置如下:
encoder_data_tables.cpp参数配置表

2)解码
目前仅知道Open SVC Decoder的开源代码支持SVC解码。但是没有深入研究,不太了解实现细节及性能情况。
3)VPX对SVC的实现
根据《HANDLING PACKET LOSS IN WEBRTC》这篇文章可以看出,VP8已经实现SVC设计,并将TL(temporal layers)+ NACK + FEC联合作为QOS的一个方法。

五、协议
SVC算法实现原理,在《Overview_SVC_IEEE07》文档有描述。
SVC与H264协议结合,在《T-REC-H.264-201704-I!!PDF-E》H.264标准的附录G有定义。
SVC的RTP打包及SDP协商,在《rfc6190》有定义。
六、参考
http://ip.hhi.de/imagecom_G1/assets/pdfs/Overview_SVC_IEEE07.pdf https://www.itu.int/rec/T-REC-H.264-201704-I https://tools.ietf.org/html/rfc6190 https://en.wikipedia.org/wiki/Scalable_Video_Coding https://zh.wikipedia.org/wiki/%E5%8F%AF%E9%81%A9%E6%80%A7%E8%A6%96%E8%A8%8A%E7%B7%A8%E7%A2%BC https://www.jianshu.com/p/2f97027c5088 https://ieeexplore.ieee.org/document/6738383/
原文出处:webrtc QOS方法十(JitterBuffer)
一、前言
网上看到很多webrtc的JitterBuffer处理流程,都是介绍VCMJitterBuffer类的实现流程,不过手里的这个2019年的版本,发现webrtc已经不用这个机制了。原因还不清楚。
VCMJitterBuffer类的调用关系如下图,但是,VideoCodingModuleImpl、VideoReceiveStream、VideoStreamDecoder三个类,都没有调用VCMJitterBuffer的InsertPacket关键函数。
VCMJitterBuffer
->VCMReceiver
->VideoReceiver
->VideoCodingModuleImpl
VideoReceiveStream
VideoStreamDecoder
二、实现简介
走读最新的webrtc的JitterBuffer代码,发现实现的大概思想是,视频按照RTP报入队一个全局buffer,按照计算的一个jitter时间,pop一帧视频,送进解码器。

三、RTP入队流程
入队的核心函数如下:
->video_coding::PacketBuffer::InsertPacket
-------------------------将RTP报文缓存在data_buffer_中。
->RtpVideoStreamReceiver::OnReceivedFrame
-------------------------判断首帧是否是IDR,不是丢弃帧;是,调用ManageFrame。
->video_coding::RtpFrameReferenceFinder::ManageFrame
-------------------------判断帧间参考关系。若当前帧的参考帧没到,继续等。
->RtpVideoStreamReceiver::OnCompleteFrame
-------------------------继续传VideoReceiveStream::OnCompleteFrame
->internal::VideoReceiveStream::OnCompleteFrame
-------------------------继续传FrameBuffer::InsertFrame
->video_coding::FrameBuffer::InsertFrame
--------------------------对当前帧的参考关系、时间戳进行合法性判断。合法帧发送信号量,知会解码器取数据。
四、视频帧出队流程
出队的核心函数为:
->bool VideoReceiveStream::Decode
-------------------------解码器找frame#_buffer要数据。配置等待超时时间kMaxWaitForFrameMs或kMaxW aitForKeyFrameMs
->FrameBuffer::ReturnReason FrameBuffer::NextFrame
-------------------------若当前帧OK,直接送给解码器。若当前帧不全,需要等wait_ms,超过wait_ms,直接跳下一帧。
->VCMTiming::MaxWaitingTime
--------------------------计算当前帧解码时间是否到,到就出帧,否则就等待。

等待时间=当前帧预计渲染时间-解码消耗时间-渲染模块耗时
因为这里是解码前,所以要把后面的解码+渲染时间扣除。
五、render_time_ms计算
VCMTiming::RenderTimeMs函数实现视频帧渲染时间的计算。
VCMTiming::RenderTimeMs
->VCMTiming::RenderTimeMsInternal

->VCMTiming::TargetDelayInternal

一帧视频的预期渲染时间是发送端发送时间+网络延时时间+解码时间+渲染模块耗时时间
发送端发送时间:可以根据发送报文的时间戳+接收第一帧视频的系统时间推算出来。
网络延时时间:可以参考《webrtc代码走读十六(Jitter延时的计算)》
解码时间:使用KalmanFilter算法,计算每帧视频解码时间。
渲染时间:根据硬件配置,是固定值。
1)发送端发送时间计算函数
TimestampExtrapolator::ExtrapolateLocalTime
2)网络延时时间计算函数
VCMJitterEstimator::GetJitterEstimate
3)解码时间计算函数
VCMCodecTimer::RequiredDecodeTimeMs
4)渲染时间
VideoReceiveStream::VideoReceiveStream函数
videoreceiver.SetRenderDelay(config_.render_delay_ms)代码配置固定值
六、渲染前判断wait_time
IncomingVideoStream::OnFrame

VideoRenderFrames::FrameToRender

原文出处:webrtc QOS方法四(Sender Side BWE)
背景介绍
BWE(Bandwidth Estimation)可能是WebRTC视频引擎中最关键的模块了。BWE模块决定视频通讯中可以发送多大码率视频不会使网络拥塞,防止视频通讯质量下降。
早期的带宽评估算法比较简单,大多是基于丢包来估计,基本的策略是逐步增加发送的数据量,直到检测到丢包为止。为了让发送端获悉网络上的丢包信息,可以使用标准的RTCP的RR来发送周期性的报告。
现代的带宽评估算法则可以在网络链路发生丢包以前就监测到网络拥塞,它可以通过侦测数据包接收的时延来预测未来可能的拥塞。它是基于链路上的路由器都有一定的缓存,在数据包开始被丢弃之前,先发生数据在缓存里堆积的事件,所以时延相比于丢包,对拥塞的反应更加灵敏。
最新版本webrtc使用trendline算法实现网络拥塞预估,早期版本使用KalmanFilter算法。两种算法都是基于接收端的网络延迟进行码率估计。早期的KalmanFilter算法是在接收端根据网络延时,计算出合适的带宽,通过REMB RTCP报文反馈给发送端,让发送端按照该码率发送视频数据。trendline算法对此进行了优化,在发送端根据网络延时,计算合适的带宽。
实现原理

发送端码控模块结构,如上图所示。
一、remb bitrate
仅做向下兼容使用。兼容老版本的KalmanFilter算法。
二、基于丢包拥塞控制
发送端基于丢包率控制发送码率,其基本思想是:丢包率反映网络拥塞状况。如果丢包率很小或者为0,说明网络状况良好,在不超过预设最大码率的情况下,可以增大发送端码率;反之如果丢包率变大,说明网络状况变差,此时应减少发送端码率。在其它情况下,发送端码率保持不变。
webrtc中发送端收到RTCP RR报文并解析得到丢包率后,根据下图公式计算发送端码率:当丢包率大于0.1时,说明网络发生拥塞,此时降低发送端码率;当丢包率小于0.02时,说明网络状况良好,此时增大发送端码率;其他情况下,发送端码率保持不变。

三、基于延时拥塞控制
基于延迟的拥塞控制是通过每组包的到达时间的延迟差(delta delay)的增长趋势来判断网络是否过载,如果过载进行码率下调,如果处于平衡范围维持当前码率,如果是网络承载不饱满进行码率上调。这里有几个关键技术:包组延迟评估(InterArrival)、滤波器趋势判断(TrendlineEstimator)、过载检测(OveruseDetector)和码率调节(AimdRateControl)。
1、组包延时

音频报文发送的时间间隔是按照一帧的打包时长发送的,但是视频却不能按照实际帧率发送,因为一帧视频有可能分别封装在几个RTP报文,若这个视频帧的RTP报文一起发送到网络上,必然会导致网络瞬间拥塞。以25fps为例,若这帧视频的RTP报文,能够在40ms之内发送给接收端,接收端既可以正常工作,也缓冲了网络拥塞的压力。所以计算视频的包延时,不能用单包计算,需要按照一组包(一帧视频)计算。_Trendline_滤波器需要的三个参数:发送时刻差值(delta_timestamp)、到达时刻差值(delta_arrival)和包组数据大小差值(delta_size)。从上图可以得出:

2、_Trendline_滤波趋势判断
如果平稳网速下传输数据的延迟时间就是数据大小除以速度,如果这数据块很大,超过恒定网速下延迟上限,这意味着要它要占用其他后续数据块的传输时间,那么如此往复,网络就产生了延迟和拥塞。Trendline filter通过到达时间差、发送时间差和数据大小来得到一个趋势增长值,如果这个值越大说明网络延迟越来越严重,如果这个值越小,说明延迟逐步下降。计算公式如下:
先计算单个包组传输增长的延迟,可以记作:

然后做每个包组的叠加延迟,可以记作:

在通过累积延迟计算一个均衡平滑延迟值,alpha=0.9可以记作:

然后统一对累计延迟和均衡平滑延迟再求平均,分别记作:

我们将第i个包组的传输持续时间记作:

趋势斜率分子值为:

趋势斜率分母值为:

最终的趋势值为:

3、过载检测
在计算得到trendline值后WebRTC通过动态阈值gamma_1进行判断拥塞程度,trendline乘以周期包组个数就是m_i,以下是判断拥塞程度的伪代码:

通过以上伪代码就可以判断出当前网络负载状态是否发生了过载,如果发生过载,WebRTC是通过一个有限状态机来进行网络状态迁徙,关于状态机细节可以参看下图:

从上图可以看出,网络状态机的状态迁徙是由于网络过载状态发生了变化,所以状态迁徙作为了aimd带宽调节的触发事件,aimd根据当前所处的网络状态进行带宽调节,其过程是处于Hold状态表示维持当前码率,处于Decr状态表示需要进行码率递减,处于Incr状态需要进行码率递增。那他们是怎么递增和递减的呢?WebRTC引入了aimd算法解决这个问题。
4、AIMD码率调节
aimd的全称是Additive Increase Multiplicative Decrease,意思是:和式增加,积式减少。aimd controller是TCP底层的码率调节概念,但是WebRTC并没有完全照搬TCP的机制,而是设计了套自己的算法,用公式表示为:

如果处于Incr状态,增加码率的方式分为两种:一种是通信会话刚刚开始,相当于TCP慢启动,它会进行一个倍数增加,当前使用的码率乘以系数,系数是1.08;如果是持续在通信状态,其增加的码率值是当前码率在一个RTT时间周期所能传输的数据速率。
如果处于Decrease状态,递减原则是:过去500ms时间窗内的最大acked bitrate乘上系数0.85,acked bitrate通过feedback反馈过来的报文序号查找本地发送列表就可以得到。
aimd根据上面的规则最终计算到的码率就是基于延迟拥塞评估到的bwe bitrate码率。
webrtc具体实现
一、基于丢包拥塞控制(trendline)
BaseChannel::ProcessPacket
->WebRtcVideoChannel::OnRtcpReceived
->Call::DeliverPacket
->Call::DeliverRtcp
->VideoSendStream::DeliverRtcp
->VideoSendStreamImpl::DeliverRtcp
->ModuleRtpRtcpImpl::IncomingRtcpPacket
->RTCPReceiver::IncomingPacket
->RTCPReceiver::TriggerCallbacksFromRtcpPacket
->SendSideCongestionController::OnTransportFeedback
result = delay_based_bwe_->IncomingPacketFeedbackVector更新接收端时延信息到DelayBasedBwe类。
该类使用InterArrival、TrendlineEstimator、OveruseDetector、AimdRateControl等类计算BWE值。详细
实现,请参见:
_Delay_based_bwe.cc
inter_arrival.cc
trendline_estimator.cc
overuse_detector.cc
Aimd_rate_control.cc
bitrate_controller_->OnDelayBasedBweResult生效rendline计算BWE值,到SendSideBandwidth Estimation。函数调用栈如下:
BitrateControllerImpl::OnDelayBasedBweResult
->SendSideBandwidthEstimation::UpdateDelayBasedEstimate
->SendSideBandwidthEstimation::CapBitrateToThresholds
二、基于延时拥塞控制
BaseChannel::ProcessPacket
->WebRtcVideoChannel::OnRtcpReceived
->Call::DeliverPacket
->Call::DeliverRtcp
->VideoSendStream::DeliverRtcp
->VideoSendStreamImpl::DeliverRtcp
->ModuleRtpRtcpImpl::IncomingRtcpPacket
->RTCPReceiver::IncomingPacket
->RTCPReceiver::TriggerCallbacksFromRtcpPacket
->BitrateControllerImpl::RtcpBandwidthObserverImpl::OnReceivedRtcpReceiverReport
->BitrateControllerImpl::OnReceivedRtcpReceiverReport
->SendSideBandwidthEstimation::UpdateReceiverBlock
->SendSideBandwidthEstimation::UpdateEstimate
具体调整函数如下:
low_loss_threshold_ = kDefaultLowLossThreshold = 0.02f;
high_loss_threshold_ = kDefaultHighLossThreshold = 0.1f;
void SendSideBandwidthEstimation::UpdateEstimate(int64_t now_ms) {
uint32_t new_bitrate = current_bitrate_bps_;
// We trust the REMB and/or delay-based estimate during the first 2 seconds if
// we haven't had any packet loss reported, to allow startup bitrate probing.
if (last_fraction_loss_ == 0 && IsInStartPhase(now_ms)) {
new_bitrate = std::max(bwe_incoming_, new_bitrate);
new_bitrate = std::max(delay_based_bitrate_bps_, new_bitrate);
if (new_bitrate != current_bitrate_bps_) {
min_bitrate_history_.clear();
min_bitrate_history_.push_back(
std::make_pair(now_ms, current_bitrate_bps_));
CapBitrateToThresholds(now_ms, new_bitrate);
return;
}
}
UpdateMinHistory(now_ms);
if (last_packet_report_ms_ == -1) {
// No feedback received.
CapBitrateToThresholds(now_ms, current_bitrate_bps_);
return;
}
int64_t time_since_packet_report_ms = now_ms - last_packet_report_ms_;
int64_t time_since_feedback_ms = now_ms - last_feedback_ms_;
if (time_since_packet_report_ms < 1.2 * kFeedbackIntervalMs) {
// We only care about loss above a given bitrate threshold.
float loss = last_fraction_loss_ / 256.0f;
// We only make decisions based on loss when the bitrate is above a
// threshold. This is a crude way of handling loss which is uncorrelated
// to congestion.
if (current_bitrate_bps_ < bitrate_threshold_bps_ ||
loss <= low_loss_threshold_) {
// Loss < 2%: Increase rate by 8% of the min bitrate in the last
// kBweIncreaseIntervalMs.
// Note that by remembering the bitrate over the last second one can
// rampup up one second faster than if only allowed to start ramping
// at 8% per second rate now. E.g.:
// If sending a constant 100kbps it can rampup immediatly to 108kbps
// whenever a receiver report is received with lower packet loss.
// If instead one would do: current_bitrate_bps_ *= 1.08^(delta time),
// it would take over one second since the lower packet loss to achieve
// 108kbps.
new_bitrate = static_cast<uint32_t>(
min_bitrate_history_.front().second * 1.08 + 0.5);
// Add 1 kbps extra, just to make sure that we do not get stuck
// (gives a little extra increase at low rates, negligible at higher
// rates).
new_bitrate += 1000;
} else if (current_bitrate_bps_ > bitrate_threshold_bps_) {
if (loss <= high_loss_threshold_) {
// Loss between 2% - 10%: Do nothing.
} else {
// Loss > 10%: Limit the rate decreases to once a kBweDecreaseIntervalMs
// + rtt.
if (!has_decreased_since_last_fraction_loss_ &&
(now_ms - time_last_decrease_ms_) >=
(kBweDecreaseIntervalMs + last_round_trip_time_ms_)) {
time_last_decrease_ms_ = now_ms;
// Reduce rate:
// newRate = rate * (1 - 0.5*lossRate);
// where packetLoss = 256*lossRate;
new_bitrate = static_cast<uint32_t>(
(current_bitrate_bps_ *
static_cast<double>(512 - last_fraction_loss_)) /
512.0);
has_decreased_since_last_fraction_loss_ = true;
}
}
}
} else if (time_since_feedback_ms >
kFeedbackTimeoutIntervals * kFeedbackIntervalMs &&
(last_timeout_ms_ == -1 ||
now_ms - last_timeout_ms_ > kTimeoutIntervalMs)) {
if (in_timeout_experiment_) {
LOG(LS_WARNING) << "Feedback timed out (" << time_since_feedback_ms
<< " ms), reducing bitrate.";
new_bitrate *= 0.8;
// Reset accumulators since we've already acted on missing feedback and
// shouldn't to act again on these old lost packets.
lost_packets_since_last_loss_update_Q8_ = 0;
expected_packets_since_last_loss_update_ = 0;
last_timeout_ms_ = now_ms;
}
}
CapBitrateToThresholds(now_ms, new_bitrate);
}
三、最终确定Send Side BWE值
void SendSideBandwidthEstimation::CapBitrateToThresholds(int64_t now_ms,
uint32_t bitrate_bps) {
if (bwe_incoming_ > 0 && bitrate_bps > bwe_incoming_) {
bitrate_bps = bwe_incoming_;
}
if (delay_based_bitrate_bps_ > 0 && bitrate_bps > delay_based_bitrate_bps_) {
bitrate_bps = delay_based_bitrate_bps_;
}
if (bitrate_bps > max_bitrate_configured_) {
bitrate_bps = max_bitrate_configured_;
}
if (bitrate_bps < min_bitrate_configured_) {
if (last_low_bitrate_log_ms_ == -1 ||
now_ms - last_low_bitrate_log_ms_ > kLowBitrateLogPeriodMs) {
LOG(LS_WARNING) << "Estimated available bandwidth " << bitrate_bps / 1000
<< " kbps is below configured min bitrate "
<< min_bitrate_configured_ / 1000 << " kbps.";
last_low_bitrate_log_ms_ = now_ms;
}
bitrate_bps = min_bitrate_configured_;
}
if (bitrate_bps != current_bitrate_bps_ ||
last_fraction_loss_ != last_logged_fraction_loss_ ||
now_ms - last_rtc_event_log_ms_ > kRtcEventLogPeriodMs) {
event_log_->LogLossBasedBweUpdate(bitrate_bps, last_fraction_loss_,
expected_packets_since_last_loss_update_);
last_logged_fraction_loss_ = last_fraction_loss_;
last_rtc_event_log_ms_ = now_ms;
}
current_bitrate_bps_ = bitrate_bps;
}
四、更新码率值到pacer、fec、encode模块
void SendSideCongestionController::MaybeTriggerOnNetworkChanged() {
uint32_t bitrate_bps;
uint8_t fraction_loss;
int64_t rtt;
bool estimate_changed = bitrate_controller_->GetNetworkParameters(
&bitrate_bps, &fraction_loss, &rtt);
if (estimate_changed) {
pacer_->SetEstimatedBitrate(bitrate_bps);
probe_controller_->SetEstimatedBitrate(bitrate_bps);
retransmission_rate_limiter_->SetMaxRate(bitrate_bps);
}
bitrate_bps = IsNetworkDown() || IsSendQueueFull() ? 0 : bitrate_bps;
if (HasNetworkParametersToReportChanged(bitrate_bps, fraction_loss, rtt)) {
int64_t probing_interval_ms;
{
rtc::CritScope cs(&bwe_lock_);
probing_interval_ms = delay_based_bwe_->GetExpectedBwePeriodMs();
}
{
rtc::CritScope cs(&observer_lock_);
if (observer_) {
observer_->OnNetworkChanged(bitrate_bps, fraction_loss, rtt,
probing_interval_ms);
}
}
}
}
附录
一、概念说明
由于webrtc里面包含GCC、Sendside-BWE两种拥塞控制算法。M55之前用的是GCC,M55之后用的是Sendside- BWE。里面有很多概念梳理如下,以免混淆,不方便理解代码。
| GCC | Sendside-BWE | |
| 码控计算模块 | 接收端 | 发送端 |
| RTP头部扩展 | AbsSendTime | TransportSequenceNumber |
| 接收端关键对象 | RemoteBitrateEstimatorAbsSendTime | RemoteEstimatorProxy |
| 网络延时滤波器 | Kalman Filter | Trendline Filter |
| 接收端反馈RTCP报文 | REMB | TransportCC |
二、BWE三个典型的算法
Google Congest Control(https://tools.ietf.org/html/draft-ietf-rmcat-gcc-02)、
爱立信的SCEAM(https://github.com/EricssonResearch/scream)
MIT的SPROUT(http://aim.nms.lcs.mit.edu/papers/nsdi13-sprout.pdf)。
Mozilla的这篇文章讲述了拥塞控制算法演变的历史(https://blog.mozilla.org/webrtc/what-is-rmcat-congestion-control/)
原文出处:webrtc QOS方法五(帧率调整)
一、框架图

二、帧率调控算法
根据上图所示,发送端帧率调整算法有两个:
1、视频采集帧率与编码器输入帧率之间的FrameDropper算法。
2、编码器输入与编码器输出之间的MediaOptimization算法。
三、webrtc的帧率
如上框架图,webrtc的帧率从左到右,帧率是持递减状态的。摄像头的采集帧率是发送端帧率的极限值。
1、摄像头采集帧率
视频采集卡帧率能力集,可以通过potplay工具查看。打开->设备设置->摄像头

摄像头能采集的帧率与摄像头的型号、视频分辨率有关。他能提供的帧率,决定发送端视频帧率的最大值。
但是摄像头实际采集帧率,可能受实际环境光强影响,具体请参见:
https://blog.csdn.net/CrystalShaw/article/details/87875177
2、编码器输入帧率
理论上编码器的输入帧率小于等于视频采集的帧率。编码器编码的性能+视频采集帧率决定编码器的输入帧率。
若摄像头的640480的采集帧率是30fps,若编码器的640480的编码性能是60fps,那么编码器的输入帧率为640*480 30fps。
若编码器性能比较差,640480的编码性能是25fps,那么编码器的输入帧率为640480 25fps。
实现这个最低帧率选择的算法是FrameDropper漏斗算法。算法大概原理是,漏斗进口定时将视频采集的帧率送到漏斗队列里面,当编码器性能调度过来,找算法要数据的时候,将漏斗的最新一帧视频送给编码器。
详细实现参见:VideoStreamEncoder::EncodeTask->Run->OnIncomingFrame
3、编码器输出帧率
输入到编码器的视频帧,不一定全部被编码。如前面Send Side BWE介绍,当网络出现延时或者丢包的情况下,码率会持续下调。但是帧率不变的情况下,码率持续下调必然会导致视频质量快速下降。MediaOptimization大概思路就是通过降帧率的方法,降低码率。这样单帧的视频质量不会下降的特别明显。
详细实现参见:VideoSender->VideoSender::AddVideoFrame->_mediaOpt.DropFrame()
另外VP8、VP9、openH264都有一个EnableFrameSkip选项,开启该功能后,当视频编码输出的码率无法压缩到指定的目标码率,会通过掉帧的方式调节。导致实际输入编码器的帧数大于等于输出编码器的帧数。
4、网络接收帧率
同一帧视频的不同RTP的报文时间戳是相同的,一帧视频结束的最后一包的RTP报文头的MARK位为1。所以在网络测,判断一帧视频是否接收完全,同一个时间戳的报文的序列号是否连续,改时间戳的RTP报文是否收到MARK为1的包。

由于网络丢包延时等影响,网络接收到的数据帧若不完全,是不需要传递给解码器的,否则解码器也会解出花屏的数据。或者网络接收模块没有判断出数据有缺失,但是解码器判断异常,出现无法正常解码的情况。这样就会出现网络接收帧率大于等于解码器输出帧率的现象。
5、解码器输出帧率
如第四小节描述,这里仅统计完整正确能解码出视频帧的帧率。
6、视频渲染帧率
这是最终将第一小节的视频采集卡视频显示给用户的界面。可能出现个别终端的渲染器性能比较差,解码出来的全部数据不一定能及时渲染出来。目前webrtc在这里没有增加特殊处理,要是渲染不及时就会累积,出现视频延时的现象。
四、总结
可以看出webrtc只有在编码前的MediaOptimization算法里面主动丢帧降帧率。其余的地方是由于网络丢包延时、编码性能、渲染性能导致被丢帧。
五、参考
https://blog.csdn.net/chinabinlang/article/details/79654852 http://www.enkichen.com/2017/07/29/webrtc-drop-frame/