usbmux协议分析
原文出处:usbmux协议分析
usbmux协议介绍
初闻usbmux协议时,可能会让人感觉比较陌生,但其实如果你是MAC用户的话,你可能每天都在和它打交道,只是不知道而已。当通过USB将iPhone连接到MAC时,usbmux协议已经在背后为你默默工作了。
usbmux是苹果的私有协议,苹果设计该协议的原因是为了自家的macOS APP能够和iDevice进行通信,从而实现诸如iTunes备份iPhone、Xcode真机调试等功能。只是后来该协议被开发者破解了,于是为众人所知。
usbmuxd是对usbmux协议在macOS平台的上实现,也是macOS系统上的一个守护进程(Daemon),它随着系统的启动而启动。在macOS上,与usbmuxd相关的文件主要有3个:
- /System/Library/PrivateFrameworks/MobileDevice.framework/Versions/A/Resources/usbmuxd
- /System/Library/LaunchDaemons/com.apple.usbmuxd.plist
- /var/run/usbmuxd
其中/System/Library/PrivateFrameworks/MobileDevice.framework/Versions/A/Resources/usbmuxd为可执行文件。
/System/Library/LaunchDaemons/com.apple.usbmuxd.plist为usbmuxd服务的开机启动配置文件,如图所示。launchd在系统启动时会根据该文件的配置信息,启动usbmuxd服务,创建对应的socket(也即/var/run/usbmuxd)。
/var/run/usbmuxd在开机启动时创建,该文件其实是一个Unix Domain Socket,用于usbmuxd进程和其他进程——比如Xcode、iTunes等——之间的进程间通信(IPC)。
➜ zyqhi.github.io git:(master) ✗ file /var/run/usbmuxd
/var/run/usbmuxd: socket
基于usbmux协议的设备间通信
前文也提到,苹果设计usbmux协议是为了解决macOS APP和iOS设备之间的通信问题。如果只是普通的协议的话,倒也没什么可说的,只是该协议呢,提供了一种类似TCP socket的API,使得macOS和iOS设备之间的通信,如同是网络上的两个主机之间的通信。
During normal operations, iTunes communicates with the iPhone using something called “usbmux” – this is a system for multiplexing several “connections” over one USB pipe. Conceptually, it provides a TCP-like system – processes on the host machine open up connections to specific, numbered ports on the mobile device. (This resemblance is more than superficial – on the mobile device, usbmuxd actually makes TCP connections to localhost using the port number you give it.)
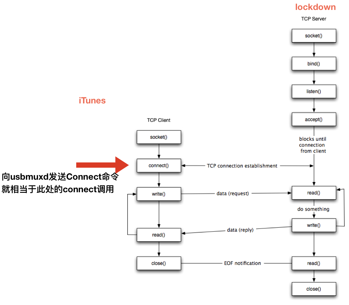
说完usbmux协议的用途,我们再来看看usbmux协议是怎样工作的。这里以iTunes和iOS通信为例,来看下整个通信架构,如图所示:

从图中可以看出,整个通信架构和经典的C/S架构非常类似。其中iOS端的服务(lockdown)的角色是服务端,macOS端的程序(iTunes)则为客户端。
{:.warning}
因为没有源码,所以此处的通信架构图只是根据网上前人的工作,结合个人的测试,推测得出的。如有错误,还请指正。
lockdown服务
先来看下iOS端:
图中的lockdown是iOS端的系统服务,它在iOS系统启动时,由launchd进程启动。lockdown服务对应的启动配置文件在iOS系统上的完整路径为:/System/Library/LaunchDaemons/com.apple.mobile.lockdown.plist。

lockdown作为一个网关,用于协调macOS进程和iOS其他服务之间的通信。像我们平时用到的iTunes备份iPhone,Xcode真机调试等功能,在iOS侧,都是需要lockdown服务进行中转处理的。举个例子,Xcode若要执行真机调试,首先需要和lockdown服务通信,发出启动调试请求,lockdown收到请求以后,启动iOS端对应的调试服务(debugserver),然后Xcode便与debugserver之间建立了通信连接。
lockdown服务启动以后,会创建一个TCP listen socket,端口号为62078,地址为本机地址:127.0.0.1。这一点我们可以在越狱机器上得到验证:

如果从TCP/IP网络编程的角度来看lockdown的话,会发现它和普通的TCP Server没有差别。
关于lockdown服务的更多内容,可以参考这篇文章:Understanding usbmux and the iOS lockdown service
usbmuxd服务
再来看macOS端:
前文讲过,usbmuxd是macOS的系统服务,该服务为macOS端的通信代理,当其他应用——比如iTunes——需要与iOS设备通信时,只需要与usbmuxd服务通信即可,usbmuxd负责将iTunes的通信请求转发到iOS端。usbmuxd服务与iOS设备通信基于USB通信协议。
iTunes与usbmuxd服务之间通过Unix Domain Socket进行通信,Unix Domain Socket的API和TCP Socket非常类似。来看下与usbmuxd协议之间建立连接的代码:
int connect_to_usbmuxd() {
// Create Unix domain socket
int fd = socket(AF_UNIX, SOCK_STREAM, 0);
// prevent SIGPIPE
int on = 1;
setsockopt(fd, SOL_SOCKET, SO_NOSIGPIPE, &on, sizeof(on));
// Connect socket
struct sockaddr_un addr;
addr.sun_family = AF_UNIX;
// 这个路径就相当于ip地址,为了理解这个过程,可以和TCP进行对比
strcpy(addr.sun_path, "/var/run/usbmuxd");
socklen_t socklen = sizeof(addr);
if (connect(fd, (struct sockaddr *)&addr, socklen) == -1) {
printf("Connect failure, fd is: %d.\n", fd);
} else {
printf("Connect successifully, fd is: %d.\n", fd);
}
return fd;
}
和TCP的差别有以下几点:
- domian参数为
AF_UNIX,而非熟悉的AF_NET; - 通信地址不是IP地址,而是路径
/var/run/usbmuxd; - 不需要指定端口。
除此之外,整个API的使用方式则几乎一样。iTunes在建立和usbmuxd之间的连接时,应该使用了类似的代码。
从一端到另一端
前文中提到,对于macOS端的进程而言,如果要与iOS上的进程通信,只需要和usbmuxd服务通信即可。而在上一节我们介绍了进程和usbmuxd服务建立连接的方式,那么假设iTunes通过上述方式建立了与usbmuxd之间的连接,那么接下来iTunes是不是就可以直接与位于iOS端的lockdown服务通信了呢?
答案是NO。
在回答为什么是NO之前,先来回忆一下基于socket的TCP通信过程。我们知道在TCP/IP通信协议体系里,IP抽象了网络上两台主机之间的通信,而TCP抽象了两台主机上的进程之间的通信。IP地址标识了网络中的一台主机,而端口号则标识了一台主机上的特定进程。
而在上一节,在建立进程(iTunes)与代理(usbmuxd)之间的连接时,并未指定端口号。未指定端口号,那么usbmuxd服务便不知道进程要和iOS端的哪个进程进行通信。
比如iTunes要和lockdown服务建立连接,lockdown服务的端口号是62078,而iTunes在建立连接时并未指定该端口号,因此对于usbmuxd而言,根本不知道iTunes要和lockdown服务通信。建立连接所需的信息是不完备的。
其实,如果用上一节中的提到的建立连接,只是建立了macOS进程与代理之间的通信连接,该连接建立以后,进程能够和代理进行通信,但若要和iOS上的目标进程通信的话,我们还需要对代理进行配置,让代理和iOS端的进程也建立连接,整个通信链路才算打通。
下面我们便来看下如何『配置』代理,从而打通整个通信链路。
Listen
在讲具体的连接过程之前,我们先来想下,从通信的角度讲,如果要usbmuxd服务和iOS端进程之间建立连接,必须要满足哪些条件:
- 一台Mac可以连接多台iOS设备,连接时需要知道和哪一台iOS设备建立连接,因此需要device id来唯一标识一台设备;
- 建立连接时必须要知道当前Mac是否连接到iOS设备,也即需要监听iOS设备的插拔;
- usbmuxd不会主动去连接iOS端上的进程,必须macOS进程驱使其完成,也即对其进行配置,此时macOS进程和usbmuxd之间需要一套通信协议;
- 必须指定需要连接到的目标进程的端口号,这样才能唯一标识一个进程。
先看问题3,苹果定义了一套配置协议,该协议的数据传输格式为plist,并被破解,协议的具体细节会在下文中阐释数据收发过程中讲到。而对于4,后文中会给出解答,现在先忽略。
而对于问题1和2,usbmuxd已经具备该功能,但是如果要『看到』该功能,我们需要向usbmuxd发送命令,这便是本节中要讲的Listen命令。
所谓发送Listen命令,便是macOS进程调用上一节中提到的connect_to_usbmuxd函数,创建的socket,然后向对应的socket文件描述符中写入一段数据(控制命令),然后读一段数据(usbmuxd的返回值)。发送逻辑的代码如下:
void send_listen_packet() {
listen_channel = connect_to_usbmuxd_channel(); // 该函数调用 connect_to_usbmuxd 创建socket,并根据socket文件描述符创建一个dispatch I/O对象
// 1. Listen指令对应的键值对
NSDictionary *packet = @{
@"ClientVersionString": @"1",
@"MessageType": @"Listen",
@"ProgName": @"Peertalk Example"
};
NSLog(@"send listen packet: %@", packet);
send_packet(packet, 0, listen_channel);
}
void send_packet(NSDictionary *packetDict, int tag, dispatch_io_t channel) {
NSData *plistData = [NSPropertyListSerialization dataWithPropertyList:packetDict format:NSPropertyListXMLFormat_v1_0 options:0 error:NULL];
int protocol = USBMuxPacketProtocolPlist;
int type = USBMuxPacketTypePlistPayload;
// 2. 封装成usbmux协议要求的格式
usbmux_packet_t *upacket = usbmux_packet_create(
protocol,
type,
tag,
plistData ? plistData.bytes : nil,
(uint32_t)(plistData.length)
);
dispatch_data_t data = dispatch_data_create((const void*)upacket, upacket->size, usbmuxd_io_queue, ^{
usbmux_packet_free(upacket);
});
dispatch_io_write(channel, 0, data, usbmuxd_io_queue, ^(bool done, dispatch_data_t data, int _errno) {
NSLog(@"dispatch_io_write: done=%d data=%p error=%d", done, data, _errno);
if (!done) { return; }
});
}
此处的listen_channel是一个dispatch I/O对象,所谓的dispatch I/O对象,就是一个封装了文件描述符,以及作用于该文件描述符上的异步I/O策略。本文中可以将其和文件描述符作为等价的概念来理解。
这部分代码核心就2处,代码中已标出:
- 以plist格式封装Listen指令;
- 是将封装后的Listen报文发送到usbmuxd。
对应的报文格式如下图所示:

Listen命令发送成功以后,每当有iOS设备插拔,便会收到usbmuxd服务返回的数据。读取逻辑如下:
void read_packet_on_channle(dispatch_io_t channel) {
// 1. Read the header
usbmux_packet_t ref_upacket;
dispatch_io_read(channel, 0, sizeof(ref_upacket.size), usbmuxd_io_queue, ^(bool done, dispatch_data_t _Nullable data, int error) {
if (!done) { return; }
// Read size of incoming usbmux_packet_t
uint32_t upacket_len = 0;
char *buffer = NULL;
size_t buffer_size = 0;
// data 是读取到的数据,这一步获取到读取到的data的长度,并将buffer指向对应的缓冲区
dispatch_data_t map_data = dispatch_data_create_map(data, (const void **)&buffer, &buffer_size);
memcpy((void *)&(upacket_len), (const void *)buffer, buffer_size);
// Allocate a new usbmux_packet_t for the expected size
uint32_t payloadLength = upacket_len - (uint32_t)sizeof(usbmux_packet_t);
usbmux_packet_t *upacket = usbmux_packet_alloc(payloadLength);
// 2. Read rest of the incoming usbmux_packet_t
off_t offset = sizeof(ref_upacket.size);
dispatch_io_read(channel, offset, upacket->size - offset, usbmuxd_io_queue, ^(bool done, dispatch_data_t data, int error) {
NSLog(@"dispatch_io_read %lld,%lld: done=%d data=%p error=%d", offset, upacket->size - offset, done, data, error);
if (!done) { return; }
// Copy read bytes onto our usbmux_packet_t
char *buffer = NULL;
size_t buffer_size = 0;
dispatch_data_t map_data = dispatch_data_create_map(data, (const void **)&buffer, &buffer_size);
memcpy(((void *)(upacket))+offset, (const void *)buffer, buffer_size);
NSLog(@"package protocol is: %u, type is: %u", upacket->protocol, upacket->type);
// 3. Try to decode any payload as plist
NSError *err = nil;
NSDictionary *dict = nil;
if (usbmux_packet_payload_size(upacket)) {
dict = [NSPropertyListSerialization propertyListWithData:[NSData dataWithBytesNoCopy:usbmux_packet_payload(upacket) length:usbmux_packet_payload_size(upacket) freeWhenDone:NO] options:NSPropertyListImmutable format:NULL error:&err];
}
// 4. Read next
read_packet_on_channle(channel);
usbmux_packet_free(upacket);
});
});
}
读逻辑中我删除了校验和容错逻辑,只保留了比较关键的部分,Listen命令的读操作说明如下:
- 先读取报文头,usbmuxd返回的报文格式也遵循usbmux协议,头部中记录了报文载荷的长度,所以必须先读出报文头之后,才能知道载荷的边界到哪里;
- 从头部解析出载荷长度之后,读取报文载荷数据;
- 头部和载荷读取完成之后,构成一个完整的报文,此时以plist格式解析载荷,获取返回内容;
- 读取下一个报文,读操作采用的I/O模式是阻塞模式,一直监听是否有数据,当有数据时便进行读取解析。

如图所示,是当iOS设备通过USB连接到(Attached)Mac时,usbmuxd服务返回的数据。其中比较关键的字段有两个:
MessageType: Attached表明有设备连接的Mac,而Detached则表明断开连接;DeviceID: 唯一标识当前插入的设备,后续与设备建立连接时会用到。
iTunes监听设备插拔时,便是通过类似的方式。
Connect
说完Listen,再来看下Connect。在上一节中,我们抛出了usbmuxd服务和iOS端进程之间建立连接的4点要求,其中前3个在上一节都已经得到解决,而第4个问题——端口号——其实在lockdown的启动配置文件时就已经知道了。此时我们已经具备建立连接的所有条件:
- Listen时得到DeviceID;
- lockdown启动配置文件中得知lockdown的端口号。
在讲Listen时,我们知道可以通过向usbmuxd服务发送Listen命令监听iOS设备插拔,类似地,也可以通过向usbmuxd服务发送Connect命令对其配置,使其建立和iOS端应用程序的连接。
整个过程如下,我们需要再调用connect_to_usbmuxd函数再创建一个socket,用作Connect命令,和Listen命令的发送方式一样,发送Connect命令也是向socket文件描述符中写入数据:
void send_connect_usb_packet() {
print_empty_lines();
connect_channel = connect_to_usbmuxd_channel();
port = ((port<<8) & 0xFF00) | (port>>8);
NSDictionary *packet = @{
@"ClientVersionString" : @"1",
@"DeviceID" : deviceID,
@"MessageType" : @"Connect",
@"PortNumber" : [NSNumber numberWithInt:port],
@"ProgName" : @"Peertalk Example"
};
NSLog(@"send connect to usb packet: %@", packet);
send_packet(packet, 1, connect_channel);
read_packet_on_channle(connect_channel);
}
其中关键的字段有:
DeviceID: 设备id,在Linten时获得;MessageType: 消息类型,Connect表示需要建立连接;PortNumber: 端口号,对应iOS端目标连接服务的端口,以lockdown为例,为62078。
对应的报文格式为:

注:实际发送过程中此处的PortNumber会以网络字节序的形式传输。
发送Connect命令之后,如果连接成功,此时便会收到usbmuxd返回的数据(读取Connect返回的数据和之前的读取Listen命令返回的数据方式相同):

Number为0表示连接成功。
为了容易理解,我们来和标准的TCP通信做个对比,其中右侧的lockdown,就是标准的TCP Server,而左侧的iTunes,建立与lockdown的连接时不是像标准的TCP Client一样,调用connect函数,而是向usbmuxd服务发送Connect命令。然而,虽然方法不同,但是二者在通信意义上是等价的。

并且,当在Connect命令发送后,在iOS侧,lockdown的accept方法会执行,随后双方便可以像标准的TCP通信一样发送和接收数据。
iTunes发送数据的方式如下:
void send_msg(NSString *msg) {
dispatch_data_t payload = create_payload(msg);
dispatch_data_t frame = create_frame(101, 0, payload);
// send through connect channel, not tcp_channel
dispatch_io_write(connect_channel, 0, frame, usbmuxd_io_queue, ^(bool done, dispatch_data_t _Nullable data, int error) {
NSLog(@"error is: %d", error);
});
}
其中connect_channel是我们在发送Connect命令时创建的文件描述符。
注意Listen和Connect使用不同的文件描述符。 {:.warning}
经历以上过程,macOS程序便实现了通过usbmuxd和iOS通信。总结下来:
- macOS端进程通过Unix Domain Socket以类似TCP的方式和usbmuxd服务进行通信;
- macOS端进程通过向usbmuxd服务发送Connect命令,建立与iOS端目标进程之间的通信连接,端到端的通信基于端口号;
- iOS端进程以标准的TCP Server形式存在;
- usbmuxd作为中间代理,封装了USB协议的通信细节,对上提供类TCP的接口;
- 基于usbmux协议和usbmuxd服务,实现了macOS进程和iOS端进程之间简单、高效的通信。
简单在于协议的API基于socket,为大众熟知,而在通信效率方面,基于USB协议的通信效率显然比基于TCP/IP网络要快得多。
usbmux应用
如果是单纯分析macOS进程和iOS进程之间的通信原理的话,那大可不必如此大费周章,usbmuxd的魔力不仅在于它可以用于苹果自带应用和iOS程序之间的通信,而且,我是说而且,它可以用于为我们所用,基于usbmuxd服务,我们可以利用usbmux协议构建我们自己的应用。
{:.success}
我们可以基于usbmuxd服务,利用usbmux协议构建我们自己的应用。
重新审视lockdown
我们回过头来,重新看下lockdown做了哪些事情,从前文中lockdown的启动配置文件可以看出,它在开机时创建了一个listen socket,监听本地端口:62078,然后像普通的TCP Server那样,bind、accept阻塞等待客户端的连接。而当macOS端向usbmuxd发送Connect命令时,lockdown的accept结束阻塞,连接建立。
lookdown的源码没有,但是从启动配置文件和nc端口测试,结合网络知识,我们基本可以确认lockdown的内在逻辑。
那么,如果我们模拟lockdown,新建一个iOS APP,指定端口号,比如2345,然后通过调用socket、bind、listen、accept建立我们自己的TCP Server监听127.0.0.1:2345。
同时新建一个macOS应用,像iTunes一样连接usbmuxd服务,以端口号2345向其发送Connect命令,那么会发生什么呢?
答案是,如我们所愿,利用usbmuxd协议,我们建立了自己的macOS应用和iOS APP之间的通信连接,随后便可在此协议的基础之上,实现自建iOS APP和macOS应用程序之间的高效通信。整个通信框架如下:

前文中花了大量的篇幅来阐述usbmux协议的原理,最终的目的就是这么简单,我们想在自己的产品中应用usbmux协议。
usbmux应用举例
usbmux协议由于通信效率较高,在数据量较大的通信场景中,体验非常突出,毕竟当传输的数据量较大时,效率就是体验。目前基于usbmux有非常多的有意思的应用,常见的有:
- PeerTalk: PeerTalk基于usbmux实现了一个简单的IM,可用于macOS端和和iOS端之间聊天。本文的代码就是参照PeerTalk,如果你想基于usbmux协议构建自己的应用,而又不想深入了解usbmux协议的的话,可以直接搬运PeerTalk的代码。
- lookin: 腾讯开发的iOS界面调试利器,简直比Reveal还好用,而且免费。
参考
- usbmux_demo: 本文中的示例代码。
- libimobiledevice: 跨平台的协议库,用于iOS设备通信
- usbmux
- launchd
- Understanding usbmux and the iOS lockdown service
- Unix domain socket 简介
- Dispath I/O
- peertalk
- KKConnector