Understanding Python metaclasses
原文出处:Understanding Python metaclasses
Understanding Python metaclasses
Mon 09 February 2015
None of the existing articles [1] give a comprehensive explanation of how metaclasses work in Python so I'm making my own. Metaclasses are a controversial topic [2] in Python, many users avoid them and I think this is largely caused by the arbitrary workflow and lookup rules which are not well explained. There are few key concepts that you need to understand to efficiently work with metaclasses.
If you haven't heard of metaclasses at all, they present lots of interesting opportunities for reducing boilerplate and nicer APIs. To make this as brief as possible I'm going to assume the creative types [3] will read this. This means I'm going to skip the whole very subjective “use metaclasses for this but not for that” conundrum.
This is written with Python 3 in mind, if there something specific to Python 2 worth mentioning it's going to be in the footnotes [4], in itty-bitty font size :-)
A quick overview *
A high level explanation is necessary before we get down to the details.
A class is an object, and just like any other object, it's an instance of something: a metaclass. The default metaclass is type. Unfortunately, due to backwards compatibility, type is a bit confusing: it can also be used as a function that return the class [13] of an object:
>>> class Foobar:
... pass
...
>>> type(Foobar)
<class 'type'>
>>> foo = Foobar()
>>> type(foo)
<class '__main__.Foobar'>
If you're familiar with the isinstance builtin then you'll know this:
>>> isinstance(foo, Foobar)
True
>>> isinstance(Foobar, type)
True
To put this in picture:

But lets go back to making classes ...
Simple metaclass use *
We can use type directly to make a class, without any class statement:
>>> MyClass = type('MyClass', (), {})
>>> MyClass
<class '__main__.MyClass'>
The class statement isn't just syntactic sugar, it does some extra things, like setting an adequate __qualname__ and __doc__ properties or calling __prepare__.
We can make a custom metaclass:
>>> class Meta(type):
... pass
And then we can use it [15]:
>>> class Complex(metaclass=Meta):
... pass
>>> type(Complex)
<class '__main__.Meta'>
Now we got a rough idea of what we'll be dealing with ...
Magic methods *
One distinctive feature of Python is magic methods: they allow the programmer to override behavior for various operators and behavior of objects. To override the call operator you'd do this:
>>> class Funky:
... def __call__(self):
... print("Look at me, I work like a function!")
>>> f = Funky()
>>> f()
Look at me, I work like a function!
Metaclasses rely on several magic methods so it's quite useful to know a bit more about them.
The slots *
When you define a magic method in your class the function will end up as a pointer in a struct that describes the class, in addition to the entry
in __dict__. That struct [7] has a field for each magic method. For some reason these fields are called type slots.
Now there's another feature, implemented via the __slots__ attribute [17]. A class with __slots__ will create instances that don't have a __dict__ (they use a little bit less memory). A side-effect of this is that instances cannot have other fields than what was specified in __slots__: if you try to set an unexpected field you'll get an exception.
For the scope of this article when slots are mentioned it will mean the type slots, not __slots__.
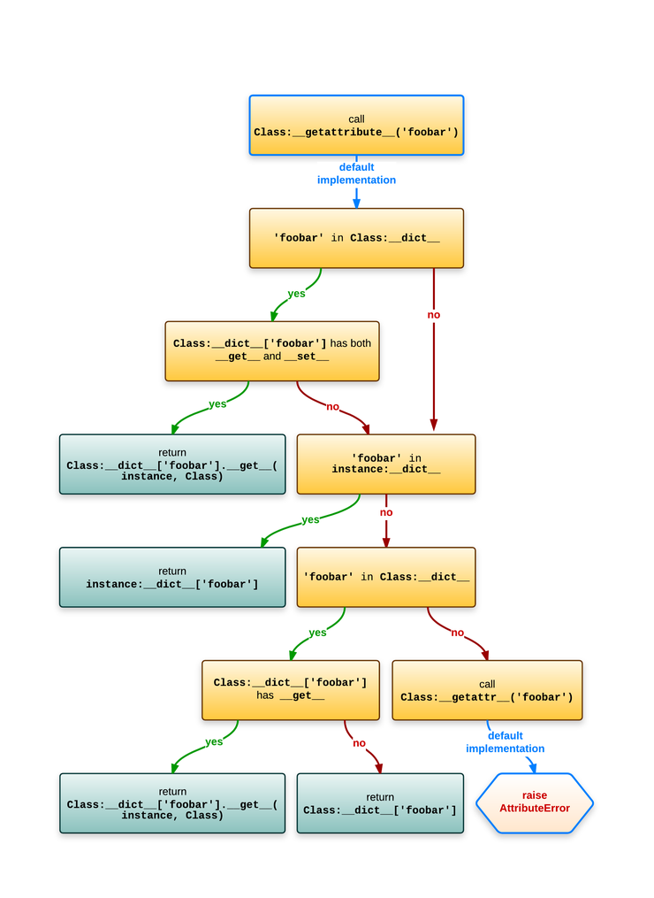
Object attribute lookup *
Now this is something that's easy to get wrong because of the many slight differences to old-style objects in Python 2. [5]
Assuming Class is the class and instance is an instance of Class,
evaluating instance.foobar roughly equates to this:
- Call the type slot for
Class.__getattribute__(tp_getattro). The default does this: [10]- Does
Class.__dict__have afoobaritem that is a data descriptor [8]?- If yes, return the result of
Class.__dict__['foobar'].__get__(instance, Class). [6]
- If yes, return the result of
- Does
instance.__dict__have afoobaritem in it?- If yes, return
instance.__dict__['foobar'].
- If yes, return
- Does
Class.__dict__have afoobaritem that is not a data descriptor [9]?- If yes, return the result of
Class.__dict__['foobar'].__get__(instance, klass). [6]
- If yes, return the result of
- Does
Class.__dict__have afoobaritem?- If yes, return the result of
Class.__dict__['foobar'].
- If yes, return the result of
- Does
- If the attribute still wasn't found, and there's a
Class.__getattr__, callClass.__getattr__('foobar').
Still not clear? Perhaps a diagram normal attribute lookup helps:

To avoid creating confusions with the “
.” operator doing crazy things I've used “:” in this diagram to signify the location.
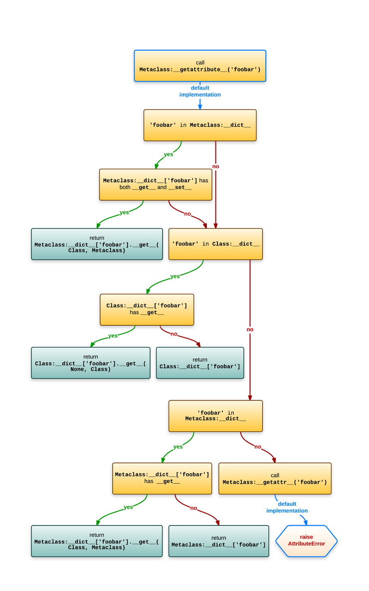
Class attribute lookup *
Because classes needs to be able support the classmethod and staticmethod properties [6] when you evaluate something like Class.foobar the lookup is slightly different than what would happen when you evaluate instance.foobar.
Assuming Class is an instance of Metaclass, evaluating Class.foobar roughly equates to this:
- Call the type slot for
Metaclass.__getattribute__(tp_getattro). The default does this: [11]- Does
Metaclass.__dict__have afoobaritem that is a data descriptor [8]?- If yes, return the result of
Metaclass.__dict__['foobar'].__get__(Class, Metaclass). [6]
- If yes, return the result of
- Does
Class.__dict__have afoobaritem that is a descriptor (of any kind)?- If yes, return the result of
Class.__dict__['foobar'].__get__(None, Class). [6]
- If yes, return the result of
- Does
Class.__dict__have afoobaritem in it?- If yes, return
Class.__dict__['foobar'].
- If yes, return
- Does
Metaclass.__dict__have afoobaritem that is not a data descriptor [9]?- If yes, return the result of
Metaclass.__dict__['foobar'].__get__(Class, Metaclass). [6]
- If yes, return the result of
- Does
Metaclass.__dict__have anyfoobaritem?- If yes, return
Metaclass.__dict__['foobar'].
- If yes, return
- Does
- If the attribute still wasn't found, and there's a
Metaclass.__getattr__, callMetaclass.__getattr__('foobar').
The whole shebang would look like this in a diagram:

To avoid creating confusions with the “
.” operator doing crazy things I've used “:” in this diagram to signify the location.
Magic method lookup *
For magic methods the lookup is done on the class, directly in the big struct with the slots: [12]
- Does the object's class have a slot for that magic method (roughly
object->ob_type->tp_<magicmethod>in C code)? If yes, use it. If it'sNULLthen the operation is not supported.
In C internals parlance:
>
object->ob_typeis the class of the object.
ob_type->tp_<magicmethod>is the type slot.
This looks much simpler, however, the type slots are filled with wrappers around your functions, so descriptors work as expected: [12]
>>> class Magic:
... @property
... def __repr__(self):
... def inner():
... return "It works!"
... return inner
...
>>> repr(Magic())
'It works!'
Thats it. Does that mean there are places that don't follow those rules and lookup the slot differently? Sadly yes, read on ...
The __new__ method *
One of the most common point of confusion with both classes and metaclasses is the __new__ method. It has some very special conventions.
The __new__ method is the constructor (it returns the new instance) while __init__ is just a initializer (the instance is already created when __init__ is called).
Suppose have a class like this: [20]
class Foobar:
def __new__(cls):
return super().__new__(cls)
Now if you recall the previous section, you'd expect that __new__ would be looked up on the metaclass, but alas, it wouldn't be so useful that way [19] so it's looked up statically.
When the Foobar class wants this magic method it will be looked up on the same object (the class), not on a upper level like all the other magic methods. This is very important to understand, because both the class and the metaclass can define this method:
Foobar.__new__is used to create instances ofFoobartype.__new__is used to create theFoobarclass (an instance oftypein the example)
The __prepare__ method *
This method is called before the class body is executed and it must return a dictionary-like object that's used as the local namespace for all the code from the class body. It was added in Python 3.0, see
PEP-3115.
If your __prepare__ returns an object x then this:
class Class(metaclass=Meta):
a = 1
b = 2
c = 3
Will make the following changes to x:
x['a'] = 1
x['b'] = 2
x['c'] = 3
This x object needs to look like a dictionary. Note that this x object will end up as an argument to Metaclass.__new__ and if it's not an instance of dict you need to convert it before calling super().__new__. [21]
Interestingly enough this method doesn't have __new__'s special lookup. It appears it doesn't have it's own type slot and it's looked up via the class attribute lookup, if you read back a bit. [6]
Putting it all together *
To start things off, a diagram of how instances are constructed:

How to read this swim lane diagram:
- The horizontal lanes is the place where you define the functions.
- Solid lines mean a function call.
- A line from
Metaclass.__call__toClass.__new__meansMetaclass.__call__will callClass.__new__.
- A line from
- Dashed lines means something is returned.
Class.__new__returns the instance ofClass.Metaclass.__call__returns whateverClass.__new__returned (and if it returned an instance ofClassit will also callClass.__init__on it). [16]
- The number in the red circle signifies the call order.
Creating a class is quite similar:

Few more notes:
Metaclass.__prepare__just returns the namespace object (a dictionary-like object as explained before).Metaclass.__new__returns theClassobject.MetaMetaclass.__call__returns whateverMetaclass.__new__returned (and if it returned an instance ofMetaclassit will also callMetaclass.__init__on it). [16]
So you see, metaclasses allow you to customize almost every part of an object life-cycle.
Metaclasses are callables *
If you look again at the diagrams, you'll notice that making an instance goes through Metaclass.__call__. This means you can use any callable as the metaclass:
>>> class Foo(metaclass=print): ##pointless, but illustrative
... pass
...
Foo () {'__module__': '__main__', '__qualname__': 'Foo'}
>>> print(Foo)
None
If you use a function as the metaclass then subclasses won't inherit your function metaclass, but the type of whatever that function returned.
Subclasses inherit the metaclass *
One advantage compared to class decorators is the fact that subclasses inherit the metaclass.
This is a consequence of the fact that Metaclass(...) returns an object which usually has Metaclass as the __class__.
Restrictions with multiple metaclasses *
In the same tone of classes allowing you to have multiple baseclasses, each one of those baseclasses may have a different metaclass. But with a twist: everything has to be linear - the inheritance tree must have a single leaf.
For example, this is not accepted because there would be two leafs (Meta1 and Meta2):
>>> class Meta1(type):
... pass
...
>>> class Meta2(type):
... pass
...
>>> class Base1(metaclass=Meta1):
... pass
...
>>> class Base2(metaclass=Meta2):
... pass
...
>>> class Foobar(Base1, Base2):
... pass
...
Traceback (most recent call last):
File "<stdin>", line 1, in <module>
TypeError: metaclass conflict: the metaclass of a derived class must be a (non-strict) subclass of the metaclasses of all its bases
This will work (and will use the leaf as the metaclass):
>>> class Meta(type):
... pass
...
>>> class SubMeta(Meta):
... pass
...
>>> class Base1(metaclass=Meta):
... pass
...
>>> class Base2(metaclass=SubMeta):
... pass
...
>>> class Foobar(Base1, Base2):
... pass
...
>>> type(Foobar)
<class '__main__.SubMeta'>
The method signatures *
There are still few important details missing, like the method signatures. Lets look at class and metaclass with all the important stuff implemented.
Note the extra **kwargs - those are the extra keywords arguments you can pass in the class statement. [22]
>>> class Meta(type):
... @classmethod
... def __prepare__(mcs, name, bases, **kwargs):
... print(' Meta.__prepare__(mcs=%s, name=%r, bases=%s, **%s)' % (
... mcs, name, bases, kwargs
... ))
... return {}
As mentioned before, __prepare__ can return objects that are not dict instances, so you need to make sure your __new__ handles that. [21]
... def __new__(mcs, name, bases, attrs, **kwargs):
... print(' Meta.__new__(mcs=%s, name=%r, bases=%s, attrs=[%s], **%s)' % (
... mcs, name, bases, ', '.join(attrs), kwargs
... ))
... return super().__new__(mcs, name, bases, attrs)
It's uncommon to see __init__ being implemented in a metaclass because it's not that powerful - the class is already constructed when __init__ is called. It roughly equates to having a class decorator with the difference that __init__ would get run when making subclasses, while class decorators are not called for subclasses.
... def __init__(cls, name, bases, attrs, **kwargs):
... print(' Meta.__init__(cls=%s, name=%r, bases=%s, attrs=[%s], **%s)' % (
... cls, name, bases, ', '.join(attrs), kwargs
... ))
... return super().__init__(name, bases, attrs)
The __call__ method will be called when you make instances of Class.
... def __call__(cls, *args, **kwargs):
... print(' Meta.__call__(cls=%s, args=%s, kwargs=%s)' % (
... cls, args, kwargs
... ))
... return super().__call__(*args, **kwargs)
...
Using Meta, note the extra=1: [22]
>>> class Class(metaclass=Meta, extra=1):
... def __new__(cls, myarg):
... print(' Class.__new__(cls=%s, myarg=%s)' % (
... cls, myarg
... ))
... return super().__new__(cls)
...
... def __init__(self, myarg):
... print(' Class.__init__(self=%s, myarg=%s)' % (
... self, myarg
... ))
... self.myarg = myarg
... return super().__init__()
...
... def __str__(self):
... return "<instance of Class; myargs=%s>" % (
... getattr(self, 'myarg', 'MISSING'),
... )
Meta.__prepare__(mcs=<class '__main__.Meta'>, name='Class', bases=(),
**{'extra': 1})
Meta.__new__(mcs=<class '__main__.Meta'>, name='Class', bases=(),
attrs=[__qualname__, __new__, __init__, __str__, __module__],
**{'extra': 1})
Meta.__init__(cls=<class '__main__.Class'>, name='Class', bases=(),
attrs=[__qualname__, __new__, __init__, __str__, __module__],
**{'extra': 1})
Note that Meta.__call__ is called when we make instance of Class:
>>> Class(1)
Meta.__call__(cls=<class '__main__.Class'>, args=(1,), kwargs={})
Class.__new__(cls=<class '__main__.Class'>, myarg=1)
Class.__init__(self=<instance of Class; myargs=MISSING>, myarg=1)
<instance of Class; myargs=1>
Ending notes *
Now that I wrote this all down, it seems there's lots of thing going on, more than I'd like. I also suspect I've missed some significant details :-)
In a future article the practical applications of all this metaclass theory will be tackled …
[1]
I've read these articles, they are great at piquing the curiosity but they
only introduce the concept of a class factory and skip the much needed details
of when __call__, __new__ or __init__ are called, what order, and from
which objects.
- stackoverflow.com/a/6581949/23658
- lgiordani.com/blog/2014/10/14/decorators-and-metaclasses
- jakevdp.github.io/blog/2012/12/01/a-primer-on-python-metaclasses
- voidspace.org.uk/python/articles/metaclasses.shtml
These one do briefly mention the details about call order, but I just don't like the way the articles are organized. Also, no nice diagrams. All in all, they don't explain it well.
- eli.thegreenplace.net/2011/08/14/python-metaclasses-by-example
- blog.fruiapps.com/2013/03/Yet-another-Python-MetaClass-Tutorial
- agiliq.com/blog/2012/07/metaclass-python
- stackoverflow.com/q/6966772/23658
I'm not saying they are bad, they just don't resonate in my head.
A notable resource is David Beazley's PyCon 2013 awesome Python 3 Metaprogramming tutorial, that you can just watch over and over. However it's still introductory material and because it's a video, searching for information is quite hard.
There's also docs.python.org/3/reference/datamodel.html, which is thorough, but it's easy to get lost in the trillion of details presented there.
[2]
It can be argued that the problem is the language having all sorts of unnecessary complications around the object model but that's not an argument against learning how it works. Take the bad with the good, as they say. You can't say “don't use metaclasses” just cause you don't like this particular feature of the language or don't want to spend the time to learn how it works.
[3]
creative type
A programmer willing to go out of his comfort zone, learn new things and challenge common practices.
(I made that up)
If you're reading this then you probably want metaclasses. Or at least to understand them.
[4]
The object model in Python 2 is just terribly bloated. Save yourself the trouble and use Python 3 :-)
[5]
New-style objects make this especially confusing, because different lookup rules for magic methods.
[6]
(1, 2, 3, 4, 5, 6, 7)
Class.__dict__ is not a real dict but a special dict proxy that will also
look in all the base classes.
For clarity I've simplified things to Class.__dict__['foobar'] but in
reality the __dict__ proxy object is not used, but instead all the logic is
inlined: attributes are looked up on the class of the object in the order of
the mro
via typeobject.c:_PyType_Lookup (called from object.c: _PyObject_GenericGetAttrWith
Dict).
Also, in case you dared to read the C code and got suspicious:
_PyObject_GenericGetAttrWithDict calls _PyType_Lookup quite early, because
it might need to use the data descriptor [8] before checking the instance's
__dict__.
[7]
struct
A struct in the C programming language (and many derivatives) is a complex data type declaration that defines a physically grouped list of variables to be placed under one name in a block of memory, allowing the different variables to be accessed via a single pointer, or the struct declared name which returns the same address.
Source: wikipedia.
[8]
(1, 2, 3, 4, 5) A data descriptor is an object with both a __get__ and
__set__ methods. See
reference.
[9]
(1, 2)
Functions implement __get__ - that's how you get the “bound method”.
However, functions are non-data descriptors [8].
A normal function:
>>> def foo(*args):
... print(args)
...
>>> foo
<function foo at 0x00000000047AD6A8>
>>> foo(1)
(1,)
We can turn it into a method:
>>> foo.__get__("stuff", None)
<bound method str.foo of 'stuff'>
>>> foo.__get__("stuff", None)(1)
('stuff', 1)
[10]
The the default __getattribute__ implementation for objects is in object.c:
slot_tp_getattr_hook. It calls in turn Most of the lookup workflow is implemented in
object.c:PyObject_GenericGetAttr and object.c: _PyObject_GenericGetAttrWithDict to do bulk of the
lookup.
[11]
For lookup in types (classes), see: typeobject.c:type_getattro and typeobject.c:PyT ype_Type.
Make a note of this:
>>> class Desc:
... def __init__(self, value):
... self.value = value
...
... def __get__(self, instance, owner):
... return "%r from descriptor" % self.value
...
>>> class Foo:
... pass
...
>>> Foo.a = Desc('a')
>>> Foo.a
"'a' from descriptor"
And that's how staticmethod and classmethod descriptors work if you try to
access them via class.
Note that property (which is also a descriptor) will work differently:
>>> Foo.x = property(lambda: "whatever")
>>> Foo.x
<property object at 0x0000000003767B88>
Looks odd, it's like the descriptor doesn't work there. Why? Because that's
how property.__get__ works:
>>> prop = property(lambda: "whatever")
>>> prop.__get__(None, 123) is prop
True
Whoa. It just returns itself if there's no instance. And there wouldn't be any when accessing an attribute via the class.
[12]
(1, 2)
In the source you're going to see things like object->ob_type->tp_call (sou
rce). No
fancy schmancy lookup rules.
In case you were wondering how it works with multiple inheritance, when a class is created it will copy the slots from its bases, see type_new (which calls P yType_Ready). In other words, lookups are precomputed - a stark contrast to how normal methods are looked up. Descriptors are also handled in that phase, see update_one_slot.
All in all, there's an incredible amount of logic necessary to maintain the slots table. I suspect there are significant performance gains here (compared to old-style [13] classes that don't have slots).
[13]
(1, 2)
There were acute differences between types (classes implemented in C) and classes (implemented in pure Python) in Python 2 and especially when using old-style classes but it's more streamlined and consistent now in Python 3.
In other words, in Python 3 class and type mean the same thing. Or at least in theory ... 🙈 🙉 🙊 [14]
[14]
Each instance has this __class__ attribute. Interestingly enough you can
assign to it [18], but then you'll start to notice the limitations and that
builtin types still live in a different world:
>>> class Class:
... pass
...
>>> c = Class()
>>> c.__class__ = int
Traceback (most recent call last):
File "<stdin>", line 1, in <module>
TypeError: __class__ assignment: only for heap types
[15]
For Python 2 it would look a bit different:
>>> class Complex(object):
... __metaclass__ = Meta
...
>>> type(Complex)
<class '__main__.Meta'>
[16]
(1, 2)
From the docs:
If
__new__()does not return an instance of cls, then the new instance’s__init__()method will not be invoked.
[17]
See: object.slots.
Example:
>>> class Foobar:
... """
... A class that only allows these attributes: "a", "b" or "c"
... """
... __slots__ = "a", "b", "c"
...
>>> foo = Foobar()
>>> foo.a = 1
>>> foo.x = 2
Traceback (most recent call last):
File "<stdin>", line 1, in <module>
AttributeError: 'Foobar' object has no attribute 'x'
To sum it up, __slots__ will change a bit the memory layout of the instance
so it doesn't have a __dict__ and will make the class have descriptors [8]
for each of the fields. These descriptors will set/get the values into/from an
internal array of fixed size.
[18]
Yeah, you can patch __class__. Usually you end up with terrible stuff like
this:
>>> class mutable(type):
... pass
...
>>> class typeish(type, metaclass=mutable):
... pass
...
>>> typeish.__class__ = typeish
>>> type(typeish) is typeish
True
[19]
The __new__ method was added in
2.2 to
allow subclasses to customize the constructor, in case they subclass builtin
types.
[20]
In Python 2 you need to explicitly pass the class and instance to super:
class Foobar(object):
def __new__(cls):
return super(Foobar, cls).__new__(cls)
Because of this extra typing and the fact that __new__ has it's static
lookup you'll often see code like in practice:
class Foobar(object):
def __new__(cls):
return object.__new__(cls)
[21]
(1, 2)
We can have __prepare__ return an object that implements just __getitem__
and __setitem__:
>>> class DictLike:
... def __init__(self):
... self.data = {}
... def __getitem__(self, name):
... print('__getitem__(%r)' % name)
... return self.data[name]
... def __setitem__(self, name, value):
... print('__setitem__(%r, %r)' % (name, value))
... self.data[name] = value
>>> class CustomNamespaceMeta(type):
... def __prepare__(name, bases):
... return DictLike()
...
However, __new__ will complain about it:
>>> class Foobar(metaclass=CustomNamespaceMeta):
... a = 1
... b = 2
...
__getitem__('__name__')
__getitem__('__module__', '__main__')
__getitem__('__qualname__', 'Foobar')
__getitem__('a', 1)
__getitem__('b', 2)
Traceback (most recent call last):
File "<stdin>", line 1, in <module>
TypeError: type() argument 3 must be dict, not DictLike
We must convert it to a real dict (or a subclass of it):
>>> class FixedCustomNamespaceMeta(CustomNamespaceMeta):
... def __new__(mcs, name, bases, namespace):
... return super().__new__(mcs, name, bases, namespace.data)
...
And then everything works as expected:
>>> class Foobar(metaclass=FixedCustomNamespaceMeta):
... a = 1
... b = 2
...
__getitem__('__name__')
__getitem__('__module__', '__main__')
__getitem__('__qualname__', 'Foobar')
__getitem__('a', 1)
__getitem__('b', 2)
>>> Foobar
<class '__main__.Foobar'>
[22]
(1, 2)
In Python 3 you can pass extra keyword arguments to the class statement, see docs.
This feature is not available for Python 2.
This entry was tagged as python
Similar entries: Python packaging pitfalls, Python debugging tools, Comet chat in pylons (with cogen).
Please enable JavaScript to view the comments powered by Disqus.
(C) Copyright by Ionel Cristian Mărieș. Powered by Pelican. Theme based on flasky.