UE4:UE5的RHI(Vulkan为例)
RHI是Render Hardware Interface的缩写,虚幻引擎通过RHI把各个平台的图形API包装成统一接口,供上层渲染来使用,让业务不用过多的关注API细节(实际还得关注RHI细节)。从代码结构上来看,RHI封装的比较贴合于现代的图形API(vulkan, metal, DX12),也支持opengl/ opengles。这个接口是广义上的概念,不仅指C++的纯虚基类,也包括一些全局变量,全局函数等,具体形式就像下面RHI.h头文件这样:

为什么UE需要封装RHI这么一层接口呢?原因我也不是很清楚,但是从我自己的感受来看这么封装相比于让上层直接调用API还是有一些好处的:各个平台比较通用的实现,在RHI层面就可能是一套,而比较专用的实现,用不同接口区分开。内部也可以在对外接口不变的情况下,做一些优化或适配方面的工作,同时还可以把调用原始API时候非常复杂的参数,缓存,多线程调度等细节都隐藏起来,让上层的渲染线程专心和RHI提供的接口打交道。总的来看对于使用者来说是更简单了,毕竟复杂又头疼的事情虚幻都做了。虽然官方说RHI封装的层次尽可能低,但其实底层还是隐藏了一大堆细节,比如贴图缓存池,着色器缓存池,RT缓存池,多线程提交等。对于引擎开发者来说,在原始的RHI接口函数不符合要求时,或者想做一些跟业务绑定的专有逻辑时,这一套非常深的封装反而是一个非常重的负担,因此我就根据自己阅读源码后的理解和开发经验,尝试总结梳理了一下RHI的脉络,方便大家能够更容易的了解源码背后的原理,当然本文也仅仅是RHI相关的内容,不涉及到上层各种渲染技术。
Vulkan API
在开始具体说RHI怎么封装的之前,还是先介绍一下平台API具体都是什么样子的,这样后面在说RHI对应封装时,就能够清楚为什么这样做了。对比DX12,Metal,Vulkan这3种API,其中我自己感觉Vulkan在接口上应该算是包装的最全也最复杂的,虽然用起来很麻烦,但基本能覆盖Metal和DX12这两个的功能,而且跨平台能力很强(除了苹果不支持,其他平台比如安卓,windows,switch都支持)。另外多说一点,Vulkan自带Portability库可以把对应API转调用到实际的Metal或DX12的API,虽然我没用过Portability库。因为安卓和PC上都能用,而且看国内趋势,手游开发Vulkan肯定会普及,毕竟比gles性能好太多,因此我这里就选了Vulkan的API来做主要的讲解,如果已经很了解了这一部分可以跳过。
先简单说下vulkanAPI的规则,大部分都是下面这样的形式:
// 这是调用API需要传入的参数结构体
typedef struct VkCommandBufferAllocateInfo {
VkStructureType sType; // 这个结构体的名字
const void* pNext; // 扩展字段,一般为0,以后参数不够用,用这个扩展
// 每个结构体从这里开始才是真正的参数,前面两个算是参数结构的基类
VkCommandPool commandPool; // CommandBuffer的对象池
VkCommandBufferLevel level;
uint32_t commandBufferCount; // 一次可以创建多个
} VkCommandBufferAllocateInfo;
// 这是实际的API
VkResult vkAllocateCommandBuffers(
VkDevice device, // 实际对象,类似于C++的this
const VkCommandBufferAllocateInfo* pAllocateInfo, // 这个函数的参数
VkCommandBuffer* pCommandBuffers); // 输出的对象,这是个数组,大小是commandBufferCount
// 所有创建的对象,都要主动销毁,比如上面的CommandBuffer用完要用下面这个函数回收
void vkFreeCommandBuffers(
VkDevice device,
VkCommandPool commandPool,
uint32_t commandBufferCount,
const VkCommandBuffer* pCommandBuffers);

Vulkan全貌如上图所示,基本覆盖了Vulkan中比较重要的对象。下面从上到下具体来介绍一下,这里要注意,实际API会有个Vk前缀,比如图里Instance,在代码中是VkInstance,CommandBuffer在代码中是VkCommandBuffer
Instance:全局的Vulkan实例,类似于lua的globalState之类,有一些全局设置存在这个对象上。正常情况一个游戏就创建一个。
SurfaceKHR:窗口,这个应该不算Vulkan内部的,属于扩展,因为毕竟Vulkan要显示到实际的系统窗口里,这个对象主要处理和系统窗口之间的关系,各种设置之类。
PhysicalDevice:物理设备,这个就是实际的硬件,比如显卡,集成显卡就算两个设备,可以通过全局函数枚举出来所有设备。这里Queue Family,Memory Heap就是物理上提供的队列或者显存之类
Device:这个是逻辑设备的封装,一个物理设备可能有多种功能,可以把一种功能归为一个逻辑设备。一个物理设备可以对应多个逻辑设备。
Queue:这个是设备提供的队列,提交给硬件的命令,硬件设备也不是马上执行的,而是放在自己队列里再慢慢执行,当然有的设备也提供多个队列。
CommandBuffer:这个就是具体业务提交的命令缓冲区,drawcall就是先交到这里。CommandPool是创建CommandBuffer的对象池,因为CommandBuffer创建销毁都比较耗,所以有个池子可以重用提高性能,另外池子本身是绑定DeviceFamily的,所以多个设备的命令没法混一起交。CommandBuffer是先收集一大堆命令,然后用vkQueueSubmit提交给设备的Queue。这个CommandBuffer是可以创建多个,BeginRenderPass调用时候传的CommandBuffer一般就是主CommandBuffer,而没传到RenderPass的都是子CommandBuffer,这样在多个线程上可以分别处理自己的命令到自己的子CommandBuffer上,最后都做完后通过ExecuteCommands把子CommandBuffer都合并到主CommandBuffer上,然后提交主CommandBuffer。CommandBuffer是有状态的,官网的CommandBuffer状态流转图:

Buffer/Image:Buffer可以理解为一段一维的内存数据,就像我们平常代码里写的char*指针加一个大小表示的区域,也可以说是一维数组,Image可以理解为一段多维的内存数据,也可以说是多维数组,贴图一般都是二维的,所以要用这个表示,当然也能表示一维的,最高三维,这里都是纯数据。Vulkan本身没有VertexBuffer或IndexBuffer这样的概念,他们都是Buffer。UE5的RHI里也像Vulkan一样,把顶点或索引Buffer这样的说法废弃了,他们本质上都是一维数据,所以也用统一个类型表示就足够了。如下图:

实际shader中,如果顶点范围不大不会出现精度问题的情况下,可以做把索引Buffer硬解成顶点,就可以不用顶点Buffer了,毕竟int比较小。
BufferView/ImageView:这两个就是对应Buffer和Image的视图,本身没存数据,相当于是Buffer和Image的解读说明书,让Vulkan知道具体怎么解释一段内存,就类似C++的range和底下的各种数组,vector关系一样,或ue的TArray和TArrayView的这种关系,很灵活。
Sampler:采样器,就是个数据的壳,也是告诉Vulkan具体怎么解读数据的。但和ImageView不一样,他不需要绑定到Image上。
DescriptorSet:描述符集,shader没法直接访问资源,要通过DescriptorSet来访问,其实就是个内存到shader的映射器。DX12里叫描述符堆DescriptorHeap。这个名字很抽象,不太好解释具体是什么,我觉得就是类似于UE4反射时用到的UStruct/UClass这种概念相似,定义了内部结构布局的描述信息。为什么要搞一个这东西呢?主要是为了让shader复用资源,把需要的资源接口定义好,当贴图或Buffer什么的发生了变化,只要还符合接口格式要求,那么就还是能复用相同shader。假如没有这一层,直接让shader绑死资源,当换一个贴图就要一个新的shader,这样就太不灵活了。还是用个官方的例子来具体说明吧:
比如3个DescriptorSet,是下面这样的:

然后Shader里需要的资源是下面这样的:

这里layout表示布局set的数字是读第几个DescriptorSet,binding是读DescriptorSet内的同binding的Descriptor,uniform表示只读,buffer表示可以读写,sampler2D是个预定义的类型,这个是给贴图专用的,不用自己写结构体,会自动转格式。
另外有几个要注意的点
- sampler也是只读的,所以前面只能是uniform或者作为函数输入参数
- 顶点shader可以有输入,可以不用绑DescriptorSet,但也类似要定义输入的结构体和属性列表,另外如果是一些比较小的数据绑uniform,在C++可以直接vkCmdPushConstants也可以直接传过来(用这个性能更好,layout要声明
push_constant结构,如下面代码),其他shader的输入就都只能通过绑DescriptorSet了 - 在使用Subpass时,如果要fetch上一个Subpass的结果,shader里的参数类型要写成subpassInput(layout里用
input_attachment_index指定第几个),而不是samplerXXX。Subpass是什么后面会说
layout (push_constant) uniform XXX_T
{
int index;
vect2 xy;
} XXX;
当绘制前,需要绑定资源到shader上,代码是这样写的:

像上面这样一通操作后,就把shader和资源关联了起来,DescriptorSet就起了这个桥梁的作用:

可以看到,即使贴图换了,但shader完全可以复用。
DescriptorSet也是通过池来创建的,需要先指定布局DescriptorSetLayout,相当于是个模板。多个DescriptorSet可以通过PipelineLayout绑定到CommandBuffer上。
FrameBuffer:就是最后要画到屏幕的那个RT。BeginRenderPass的时候,就要带上FrameBuffer这个参数,这样vulkan才知道往哪画。每个RenderPass都对应一个FrameBuffer,这也就是说可以创建多个FrameBuffer,然后多个线程同时画,除了上面说的在CommandBuffer上能多线程,这里也能多线程。vkCmdBeginRenderPass和vkCmdEndRenderPass之间的代码,就是真正绘制的代码。默认RenderPass只有一个Subpass,创建RenderPass时候的参数里可以设多个Subpass,绘制时候通过vkCmdNextSubpass切换。
特别要提的是,Subpass可以不用把渲染结果回写回内存,直接利用设备的存储,这样就能很快。尤其是手机上,一般都是分Tile绘制的,比如3个pass,如果不用Subpass绘制,可能就要先画每个Tile的pass1,再画每个Tile的pass2,再画每个Tile的pass3。如果pass2要利用pass1的绘制结果,pass1会先把结果拷回内存,pass2要再从内存上拷到显存里,这样两次来回读写就有额外的带宽开销。而如果使用Subpass,会先把第一个tile的pass1~pass3执行完,再执行第二个tile的pass1~pass3,直到所有tile执行完,如果pass2要复用pass1的结果,不需要拷回内存,直接fetch就可以了,这样就不会有额外的开销,就像是有了免费的GBuffer一样,但缺点就是只能复用Tile内的结果。
Pipeline:就是最外层的一个大壳,设置整个渲染管线每一步的流程的。分两种,一个图形管线,一个计算管线。计算管线就一个阶段,而图形管线有很多个阶段,是从上到下执行的。下面官网这个图有具体流程,下面红框都是支持shader的阶段,我们经常写的顶点shader和像素shader,就是下面VertexShader和FragmentShader这两个阶段要执行的代码。vulkan和GL里的Attachments差不多对应别的平台上的RenderTarget。

因为特别复杂,所以Pipeline创建要填一大堆的参数:

这里成员变量的每个CreateInfo又是一大堆的参数,而且每一项都很重要,这里就不细说了,想吐槽非得一个函数搞定,写起来巨麻烦,当然也有好处,只用一个函数就执行完,就能避免像opengl那样内部维护一套状态机。
Event、Semaphore、Fence:这几个就是处理多线程同步的对象,跟操作系统提供的类似,毕竟vulkan多线程是一大优势,所以有些API就需要这些同步用的对象作为参数来处理同步问题,这里就不细说了。
vulkan官网也有个对照信息,可以方便对比各个API,我把这个拷到了图里:

比如上面说的RenderTarget,在vulkan和GL里叫做color attachments,CommandBuffer在DX12上叫做CommandList,CommandPool在Metal上CommandQueue,UniformBuffer在DX12上叫做CBV(ConstantBufferViews)。因为虚幻引擎的RHI里面封装的类名,也是这些名字在混着用的,看代码时候可以根据命名,对照着表格就大概知道底下到底是什么了
知道了API的大概原理,下面就好讲RHI具体是怎么封装了。
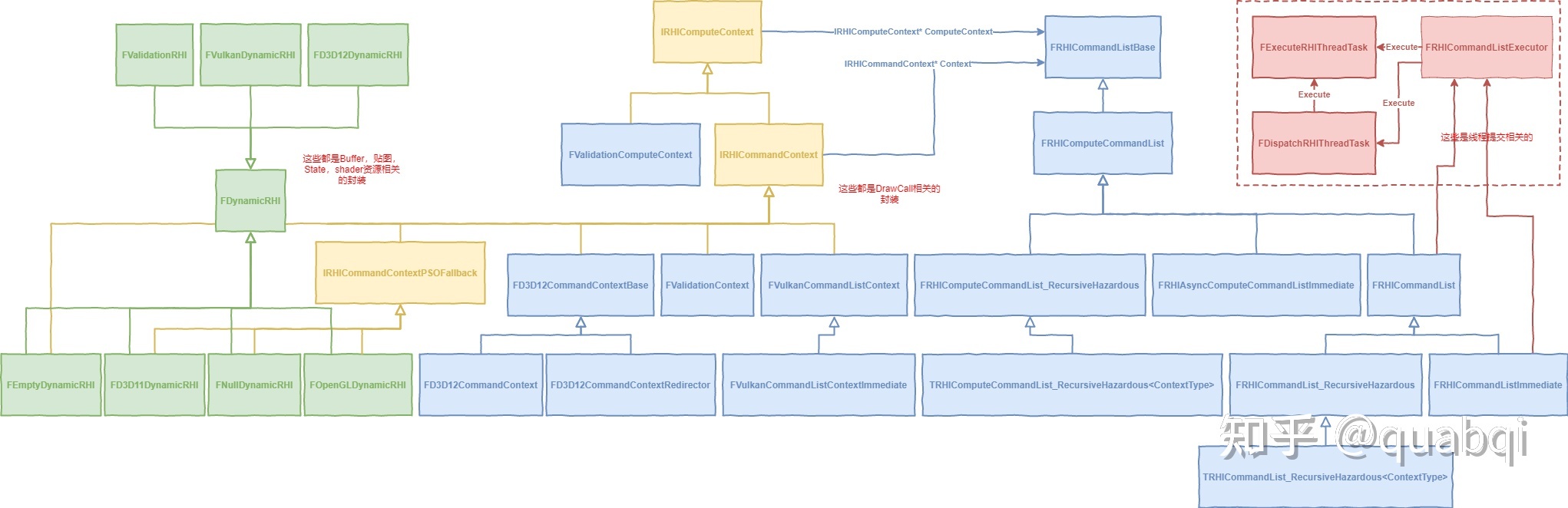
RHI总体结构

我根据RHI的代码,大概画了一下整体的结构,如上图所示。
绿色部分:这部分是各个实际的图形API封装层,从命名上可以看到都叫做XXXDynamicRHI,他们统一继承FDynamicRHI。这里大部分函数都是管线流程控制或者RHI资源的创建销毁等函数。比如创建各种Buffer,贴图,State,Shader之类的封装都在这里。
蓝色部分:当然因为C++本身支持多继承,其中有几个平台的DynamicRHI直接或间接继承了IRHICommandContext,而对于Vulkan,D3D12这两个虽然没有直接继承,但也单独实现了对应的CommandContext子类。对于Vulkan和DX12,本身API有提供自己的CommandBuffer或CommandList,但本身逻辑会比较复杂,所以也单独封装了一个Context或CommandListContext类可能会更好管理一些,然后UE本身也自己实现了对应的CommandList。这里存的就是收集起来的RHI命令(drawcall以及一些设置调用的参数等)
红色部分:最后因为最终的命令还是要执行的,同时RHI支持独立的线程,有的管线也支持多线程提交,所以红色部分会跟TaskGraph关联起来,负责执行对应的CommandList。因为多个线程执行的不同的命令列表之间可能互相还有依赖关系,所以这里也封装了一些间接提交的Task。
DynamicRHI
全局的那些函数和变量,基本上是一些功能特性的开关查询。而DynamicRHI是各种图形API提供的功能的封装,UE中有不同实现,通过继承实现对应的子类,放在不同的module里,如下图所示:

比如DX12,对应的Module就是D3D12RHI:

就会找到这个Module下面的

通过继承,并实现对应接口。

为什么是Dynamic的?我猜是因为这个RHI可以在运行时才决定用哪个,不是编译时候确定的,比如启动时传个参数vulkan,那么就创建不是DX12了,而是vulkan的RHI

在上面有说Vulkan的流程,在绘制前需要准备各种资源,如Buffer,贴图,Shader,State等。而这些准备工作,就都封装在DynamicRHI中,里面有一堆这样的纯虚函数:

比如创建Buffer或UniformBuffer,如下,内部是new了一个FVulkanResourceMultiBuffer这样的对象。


构造函数内部的内部很复杂,会从BufferPool中获取对应的VkBuffer,当然在池中没有的时候,就会调用vkCreateBuffer,如下图

还有Lock/UnLock Buffer,Texture等这样的资源操作封装。实际最终调用的是vkCopyBufferXXX等API。因为牵扯到内存和显存的交互,为了保证访问安全,以及拿到设备上的数据,所以CPU在写这部分数据时需要先调用lock,写完后调用unlock,具体Lock/UnLock做了什么,后面RHIResource部分有说。
再比如创建vs和ps,最终调用的是UE自己实现的ShaderFactory,内部维护了一个ShaderCache,如果没有对应缓存UE就会创建TVulkan BaseShader对应的对象,调用Setup序列化出头部一些参数和实际的Spirv代码,填充好UniformBuffer的布局Slot等。
这里只是简单的介绍一下这些API都是在做什么,就不具体说内部实现了,有兴趣可以自己阅读源码。可见基本上这部分内容对应的都是RenderPass之外的一些准备资源相关的调用。
RHICommandList
这部分就是RenderPass内的调用了。先看最基本的RHICommandContext,这些就是封装了drawcall和更新参数等函数。

如上图所示红色是设参数,黄色就是绘制调用,蓝色是取结果或者流程控制,或者更新数据等操作,当然这个也只是我自己随意划分一下为了说起来方便,并不是严格的分类。
看下红色部分的内部实现:

最终调用的vkCmdDraw/vkCmdDrawIndirect/vkCmdDrawIndexed/vkCmdDrawIndexedIndirect
因为vulkan默认就是instance绘制,画一个数量填1,画多个填大于1的数字就好,不像gl需要区分开,所以drawcall函数还是比较简单的。带Indexed是顶点+索引Buffer,不带的就只是顶点Buffer绘制。而Indirect后缀的,就和glDrawInstancedIndirect差不多,可以间接绘制。
这里特别说一下间接绘制。可以不用在提交这个drawcall的时候就准备好顶点和索引数据,而是只要在真正执行前把实际顶点和索引数据填到vkBuffer里就好,也就是说需要绘制的drawcall可以提前准备好不变,每次只更新Buffer内容,甚至可以在之前的某个shader里写对应Buffer。另外这个函数还有个参数drawCount,当大于1的时候相当于调用了多次drawcall,又因为Buffer是动态准备的,所以可以让shader来做,shader里可以做一些剔除之类工作,把结果回写到Buffer上,如果某次instance数为0还会跳过对应某次drawcall。因此在绘制多个种类,每个种类有多个Instance的情景时候,用这个函数一次就搞定了,也能省很多提交的带宽(因为Buffer可以是显存,不用和内存来回拷贝了),甚至说极端一些,理论上整个游戏只要这一个draw call就够了。当然为了用好这个函数,配套要做的工作也是相当的多。也就是因为这个函数的性质,用Compute Shader来输出对应参数Buffer,可以实现GPUDriven渲染管线。有一些这么做的具体案例:比如刺客信条大革命NPC万人同屏,整个城市的一大堆建筑群,僵尸世界大战里的尸潮,都是这么搞出来的。可以看到这里就是多种类多规格的Mesh,每种Mesh多Instance的情况。

这里简单的drawcall API,但渲染线程并不是直接调用过来的,而是通过先收集到CommandList里,再统一提交的方式处理的。当然也可以简单的直接调用。就比如上面的DrawPrimitive,其实是由RHICommandList对应的函数调用过来的:

可以看到如果是Bypass就是直接调用,否则会走到ALLOC_COMMAND,这个其实就是把参数都收集到一个结构体里保存到CommandList队列上,之后统一执行。每个命令都是下面这样的结构,而上面的宏就是继承这个类。



真正执行的时候,还是调用的RHIContext的RHIDrawPrimitive函数。可以看到每个命令有个Next,所以这些命令本身就是个链表组成的队列。下面来看CommandList具体执行的地方,也就是FRHICommandListExecutor

这里的执行函数,有两种类型的参数,一个是CommandListBase,还有一个是CommandListImmediate。这里Immediate结尾的,可以认为是主队列,而其他的CommandList可以通过各种方式执行,就类似于上面vulkan的CommandBuffer有父子关系类似性质,这样多个队列就可以通过并行的方式执行。这个主队列也就是全局变量GRHICommandList。
如果有开单独的RHI线程,那么就RHI就会在下面这个单独的线程上执行,可以看到,这个线程就是一直从TaskGraph的任务列表中取,直到发送了Quit消息才会退出。

有一点特别要注意的,这里虽然写成了Execute,但其实这里只是CPU把命令提交给GPU,真正是由GPU执行的,所以这里在准备一些数据的时候,我们感觉因为线程安全问题,资源是多个线程不能同时访问的,但其实不一定。举个例子:比如RT,因为这里只是收集命令,并不是真正读写RT,所以即使多个线程同时组装写RT的CommandList也不会出问题。

可以看到这个函数就是并行提交CommandList。因为RHI本身使用的TaskGraph,牵扯到多线程提交,以及等待渲染结果等问题,那么肯定就有线程等待这些操作。这些操作就封装在了ImmediateFlush这个函数中,可以看到参数是个枚举


先看最基本的两个:

其中最基本的是都要执行ExecuteList函数,因为这个函数里面的细节非常复杂,就不细说了,具体就是创建TaskGraph需要的Task,如果有依赖加上依赖,具体是什么Task下面有说。 先来看这两个Type的区别。
DispatchToRHIThread就只是把当前的列表都发起提交到TaskGraph,然后就退出了,不等待是否真正提交出去。而后面这个WaitForDispatchToRHIThread多调用了一个WaitForDispatch函数。可以看到,这里不仅是提交,还要等待RenderThreadSublistDispatchTask完成

RenderThreadSublistDispatchTask这个Task其实就是执行上面ExecuteList创建的Task。代码在ExecuteInner里。

这里有两种Task

一个是FDispatchRHIThreadTask,另一个是FExecuteRHIThreadTask,而真正执行命令的是FExecuteRHIThreadTask,FDispatchRHIThreadTask这个Task只是在执行的时候,再提交真正的FExecuteRHIThreadTask,可以看到上面RenderThreadSublistDispatchTask其实是一个Dispatch,也就是说,这里只是等带Dispatch这个Task完成,而并不是等待真正Execute完成。那么再看另一个type,FlushRHIThread

可以看到,这里就是不仅要等待提交完成,还要等待真正的Execute完成。除此外,还有个tpe叫做FlushResource

这里就是不光要等待提交和Execute完成,还要等待资源都刷完。

因此,前面说的这个枚举,从上到下,等待开销是越来越重的,要尽可能少用后面的操作。一般出现Flush资源的操作,可能stat里就是一个几十ms的大峰值,会严重影响帧率,这里是要特别注意的一点。
最后还剩一个WaitForOutstandingTaskOnly没说


可以看到,这个并不等提交,而只是在等OutstandingTask。这个OutstandingTask可以理解为外面的Task,当这个存在的时候Execute函数内,会把上面的Task都加上OutstandingTask作为依赖,当OutstandingTask执行完,才会继续实际的Task。而OutstandingTask发起的地方,就是QueueParallelAsyncCommandListSubmit,也就是并行RHI的地方

这个函数由FParallelCommandListSet调用

而这个函数内,会根据参数可以启用0个,1个或多个RHI线程,如下图

如果启用多个RHI线程的时候,这些任务就会分到多个RHI线程上一起执行。通过搜索FParallelCommandListSet可以看到UE5有很多地方都在并行提交,比如在绘制网格BasePass的时候,会切分出多个线程的Task来执行。

其实仔细思考,场景中很多不同的网格的阴影和BasePass等,这些网格之间并没有关系,虽然都是往同样的RT或GBuffer上绘制,虽然资源相同,但因为这里只是提交命令的收集,完全并行起来也不会有问题,这也是UE5很有优势的地方。
最后想说的就是Vulkan的CommandBuffer和RHI的CommandList,CommandContext之间是什么关系?

可以看到,其实Vulkan实现了自己的CommandContext,在提交Drawcall的时候:

会先获取一个ActiveCmdBuffer来提交。这也就是说,UE整个绘制流程其实有很多层提交,渲染线程的逻辑把要绘制的View加工成CommandList需要的命令,然后在执行CommandList命令的时候,再放到Vulkan的CommandBuffer里,而Vulkan本身也有自己的提交到执行的流程,而GPU真正绘制的时候是在执行这个ActiveCmdBuffer的时候。
UE的多线程提交属于基本上没有用到Vulkan本身提供的多线程CommandBuffer提交,而是自己做的一套,因此理论上对于GL或dx11等老的API,即使API层面没有提供多线程支持,这一套也是适用的。但不管是怎样做,前面的各种并行化操作,本质上也只是并行化准备数据并提交而已,真正的执行还是串行的。
除ActiveCmdBuffer外,还有个UploadCmdBuffer,这个是给创建或更新资源时候使用的,在Lock/UnLock对应资源时候都要用到,后面会说。
为什么要分开两个CmdBuffer呢?这是因为对于ActiveCmdBuffer来说,在Viewport绘制的时候,提交一次就可以了,而对于资源,用的时候就需要最新数据,比如读贴图的时候,Lock里只调用vmCopyBuffer并不能拿到真正的数据,因为这只是一个记录起来的命令,这时就要提交并等待结果回来,如果和drawcall处在同一个CmdBuffer里,就会把drawcall也提交出去,这显然是不合适的,那么单独搞一个UploadCmdBuffer就很有必要了。
RHIResource

这里资源相关的就没有什么需要多说的了,可以看上图,就是各种平台API对应的资源封装。当然内部是用引用计数来维护的,一个资源可以被到处使用,最后一个为0的时候才销毁。真正到平台层,还会再继承一层,比如Vulkan的Buffer

这里前面也有说,在读写资源前要先Lock,然后做读写操作,最后UnLock。Lock的时候需要指定读写标记。可以看上面这个类的对应函数

如果是读,Lock先创建一个StagingBuffer,然后把Buffer内容拷到这个StagingBuffer上,然后把StagingBuffer的指针返回出去。UnLock的时候就会释放这个StagingBuffer。
而如果是写,Lock的时候创建个空的StagingBuffer,在UnLock的时候,把StagingBuffer内容复制到实际的Buffer上:

除了Buffer外,贴图也是类似的做法:

资源本身需要内存,所以UE也有做对应的内存管理:

本身没有什么难点,就不细说了。