QQ NT的跨平台重构之旅1
原文出处:QQ NT的跨平台重构之旅 - 项目总览
近年来 electron 越来越成熟,多端各自维护一套应用的技术债和开发成本越发凸显。为了实现现有应用的品质升级,并解决开发成本和维护成本问题,我们决定用 electron 对其进行重构。本篇文章主要介绍新版 QQ 项目(QQ-NT)的总体情况,所以会尽量让没有相关经验的同学也可以看懂。
重构计划从开始执行到现在已经有大半年时间了,从项目架构到性能优化,期间积累了很多经验,也踩过不少坑。现在终于有时间来沉淀和分享一下这既有挑战又有魅力的工作,希望能给你带来一些启发。

本主题大概会分三大部分来写,第一部分主要分享主进程和渲染进程的架构设计,第二部分主要分享模块复用和复杂模块设计,第三部分主要分享首屏优化和性能优化。除此之外,可能会把一些复杂模块的设计单独拿出来分享。本次分享第一部分,从整体上介绍一下新版 QQ(QQ-NT),所以不会深入细节。
那么为什么要重构 QQ?
原因大家基本上也猜得到,现网 QQ 运行多年,UI 和交互已经渐渐跟不上时代,我们想实现桌面端 QQ 品质升级,打造行业标杆项目。另一方面,多端人力成本高,维护成本高,再加上产品有一些年份了,技术债债台高筑,也是需要解决的问题。
为什么要用 electron?
electron 是一个跨平台应用框架,可以用 js 来编写桌面应用。关注 electron 的同学也能发现,electron 更新非常活跃,目前大概一个月一个大版本,功能也越来也完善。由于本质上是网页,做视觉和交互也更容易。
上层使用 electron 来编写,一套代码多端运行,大大提高了开发效率。同时,electron 省去了不少因系统差异而需要特殊处理的操作,因为 electron 都帮忙封装成相对统一的 api 了,极大的方便了跨平台调用。
很多主流 app,如 飞书、discord、B站桌面端,都在使用 electron,也说明 electron 跨平台方案是可行的。
名词解释
QQ NT:QQ New Tech,即新版 QQ
IPC:一种跨进程通信方式,electron 主进程和渲染进程通信的方法
AIO:All In One,IM 应用对消息聊天区域及其附加能力(例如 QQ 聊天窗口的右侧部分)的统称
NT:跨平台 QQ 的一个底层核心 C++ 库,后面会简单介绍
新版整体架构
现网的 QQ 全平台都是各自实现,各端做各端的,所以端越多开发和维护成本就越高。

重构后的桌面 QQ 应用架构上是特殊的混合架构(electron & C++),底层接入了 NT 内核。后续我们所有平台的新版本都将基于 NT 进行开发。

新版 QQ 基于 NT 和 electron,主要有以下几个部分:
NT:核心数据模块,负责与服务端交互,提供本地存储、业务数据组装等服务
node:窗口支持模块,electron 的主进程,负责窗口管理、跨进程通信、系统 API 调用等
renderer:用户界面模块,electron 的渲染进程,负责渲染界面、提供用户交互等
下面分别给大家介绍一下这几个模块。
NT 做了些什么

作为跨平台内核,NT 本身处理了非常多的逻辑,包括消息收发和存库、资料修改和拉取、用户设置同步、富媒体上传下载、音视频推流等。
NT 从架构上做了分层,兼顾易用 & 高效 & 复用,所有的数据流和操作流都是单向的,保证了链路的清晰和简单。NT 为各端实现了一个适配薄层,来兼顾各种平台调用。
node 层做了些什么
作为整个 electron 应用的入口,node 层不仅要关注窗口的启动和管理、渲染进程的通信,作为与系统底层的接口,还会承载一些业务模块,比如logger、文件操作等。
所以整体可以概括为两大类:窗口相关、底层服务相关。

窗口相关,我们主要做了:
窗口业务类封装(BaseWindow),提供基础窗口功能封装(如初始化窗口参数、绑定窗口通信服务等)
窗口管理(WindowManager),窗口启动、销毁等
窗口通信(IPC),数据传输、控制窗口展示内容、跨窗口通信等
底层服务相关,我们主要做了:
基础通用服务,如日志、文件操作、上报、监控
业务服务,NT 适配层(NT Wrapper),如截图、图片视频操作、系统托盘等
下面简单分享一下 node 层的几个核心架构和模块。
底座(NT-RunTime For Desktop)
因为新版 QQ 会将 QQ 频道 融合进来,普通的架构在可扩展性上能力不足。同样是 electron 架构,那么有没有可能提取一套“底座”出来,让各业务可以“安装”在底座上,实现可插拔的融合呢?

统一主进程,封装 IPC、窗口管理器等公共模块,作为一个通用的运行环境,即“底座”。
渲染层一侧设计通用的接口,以类似 JS-API 的方式调用主进程的能力。
其他业务可以将 electron 当做一种特殊的 webview,以 web 开发的方式进行功能开发。
程序发布时,可将通用底座 + 核心业务打包发布。非核心业务可以配置成增量下载的方式,或者直接部署在http服务器上。这种架构也支持打包不含 QQ 的其他独立版 APP。
通信
进程通信主要基于 electron 提供的 ipc 通信,我们对其进行了一定的封装。

每一个窗口都需要声明自己所需的 IPC 模块,由 IPCManager 统一生成 IPCServerInstance,同时在 preload 脚本内生成和主进程一一对应的 IPCClientInstance。
主进程和渲染进程都使用窗口所注册的接口进行交互,主进程 IPC 会实现业务功能。
为了简化逻辑,我们使用 ES6 Proxy + Typescript 来限制渲染层的调用,主进程则校验渲染层调用的 IPC 模块是否被声明。
并通过解析 NT 提供的类型定义文件,自动生成供 IPCServer 使用的 NTApi 文件

窗口管理器
QQ 作为一个复杂的 IM 应用,有着非常多的窗口,如何把它们管理的井井有条也很重要。
那么我们希望窗口管理器具有什么样的功能呢?
能创建和自动销毁窗口
能打开已存在的窗口
知道打开了哪些窗口
能批量销毁窗口
基于这几条,我们设计出了这样一个窗口管理器:

调用 getWindow 函数,通过传入窗口 Name 的枚举和窗口初始参数,来创建新窗口或打开已经存在的窗口
用 Map 记录打开的窗口,并提供多种查询窗口的函数
监听窗口关闭事件,自动销毁窗口实例
通过已打开的窗口 Map 来实现批量销毁功能,这在退出 App 的时候会很有帮助,也可以实现性能监控
窗口池
Electron 的窗口冷启动速度令人堪忧,19 款 Intel i7 MacBook Pro 实测从 new 一个 BrowserWindow 到开始加载业务代码,启动大概要 1~3s 的时间。在此之后渲染层业务代码才开始执行,整体页面可用时间会被拉长,这显然是无法让人接受的。
所以能不能预先启动一个窗口,让它隐藏在后台,等我们需要的时候直接把它唤起,这样是不是就节省了冷启动的时间呢?

在窗口池预拉起窗口后,先渲染一个空白页,等真正需要加载具体页面的时候,再通过 IPC 去切换前端路由来渲染对应的页面。
热更新
一个 Electron 应用主要由两个部分组成,一个是应用框架本身(Electron壳),另一个是业务代码资源。而在实际迭代中,框架本身的改动是相对较少的,频繁更新的基本上只有业务代码。
新版 QQ 的热更新是基于 Electron 提供的 electron-updator,并支持全量更新和增量更新。

当有更新时,下载业务版本到自定义版本目录,并修改版本记录文件,重启后读取版本记录文件,即可使用新版本。
增量更新的的原理很简单,利用 bsdiff 库对两个打包后的版本进行二进制比较,生成 diff 文件,也就是增量包。用户下载后,用增量包对用户当前版本进行还原运算,即可生成新版本。
renderer 层做了些什么
目前新版 QQ 的用户界面主要实现了几大核心功能:聊天区(AIO)、关系链(联系人、好友和群)、音视频(视频通话、语音通话等)、富媒体(图片、视频、文件、表情等),和复数个扩展功能:设置、搜索、主题、托盘等。

这些功能都非常复杂,所以我们在设计架构的时候,采用了模块化分层设计,后面会简单介绍。
技术栈选择
前端框架选择了 Vue class component + decorator,状态管理 Vuex,模块管理 inversify,组件库 pcqq-kit。
Vue class component 在写大型项目的时候,能够强制让逻辑更清晰,更重要的是,ts 支持好。
Vuex class module 写法,能够更直观的继承,也支持 decorator
inversify 是一个依赖注入框架,可以让依赖按需加载,也可以做到依赖分层管理
pcqq-kit 是 QQ 团队的组件库

分层设计
因为项目很大,我们需要让各模块有更清晰的职责划分、减少互相之间的依赖、提高可读性和可维护性。
UI 分层:

Page:页面,对应一个窗口,是最大粒度的业务模块
Widget:完整的业务功能,包含业务逻辑,是第二大粒度的业务模块
业务组件:业务功能组件,包含业务逻辑,是最小粒度的业务模块
基础库:原子 UI 组件,不包含业务逻辑
此外,我们额外加入了 Layout 布局这一概念,它不包含业务逻辑,只负责布局,用来处理可能的跨端情况,来实现逻辑复用。
依赖分层:

业务层:最顶层业务,和视图关联,不应做过多运算
服务层:提供数据和计算服务,如网络监听、头像缓存、富媒体下载
基础层:基础模块,如 IPC 通信、日志、上报
核心思想即单一职责、依赖注入和单向依赖。
主要模块介绍
AIO
对于 IM 应用来说,AIO(All In One)是最最重要的一个部分,它的核心功能是消息收发。AIO 可以根据不同的聊天类型分为:C2C(好友聊天) 和 Group(群聊)。

一个 AIO 往往会有很多消息,从性能的角度看,想要把他们全部展示出来肯定是不现实的。所以这里也不例外,采用了虚拟列表来展示消息。虚拟列表不会将所有的消息都展示出来,而是只展示你能看见的部分,不可见部分就不展示。
一个 AIO 往往也有很多种消息类型(语音消息、图文消息等),还支持展示不同的右键菜单,有的消息还支持点击交互。我们把它们封装为一个 Message 组件。
一个良好的设计变得很重要,这里我们采用了表驱动,并将数据全部由 props 传递,避免滥引用。
Message 组件的成分:

消息发送区是一个富媒体编辑器,基于 ck-editor。可以发送文件、表情,并添加了拖拽和跨应用复制粘贴,支持回复消息。如果在群里,它还会有一个 at 功能。

当发送一条消息时,编辑器会根据消息协议进行转换,然后通过 NT 发送到后端。接收消息时,后端往 NT 推送消息,NT 做一些处理(如计算用户资料)后,推送给渲染层。

群成员列表也是一个虚拟列表,支持搜索、修改群名片等交互。

总而言之,AIO 是 IM 的核心,用户之间的联系在这里汇聚,信息在这里流淌。为此,我们也做了相当多的优化。
富媒体
如果说纯文本是 Web 1.0,那么富媒体就是 Web 2.0。QQ 的富媒体包括了图片、视频、表情、文件等,用到的场景也很多。不仅展示上比较复杂,各个使用场景的状态同步也比较麻烦。
目前富媒体的展示主要有几种:
图片、视频
文件卡片、图片视频文件
语音消息
表情
使用场景就比较多了:
AIO
搜索
消息管理器
表情面板
群文件等
为了实现状态同步,和对原始接口的一些易用性封装,我们利用发布订阅模式,设计了一个统一的富媒体服务:

上层触发下载等操作时,底层会进行相应的处理,并向上层发出状态改变通知。监听了此服务的业务都会收到状态变化,从而实现状态同步。
组件库
包含了新版 QQ 和 QQ 频道共用的组件,如红点、虚拟列表、图标等。组件库的好处在于提高可复用性,同时也让设计、开发有一个交流渠道,方便对齐需求。

性能优化
electron 的性能一直受到质疑,浏览器内核的存在会让应用多一个庞大的运行环境。如何将性能优化到一个较好的水平,是关键。
新版 QQ 针对 electron 性能优化主要有几个大方向:
进程合并,将渲染进程进行合并
减少 IPC 通信,合理的合并一些高频请求。
Web 应用常规优化,如虚拟列表、减少动画、减少节点数等
按需加载,优化打包,利用路由懒加载和 dynamic import,去掉不必要的加载等等
现在新版 QQ 在首屏和新窗口启动的体验上也能达到一个较好的水平。碍于篇幅限制,后面我会专门写一篇文章来分享性能优化。
体验优化
新版 QQ 针对去网页感做了很多努力。
首先是滚动条,我们对滚动条样式做了优化,并且添加了过渡动画,也支持滚动时显示,静止时隐藏。
其次是窗口加载,我们优化了窗口拉起时间和时机,当窗口首屏渲染完成后,才会显示窗口,做到无白屏时间。
AIO 数据缓存,切换时缓存 AIO 1.5屏数据,来回切换不会出现加载闪烁。
部分虚拟列表可以“一拖到底”,在保证性能的情况下,可以和原生一样保持滚动高度。
构建打包
新版 QQ 构建上是基于 webpack 5,使用 multi-compiler 来并行构建,使用 wait-on 来控制时序。script 使用 gulp 进行管理,将启动构建、复制、替换、注入 rpath 等操作分解为一个个 gulp task。

打包则是基于 electron-builder + 字节码加密,使用蓝盾流水线构建 Windows、Mac Universal(x64 & arm64 双架构)、Linux 多架构版本,并上传到热更新服务器。跨平台支持和代码安全都能够得到保证。
加密方案对比: 
来看看新特性吧
音视频
新版 QQ 的音视频包括语音通话和视频通话,也支持群语音和群视频。


界面重新设计后,更加清爽。
图片视频查看器
新版 QQ 也实现了一套图片视频查看器,并且支持 OCR(光学文字识别)和边下边播。

消息管理器
消息管理器支持多维度过滤,可转发,可定位,视觉也做了优化。后续还会支持日期、联合搜索等更多筛选功能。

主题
夜间模式一直是大家的诉求,新版 QQ 目前也可以支持手动切换白天和夜间模式,也可以支持跟随系统。

随航
这个功能是 Mac 系统特供的增强能力,可以插入苹果设备相机拍摄的照片,或者 Apple Pencil 绘制的手稿。

总结
文字很多,感谢读完这篇文章的同学。新版 QQ 真的很有挑战,从构建到架构设计,从进程通信到热更新,开发过程中我们也一直在不断的进行优化。能够参与到其中来,也算是我人生中的高光时刻了。这些宝贵的经验,后面我也会一一梳理,和大家一起共同见证新版 QQ 的成长。
随着前端领域的不断拓展,使用web技术搭建复杂桌面端项目成为可能。在过去约一年期间,本团队采用Electron框架,基于当前版本的桌面QQ开发了全新的频道功能,并对桌面QQ本身(包含PC/Mac/Linux端)进行了翻新重构。
使用Electron做桌面开发有很多优势,如天然的跨平台能力,UI层面便于使用vue等成熟框架,上手成本低,便于组件化等等。但也有很多难点,如工具链不完备,底层封装度低,js语言执行效率有天然劣势,代码易破解和逆向,等等。而QQ和频道作为IM软件,本身业务场景也很复杂,如何能够协调多人团队,敏捷、高效地进行产品迭代,是我们必须面对的挑战。
在开发过程中,笔者所在团队做了很多架构上的创新与尝试,也遇到过需要推翻重构的挫折,经过反复打磨,积累了一些实践经验。具有一定通用性,可以推广到其他采用类似技术栈的项目中。
本文将对团队积累的架构经验进行总结,欢迎感兴趣的同学讨论拍砖。
一、大型Electron项目面临的挑战
1. 多窗口调度的问题
Electron是基于nodejs和chromium内核浏览器混合而成的。从node进程创建浏览器,由浏览器渲染UI界面。
对于简单的小型项目,可能只需要开启一个窗口,加载一个页面,类似于给web页换了个壳,对框架的依赖度不高,也就不需要额外的封装设计。

但复杂项目通常都是多窗口的,并且窗口的行为也很复杂,例如:

有些场景需要弹出多个窗口,有些场景则只弹出一个,并且覆盖前一个的场景。

有些窗口功能是联动的,特定场景下,需要同时被开启&关闭&操作

有时需要模拟一些系统操作,如右键菜单也是一个窗口,还需要改变系统默认行为,例如QQ主面板关闭的时候,进程不能一起退出,只有在右键菜单点击退出才能退出进程。
Electron本身只提供了一个BrowserWindow对象,我们需要更高层次的架构来容纳特定的业务逻辑。
2. 跨进程的数据传输问题
在Electron的架构下,每个窗口都是一个独立运行的渲染进程,同时还有一个独立运行的node进程来调度它们。但业务中难免需要跨窗口共享数据和状态。

比如图片查看器,翻页发生在窗口内,但翻页的目标来自于主窗口的AIO动态拉取的内容,并且随着聊天内容刷新。

比如颜色模式,一旦设置,对所有窗口都要生效(图为设置了深色模式后的QQ各个窗口)
这就需要我们设计跨进程的数据传输通道。
3. 更复杂的系统调用
桌面软件涉及到文件存取,快捷键拦截,硬件检测,系统设置获取等等。我们同样需要搭建桥梁,把这些功能更好地交给UI层调用。
4. 性能与安全性
js是未编译的脚本语言,执行效率天然会比native语言差,而窗口又是独立进程,调度的成本也更大。当我们是一个用浏览器“伪装”的桌面应用,我们希望尽可能让用户得到近似于native的体验。
同时,脚本语言也是更加容易破解和攻击的,如何能够保护代码,避免被黑产利用,也是我们必须思考的问题。
二、架构设计的原点——窗口
从最顶层看,整个项目的代码分成可见的部分,和不可见的部分。
可见的部分,就是和用户交互的UI层,对于一个桌面应用,它是承载于一个个窗口里的,我们称之为渲染进程。
不可见的部分,则是管理和调度这些窗口,并组织数据交换,系统调用的nodejs进程,我们称为主进程。
渲染进程采用vue组件化的方式开发,这是前端同学都很熟悉的领域,无需赘述。封装架构主要针对不可见的部分,也就是nodejs主进程。
这部分框架提供的能力都非常底层,并且很多概念对前端开发同学是陌生的。所以这里也是我们封装设计的关键所在。我们需要对其中的模块进行抽象封装,以满足复杂的业务场景。同时也希望它尽可能薄一些,既能够提供UI所需的能力,又不要太过笨重,以免增加开发同学的学习成本。
经过几次打磨,我们确定了围绕窗口展开的架构模式,一切封装都为窗口服务。
1. 窗口通用基类BaseWindow
盘点业务中的场景,我们发现大部分窗口都有一些共性的特点,比如标题栏,颜色模式,数据通道等等。所以我们抽象出一个BaseWindow的基类,并提供一些基础通用方法,其他业务窗口只要派生这个基类,无需重复实现通用逻辑。
基类的另一个好处可以隔离原始对象,因为BrowserWindow对象的创建是在node层,但销毁通常是在上层(当用户点击关闭时,会触发node进程的事件钩子,执行完毕后自动销毁)两个过程并不对称,当开发者没有及时释放引用,就会成一些不必要的麻烦。我们把原始对象隔离在BaseWindow内部,避免暴露给业务层,并把销毁后的窗口指向一个虚构的Proxy(DestroyWindow),在里面提供一些基础方法的mock,就能避免误用引发的异常,增加代码的健壮性。
摘取部分关键代码作为示例:
class BaseWindow {
/** BrowserWindow 对象句柄 */
public win!: BrowserWindow;
/** 窗口名称(业务属性) */
public windowName: WindowNames;
/** BrowserWindow 窗口配置 */
protected windowOptions: TWindowOptions;
/** 一些需要拓展的业务属性 */
private shouldClose = true;
private autoShow = true;
private autoAdjust = true;
private isFrameFlashed: Boolean = false;
……
/** 拓展窗口事件,改变默认的窗口行为 */
private bindWindowEvents() {
this.win.on('close', async (e) => {
if (this.shouldClose) {
// shouldClose会在用户右键退出时被设置,此时做一些清理工作并退出
this.destroyWindow();
return;
}
// 否则只隐藏,不退出
this.win?.hide();
e.preventDefault();
});
this.win.once('closed', () => {
// closed触发后,把win对象指向一个Proxy,避免引用出错
this.win = destroyedWindow;
});
……
}
}
const destroyedWindow = new Proxy(
{
isDestroyed() {
return true;
}
// 拓展其他需要mock的属性
……
},
{
// 统一处理属性引用并抛出错误
get(t, p) {
// @ts-ignore
if (t[p]) {
// @ts-ignore
return t[p];
}
console.error('[error] window has been destroyed.');
},
},
);
2. 窗口池WindowPool
窗口池是为了解决Electron本身的性能问题而做的设计。
性能问题来自于窗口的创建机制,在Electron里,创建窗口的动作是在node进程发起的。在执行 new BrowserWindow()之后,node会创建一个新的进程,并拉起浏览器内核环境,加载我们的js代码并执行,这其中又包括执行在独立上下文的preload脚本代码,和执行在dom上下文的渲染进程代码。
经过打点测试(以频道主窗口在Win平台的表现为例),创建窗口的时间就占据了1.7s左右。在这段时间里,用户将看到一个糟糕的白屏界面。

白屏界面还会引发其他的体验问题,比如我们给QQ界面设置了深色模式,这是通过页面CSS来实现的,但是启动阶段页面代码尚未加载,css属性自然也没有应用,在看到皮肤颜色之前,窗口会先闪白,体验很差。
我们固然可以用主进程提供的背景色,作为创建窗口的初始化参数,但假如后续要做复杂图案的皮肤主题,单靠一个颜色属性是不够的。
我们还可以把窗口默认隐藏,等到UI代码加载并设置好CSS属性之后,再展示给用户看。但这会造成用户等待时间变长。表现为操作几秒之后才有窗口弹出,体验也是不佳的。
既然这段时间损耗无法消除,我们很容易想到,能否通过预拉取的方式来提前创建窗口,藏在后台等待激活。为此,我们需要把渲染进程切分成两个阶段。其一是通用阶段,包含各种初始化操作(如vue plugin,页面皮肤css,IPC通信注册),不论我们创建的是搜索窗口还是聊天窗口,这段逻辑都是一致的。其二是业务阶段,根据不同的业务场景,执行不同的内容。
为了实现切分,我们把窗口场景和vue route绑定概念,把差异化的业务逻辑放在不同的Page里,并使用vue router来分发管理。在通用阶段我们执行preload脚本和vue app的创建。在业务阶段,我们切换路由,并渲染特定的Page。
把通用阶段和业务剥离,就能提前执行了。为此我们引入窗口池(WindowPool)的概念。
摘取部分关键代码示例:
class WindowPool {
private pool: BrowserWindow[] = [];
private poolSize: IWindowPoolOptions['size'];
private baseUrl: string;
public constructor(options: IWindowPoolOptions) {
this.poolSize = options.size;
this.windowFactory = options.windowFactory;
this.baseUrl = options.baseUrl ? options.baseUrl : getMainWindowUrl();
}
// 供外部调用,从窗口池中获取一个缓存窗口,如没有则创建一个新的
public getWindow(): BrowserWindow {
const cachedWindow = this.pool.shift() || this.createWindow();
this.isWindowReady(cachedWindow).then(() => {
// 前一个窗口创建完毕后,刷新池子,根据池子尺寸创建新的备选窗口(默认size为1)
while (this.pool.length < this.poolSize) {
this.pool.push(this.createWindow());
}
});
}
// 供外部调用,初始化窗口池,可以在合适的空闲时机调用
public init() {
const firstWin = this.createWindow();
this.pool.push(firstWin);
return this.isWindowReady(firstWin);
}
private createWindow(): BrowserWindow {
const win = new BrowserWindow();
win.loadURL(this.baseUrl);
this.lifecycle.ready.register(win);
win.once('ready-to-show', () => {
this.lifecycle.ready.resolve(win);
});
return win;
}
private isWindowReady(win: BrowserWindow) {
return this.lifecycle.ready.onResolve(win);
}
……
}
在第一个窗口(对于QQ来说是登录窗口)弹出之后,立刻初始化窗口池,预拉起窗口并执行通用阶段,在后台等待。
等到需要激活某个业务窗口时,抛一个事件给窗口池里的备选窗口,通过路由切换,把它“变”成特定的业务窗口,并展示到前台。(事件抛接需要借助IPC通信的能力,将在后文叙述)
整体流程变成:

预拉取渲染进程会消耗一定的内存,是一种空间换时间的操作,但可以极大地缩短窗口创建的等待时间,提升体验。根据实验观察,win平台一个空窗口大约在30M左右,而通用阶段的js代码也可以通过打包分片,和业务阶段隔离开,从而减少尺寸。根据QQ和频道实践,窗口池的尺寸设置为1就够用了(因为很少需要同时弹出多个窗口),带来的内存损耗也在可接受的范围。
并且,我们最近的版本还对Electron框架本身进行了一些改造,通过特定参数把渲染进程合并起来,进一步减少渲染进程的内存占用。这部分内容可以期待客户端开发同学的分享。
3. 窗口管理WindowManager
尽管有了BaseWindow做基类,但窗口的管理仍旧是冗杂的。举个例子,QQ里有个常见的IM交互,在联系人列表上右键,把当前会画弹出到一个独立窗口(Chat Window)中。
在不同的联系人上右键,可以弹出多个窗口。但对于同一个联系人,多次右键也不会重复弹出,只会把已经弹出的结果拉到前台。
实现这个需求,需要在主窗口UI层去判断和记录一个ChatWindow的列表,用来标识哪个联系人已经被弹出过,但创建操作又是在主进程进行的,需要UI开发也要理解主进程的逻辑,并且在两个进程里同步状态,这显然是很繁琐的。
而且窗口调度的入口散落在各个业务场景里,那么窗口的状态也会散落在不同的UI组件里,难以规范化。
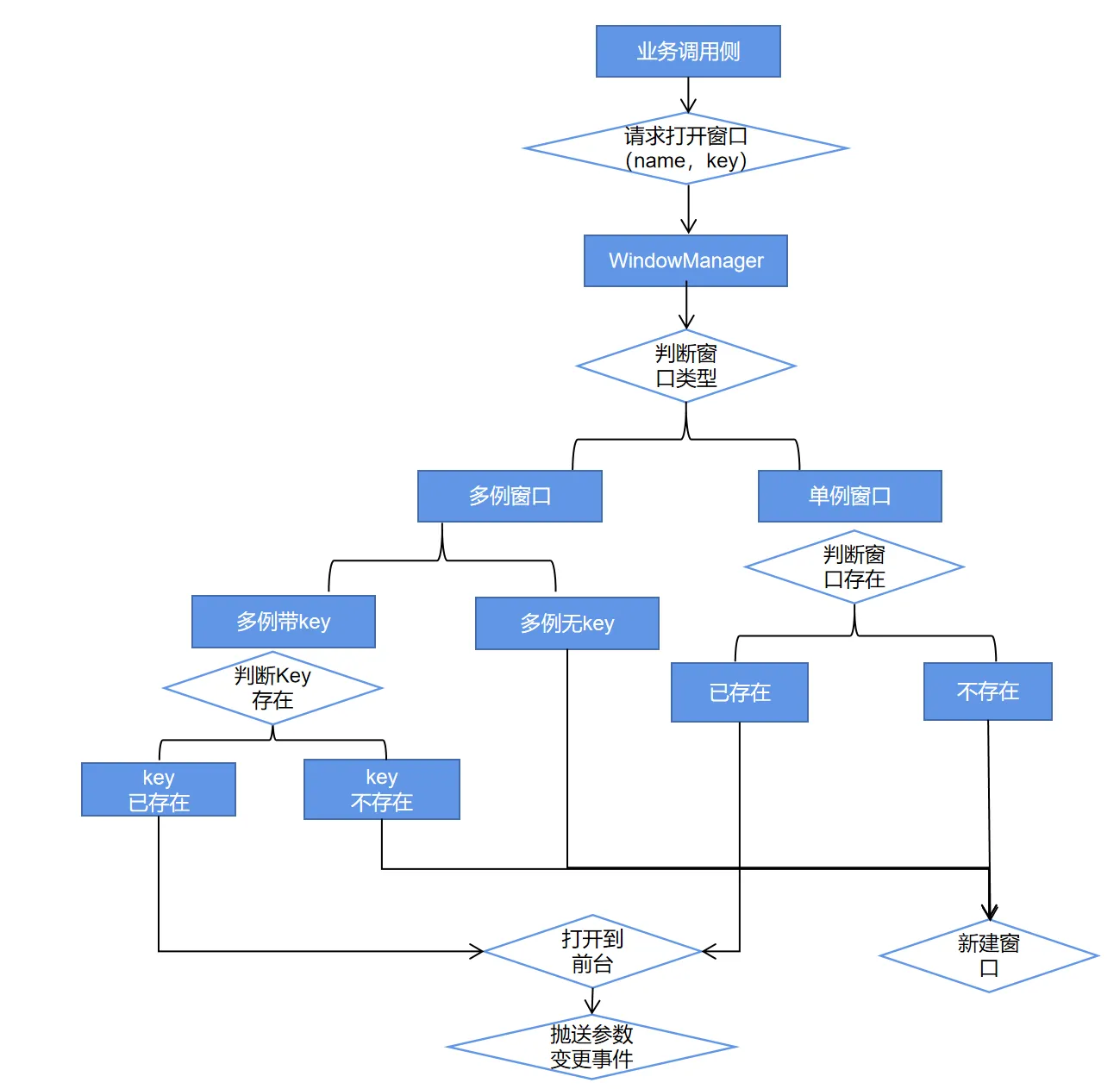
为了简化窗口操作,我们设计了统一的WindowManager和配套的Window API。
业务窗口类在声明时,需要向Manager注册自己的类型,分为三种
单例窗口:全局唯一,如果在不同的入口打开,则在窗口内刷新数据。比如搜索面板,加好友窗口,图片查看窗口,都是这一类。
多例窗口:全局不唯一,每次打开都创建一个新的,比如举报窗口。
多例带Key的窗口:全局不唯一,但有唯一的Key作为标识,Key相同则不重复创建。如上面提到的聊天独立窗口,还有群公告窗口等等。
事实上这三类窗口就可以涵盖大部分桌面应用的场景,实际编码时,我们使用了修饰器语法,只要一行代码就能轻松地声明一个窗口的类型。
// 把DiscoverWindow(搜索窗口)声明为单例
@singletonWindow(WindowNames.DiscoverWindow)
export default class DiscoverWindow extends BaseWindow {
……
}
// 把ChatWindow(独立聊天窗口)声明为多例带key
@multipleWindow(WindowNames.ChatWindow, 'peerUid')
export default class DiscoverWindow extends BaseWindow {
……
}
`
WindowManager负责解析装饰器,并且内部维护所有现存窗口实例的列表。而暴露给UI层的Window API,只需要传入窗口名称和Key(可选),即可发起窗口创建,并执行一些操作
const discoverWin = windowManager.getConcreteWindow(WindowNames.DiscoverWindow);
discoverWin.setTop();
const chatWin = windowManager.getConcreteWindow(WindowNames.ChatWindow,{peerUid:xxxx});
chatWin.open()
对于单例窗口,没有则创建,有则抛送一个通用的事件,改变UI层的启动参数。
对于多例窗口,如果没有Key则打开新的,如果有Key则比对Key来执行不同的逻辑(打开新的or抛送变更事件)
状态流转如图所示:

无论哪种情况,最后都会收归为“新建”和“改变参数”两种结果,对窗口开发侧,只需要声明窗口类型,并且在UI入口监听变更事件,做对应的处理。而对于窗口使用侧,无需关注后续细节,只需要通过WindowAPI发起请求即可。
由于使用现有窗口的场景远多于开发一个新窗口,所以这套封装可以降低开发成本。
WindowManager的另一个好处是收归了所有窗口实例,当我们需要遍历的时候,就会很方便。比如统计整个应用内存cpu占用情况的时候,只需要通过WindowManager提供的遍历方法,即可拿到所有窗口实例,逐个进行统计。
windowManager.getAllConcreteWindows().forEach((concreteWindows) => {
if (!concreteWindows.isDestroyed()) {
// 统计窗口的cpu和内存占用
……
}
});
4. 窗口架构总结
BaseWindow、WindowManager、WindowPool三者的引用关系如下。

通过这三层概念的封装,把上层业务和Electron底层对象隔离开,可以降低开发者的上手门槛,尽可能收归平台相关的通用逻辑(包括一些框架缺陷导致的迫不得已的hack代码),从而减少bug的发生。
三、IPC通信封装
前面我们几次提到跨进程通信,其中包括了渲染进程向主进程发起请求,也包括了主进程向渲染进程抛送事件。事实上在一个大型桌面系统里,这几乎是绕不开的环节。除了窗口调度之外,很多数据也需要放在主进程管理和共享,很多系统调用也需要发送给主进程来执行。所以,一套完备的跨进程通信封装是很必要的。
Electron提供了两个原生对象来支持跨进程的通信——ipcMain和ipcRenderer
其中ipcRenderer不能够直接在渲染进程上下文使用,而需要通过preload脚本注入。
渲染进程可以通过ipcRenderer.invoke向主进程请求数据,主进程通过ipcMain.handle来处理渲染进程的请求,并返回结果,返回值可以是任何类型,包括promise对象,这个特性对我们是个好消息,我们可以向使用异步http请求一样去使用异步的IPC请求。
同时官方也提供了从主进程向渲染进程抛事件的方法,通过webContents.send发送,通过ipcRenderer.on来监听,这里的细节本文不再赘述,可以参考官方文档。
但原生的封装也有很多不足
- 字符串式的事件名划分
- 繁冗的语法
- 参数完全自由,没有跨进程的一致性校验机制
- 双向不对称,只提供了渲染进程异步主调,没有反向的异步主调。
事实上,几乎不太可能直接使用原生封装。为了适应复杂的业务场景,我们需要一套更好的上层设计,它最好能具备以下优势:
- 基于类而不是字符串的命名空间
- 更简洁、更对称的语法
- 跨进程的语法提示和参数校验
- 双向主调的能力
- 窗口对窗口互调的能力
我们选择的工具是Proxy+TS泛型。
这是一个小小的trick,从根本上说,IPC的代码本来就是跨进程的,无法复用同一个实例,也就无法实现真正的同构。但ts语法可以模拟我们想要的对称性。
首先,我们根据业务属性来把API划分成不同的命名空间,如操作系统调用放在OsApi,窗口相关调用放在WindowApi,视频相关调用VideoApi等等,当UI层的功能随着需求迭代而拓展,Api也可以持续拓展。
之后,我们为每个API都提供一个d.ts定义文件,放在两个进程通用的文件夹里,其中包括了对所有可用方法及事件的类型声明,以WindowAPI为例,列举部分关键代码:
export interface WindowApi extends IPCApi {
invoker: {
max(): void;
unmax(): void;
min(): void;
hide(): void;
show(): void;
close(): void;
setTitle(title: string): void;
setAlwaysOnTop(...args: Parameters<BrowserWindow['setAlwaysOnTop']>): void;
/**
* 打开外部窗口
* @param {WindowNames} name 外部窗口名称(枚举)
* @param {any} params 开启窗口的场景参数(与窗口具体业务类型有关)
* @param {any} key 开启多例窗口时,作为唯一标识的key(选填)
*/
openExternalWindow(windowName: WindowNames, params?: any, key?: string | number): void;
/**
* 关闭外部窗口(如正常关闭则返回true,如外部窗口不存在则返回false)
* @param {WindowNames} name 外部窗口名称(枚举)
* @param {any} key 关闭多例窗口时,作为唯一标识的key(选填)
*/
closeExternalWindow(windowName: WindowNames, key?: string | number): boolean;
/**
* 设置左边窗口栏是否可见
* @param visible
*/
setControlsVisible(visible: boolean): boolean;
……
};
listener: {
onShow(): void;
onHide(): void;
onBlur(): void;
onFocus(): void;
onOpenParamChange(params?: unknown): void;
……
};
}
同时在两个进程分别定义工厂函数makeInstance,用来创建IPC对象实例。d.ts就可以当做公共的头文件,被两个进程引用。
工厂函数内部,invoke属性实际上是一个Proxy代理,它会读取setTitle属性,并且把他转成一个由webContentsId+namespace+method拼装的字符串,转发给原生的ipcRenderer对象。底层是字符串传输,但上层可以依靠类型约束来得到代码提示和参数校验。
提取部分关键代码(渲染进程):
// 在渲染进程创建WindowApi
import { WindowApi } from '@shared/types/ipc-apis/windowApi';
const windowApi = makeInstance<WindowApi>(IPCChannelIdentifies.Window);
function makeInstance<ApiShape extends IPCApi>(
const invoker = {};
const listener = {};
const channelName = `ns-${namespace}-${webContentId}`;
let listenersRecord: Record<string, Map<string, Function>> = {};
// 代理主调请求,转发成底层的ipc invoke方法
const invokeProxyHandler = {
get(target: any, prop: any): any {
const curProp = prop.toString();
return async (...params: any) => {
try {
return await ipcRenderer.invoke(channelName, curProp, ...params);
} catch (err) {
logger.error('[IPCClient]error:', namespace, err);
return Promise.reject(err);
}
};
},
};
// 代理事件监听,把回调函数加入队列
const bindProxyHandler = {
get(target: any, prop: any): any {
const curProp = prop.toString();
return (cb: Function): Function => {
if (listenersRecord[curProp] === undefined) {
listenersRecord[curProp] = new Map<string, Function>();
}
const cbId = uuid();
listenersRecord[curProp].set(cbId, cb);
return disposer.bind(this, curProp, cbId);
};
},
};
// 监听主进程抛送的事件,挨个执行回调函数
ipcRenderer.on(channelName, async (event: any, params: any) => {
const eventListeners = listenersRecord[params.cmdName];
const promises = [];
eventListeners.forEach((listener) => {
listener.call(null, params.payload);
});
});
return {
invoke: new Proxy<any>(invoker, invokeProxyHandler),
bind: new Proxy<any>(listener, bindProxyHandler),
};
}
// 在渲染进程使用WindowApi
windowApi.invoke.setTitle({title:'xxx'})。
windowApi.bind.onShow(()=>{
// 业务处理窗口显示事件的逻辑
……
})
而在主进程,则需要提供对应方法的实现,同样由于泛型的存在,代码实现也要遵守类型约束,一旦两侧不一致,就会报错。在实例内部,这些实现实际上会被代理成事件监听的处理器。
提取部分关键代码(主进程):
// 在主进程定义Helper提供每个方法的实现
class WindowApiHelper implements IpcApiHelper<WindowApi> {
public handlers = {
max(ctx: IpcContext) {
if (ctx?.winContainer) {
return ctx?.winContainer?.max();
}
return ctx?.win.maximize();
},
……
}
}
const windowApi = makeInstance(IPCChannelIdentifies.Window, new WindowApiHelper());
public makeInstance<API extends IPCApi>(namespace: IPCChannelIdentifies, helper: any): IPCLinkServerInstance<API> {
const handler = {};
const emitter = {};
const channelName = `ns-${namespace}-${this.win.webContents.id}`;
// 监听渲染进程发来的事件,转发给helper对应的处理器方法,并把发送者win对象的上下文传递给处理器
ipcMain.handle(channelName, async (event: IpcMainInvokeEvent, eventName: any, ...payload) => {
if (helper.handlers[eventName]) {
return await helper.handlers[eventName](
{ ...event, win: this.win, winContainer: this.winContainer },
...payload,
);
}
},
);
// 代理事件抛送器,给渲染进程发送特定的事件
const emitterHandler = {
win: this.win,
get(target: any, prop: any): any {
const curProp = prop.toString();
return (payload: any) => {
try {
return this.win.webContents.send(channelName, { cmdName: curProp, payload });
}
} catch (err: any) {
}
};
},
};
const instance = {
emitter: new Proxy<any>(emitter, emitterHandler)
};
}
// 在主进程使用windowApi向渲染进程抛事件
windowApi.emitter.onShow()
整体流程如图所示:

实际项目中,我们还做了更多的优化,比如渲染进程要处理事件的注销,以及在主进程维护某个窗口注册过的所有事件列表,不抛送未被监听的冗余事件,这些都是为了减少不必要的IPC通信,降低通信频率来获取更好的性能。具体的实现也封装在Proxy内部,此处不再赘述。
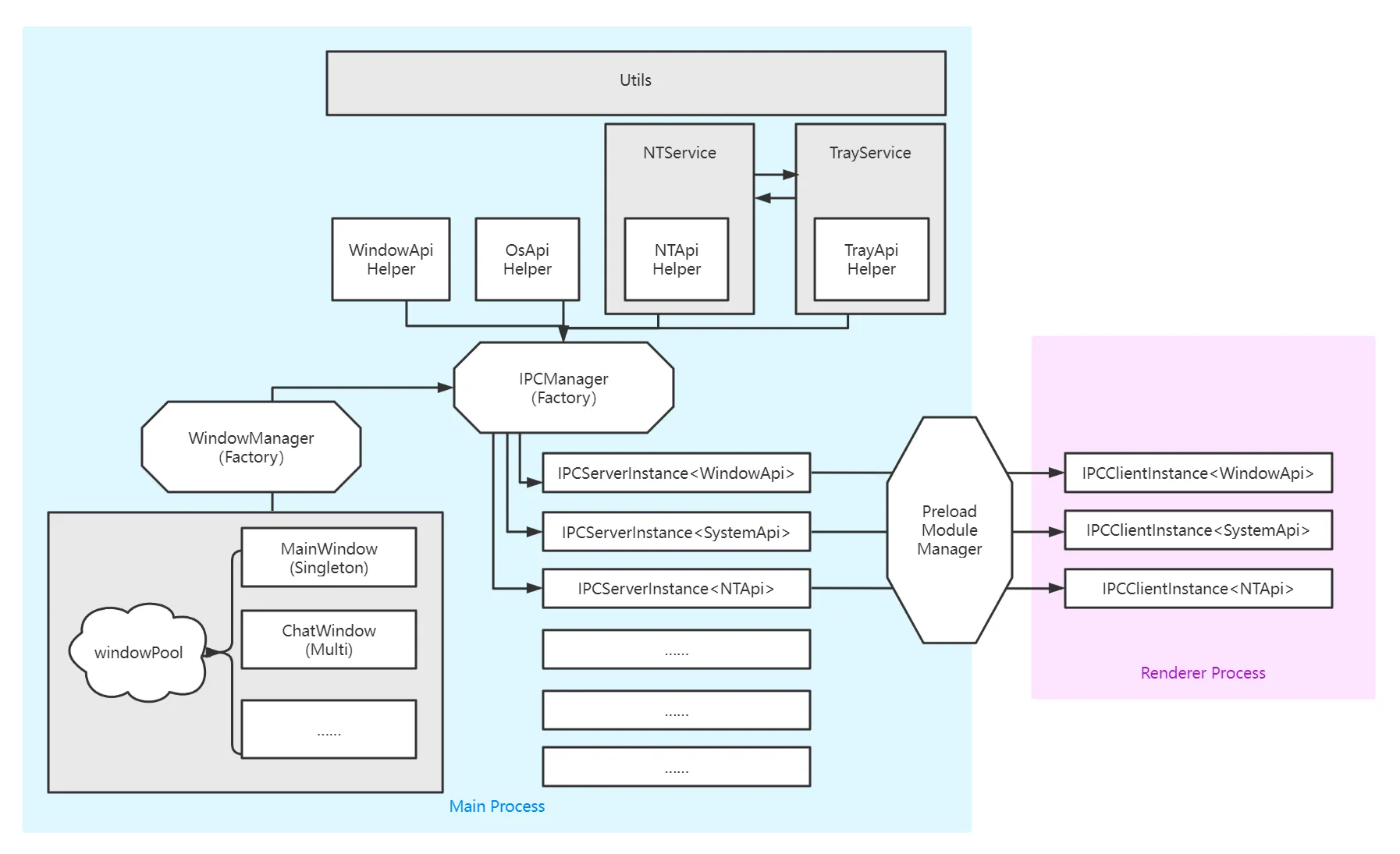
为了管理所有窗口的IPC通道,我们设计了IPCManager模块,它和BaseWindow协作,在窗口池创建的通用阶段就把现有的服务注册好,以供渲染进程随时调用。
d.ts在编译构建之后就会蒸发掉,不影响最终的执行,但在开发阶段,特别是多人并行开发的场景下,是很有用的。由于IPC通信过于底层,经常引发一些疑难杂症的bug,这套体系可以帮助我们及时发现问题,并且通过自动化检查工具来找出对公共模块的不规范修改。
那么如何实现反向通信呢?我们进一步抽象出了IPCPeer,并在内部通过维护一套自增的callbackid(类似于jsonp的写法)来把注册和监听转换成调用,从而实现主进程对渲染进程的异步主调。
如何实现窗口对窗口的主调?也和上面的方式类似,只不过主进程还要维护双方的webContentsId,通过转发来建立“虚拟通道”。

callbackId和转发都是较为常规的做法,这里就不再展开细节。
除去NT模块之外,QQ和频道目前有十余类api,数百个方法和事件,在各自划定的命名空间里工作,极大地拓展了渲染进程的业务能力。
所谓NT模块,是QQ和频道的一个特色架构,由于IM和后台的实时通信量大,并且需要维护本地的资源文件和db文件,所以我们把大部分消息相关的功能放在一个c++实现的模块里,并且和移动端完全同构,以node addon的方式引入项目。这样做的优势是获得更高的通信和数据处理效率,并且方便跨窗口共享数据,但劣势是引入了极为频繁的IPC通信。
针对大IPC通信量的IM业务场景,有必要通过一些手段来优化信道的效率,避免冗余的事件影响整体体验。
这里我们也做了很多尝试,包括主调方法的分流,以及事件监听的动态注册队列等等,详情可以参见我之前的文章:
【QQ频道桌面版】基于Electron的复杂工程项目的性能优化实践
综合上述方案,整体nodejs主进程的架构如图所示

WindowManager作为窗口调度的核心,维护所有业务窗口,而业务窗口都继承自BaseWindow,并从预创建的WindowPool中获取。窗口创建时,由IPCManager提前注册IPC通道,以便业务使用。而每个用作IPC的模块,都可以抽象成一个服务(service)
封装层级既不会太深,概念不会太多,又能够满足现阶段上层业务调用的需求。
四、调试开发环境搭建
基于上述架构,我们的项目目录大致划分如下

在构建开发时,也不同于一般的web项目,需要启动多个进程,并唤起Electron的可执行程序(外壳)
同时,由于QQ和频道内存在大量音视频功能,依赖一些二进制node文件,以及dll、dylib文件,这些是不能被webpack识别的,需要我们手动放置在运行目录里。
为了方便调试开发,我们使用gulp来管理构建任务。构建大致分为三个阶段
- 准备阶段:检查依赖,复制二进制文件
- 编译阶段:分别编译渲染进程,preload脚本,主进程的代码
- 框架阶段:唤起Electron可执行文件并加载编译后的产物运行
其中准备阶段的脚本和业务强相关,需要手动编写脚本完成。
编译阶段则并行启动多个webpack进程执行编译,并监听对应的目录。
框架阶段,可以借助Electron官方提供的Electron-builder,配合配置文件来完成(详细的配置方式可以查阅文档)
注意,需要把主进程编译的目录配置成加载入口。
// 给webpack使用的配置
export const nodeConfig: Configuration = merge(baseConfig, {
entry: {
index: path.resolve(ContainerPath.DESKTOP, './index.ts'),
},
output: {
filename: 'background.js',
path: path.resolve(PACKAGE_ROOT, './dist'),
},
……
}
// 给electron-builder使用的配置
module.exports = {
……
productName: PROJECT_NAME,
copyright: `Copyright (C) 1999-${new Date().getFullYear()} Tencent. All Rights Reserved`,
directories: {
app: 'dist',
// 输出文件夹
output: 'dist_electron',
},
……
}
而在主进程的窗口代码里,需要区分是开发环境还是生产环境,加载不同的对象。生产环境直接加载构建产物(注册私有协议),开发环境则加载渲染进程devserver的localhost地址(http协议)
// 导出给WindowPool使用
export const getMainWindowUrl = () => {
return process.env.NODE_ENV !== 'production' ? `${process.env.WEBPACK_DEV_SERVER_URL}` : 'app://./index.html';
};
可以发现,每次调试构建,流程都是很长的,所以很需要热重载的能力来提升开发效率。
渲染进程热重载比较简单,因为每个窗口的都是一个独立的浏览器,可以依赖标准的devserver的热重载功机制,不过由于preload脚本是单独编译的,所以需要监听window对象的domreload事件,做一些清理和重置工作(通常是指清理IPC通道和动态订阅名单,避免重复注册)
主进程热重载要绕一些,首先webpack配置监听源码目录,再使用nodemon来监听编译输出目录的文件
nodemon --exec electron --inspect ./dist/
不过窗口的状态都保存在主进程,在热重载时会丢失,所以每次重载之后,窗口也会被重置,调试体验稍差一些。
五、安全性
桌面应用面临的安全问题比网页更加复杂,也需要我们额外地关注。QQ和频道项目主要做了以下几点:
1. 关闭窗口的node集成
在创建BrowserWindow时,将nodeIntergration属性设置为false,可以避免浏览器直接使用node api,从而引发风险。所有和系统相关的操作,都应该通过IPC通道来下发给主进程。
2. 增强IPC请求的校验
由于所有的IPC请求都要经过IPCRenderer对象发送到主进程,而IPCRenderer又是经preload上下文暴露给dom上下文的,所以可以在这一层对请求做合法性校验,保证上层只能够调用到我们允许的内容。
同时对于涉及系统操作api(如openShell等等),还应该在执行前校验输入参数的合法性(如文件格式),避免意外的注入风险。
3. 生产环境使用安全的协议
对于本地编译的渲染进程代码,在主进程注册私有协议加载,可以防止嗅探抓包。
对于第三方嵌入的业务(如嵌入QQ的小世界业务等等),使用更安全的https协议加载。
4. 代码加密
由于js是脚本语言,即便经过压缩混淆,也具备一定的可读性。而且涉及到IPC通信的调用,以及对c++模块的调用,相关的事件名和参数无法在编译混淆中蒸发,一旦被黑产逆向解析,也会造成一定安全风险。
所以在我们定制的electron版本中,初步实现了代码的字节码加密功能,将关键代码压缩为字节码文件,js文件仅保留无语义的入口。
详细压缩的方案,可以期待客户端同学的分享。
六、总结
本文以新版QQ和频道为样本,探讨了大型Electron项目的架构设计实践,其中一部分内容虽然是基于我们的项目设计,但也具备通用性,所以在这里梳理沉淀,希望能够对同样探索桌面技术的前端小伙伴有所启发。