mediasoup源码分析-初始化、建立连接及媒体数据的处理流程
原文出处:mediasoup源码分析-初始化、建立连接及媒体数据的处理流程
mediasoup中的Transport有多种类型,以下只分析WebRtcTransport,且只分析音频、视频的传输。
信令文件下载:链接: https://pan.baidu.com/s/1IhSGl3k82nkJZl_QTbdOJw 提取码: jmkr
线程模型
mediasoup使用的是多进程模型,服务器上有多个少CPU核,就启动多少个Worker进程。每个Worker进程采用单线程,运行一个事件循环,所有数据的处理,都是通过事件触发的。
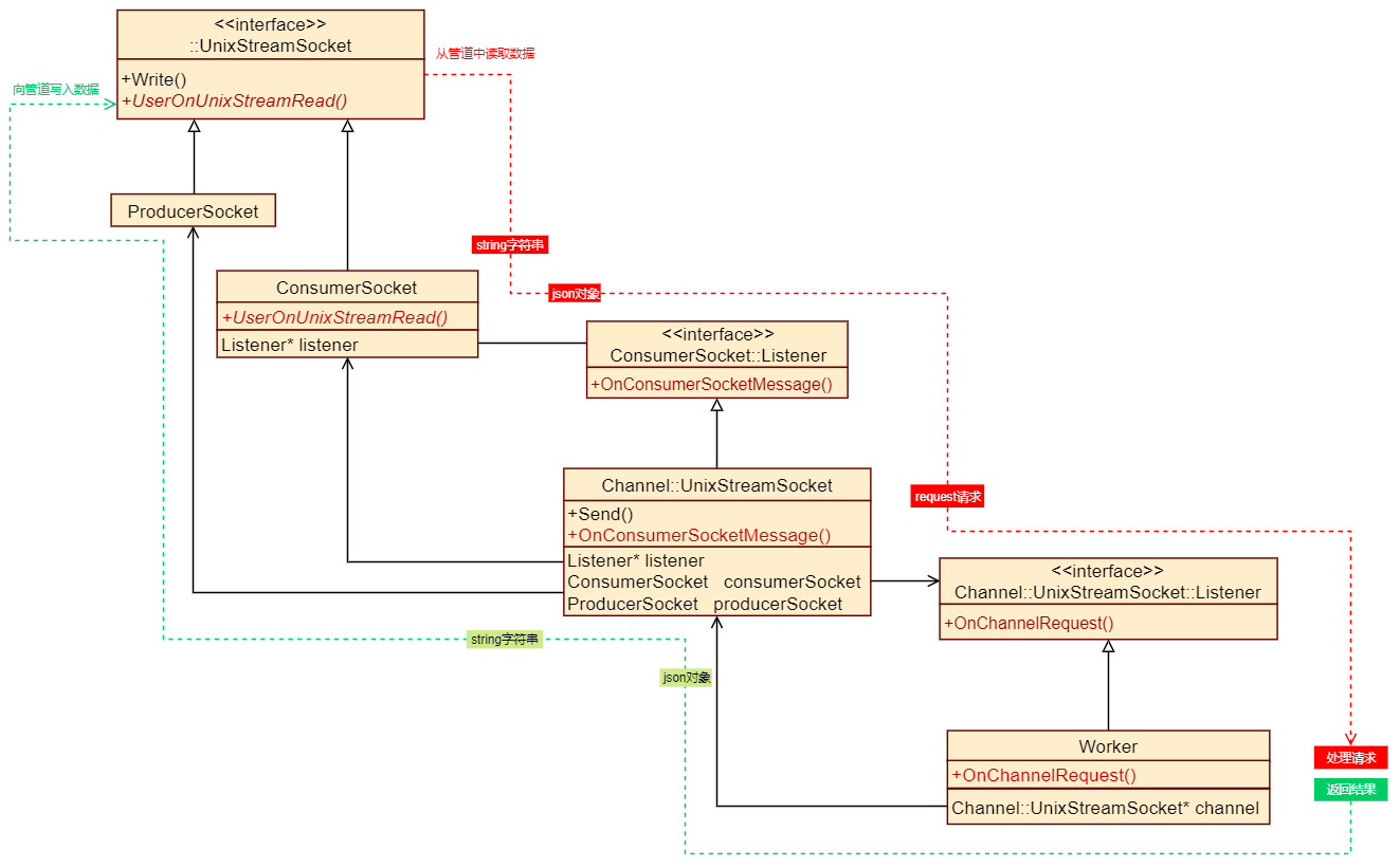
MediaSoup的应用层和媒体处理层分别运行在不同的进程内,它们之间通过管道进行通信。
注意:应用进程和Worker进程之间可以使用普通的管道,也可以使用socketpair,这个部分的代码应该在JS部分。

两个客户端通过mediasoup进行视频通话时,此时的mediasoup内部结构如下图:

Worker与libuv
每个Worker进程内,都会运行libuv,Worker进程对所有数据的处理,都是基于libuv的事件循环,当有数据到达时,会触发libuv中的事件,根据事件预先注册的回调函数,对数据进行相应的处理,最后再通过libuv将数据结果发送出去。

使用libuv收发网络数据
mediasoup可以使用UDP收发数据,也可以使用TCP。对于音视频数据,更多的采用的是UDP。
下面分析mediasoup是如何对libuv的UDP功能进行封装的。

RTC::UdpSocket对象是对libuv的封装,需要通过libuv发送数据时,通过调用其父类::UdpSocket::Send()函数,将要发送的数据交由libuv发送。
WebRtcTransport是RTC::UdpSocket::Listener的订阅者,WebRtcTransport类内覆写了OnUdpSocketPacketReceived()虚函数,当libuv收到数据时,会通过这个虚函数将收到的数据送至WebRtcTransport。
接收数据流程如下:

注意:mediasoup中有两个同名的类UdpSocket,但一个位于全局匿名空间::中,另一个位于RTC命名空间中,所以::UdpSocket和RTC::UdpSocket是两个不同的类。
发送数据流程如下:

使用libuv收发应用层信令
Worker进程是应用层进程的子进程,它们通过管道进行通信。在传递信令时,使用了json进行序列化和反序列。

Channel::UnixStreamSocket类是libuv对管道的封装,可以通过Channel::UnixStreamSocket::Send()函数向管道中写入数据,调用Send()函数时,写入的数据是Json对象。
Worker作为Channel::UnixStreamSocket的订阅者,通过覆写OnChannelRequest()虚函数。libuv从管道收到数据后,会将数据解析生成Request对象,然后通过这个虚函数发送给Worker类。
接收数据流程如下:

管道中的数据是流式的,需要处理粘包。处理粘包后的数据是字符串,需要解析为json对象。最后还需要将Channel::UnixStreamSocket和json对象封装为Requst对象,通过Request对象可以方便的发送处理后的结果。
应用层进程发送过来的request,Worker进程处理后,需要对应的回复一个response。这个response可以携带有效的数据,也可以仅仅回复"accepted"表示request处理成功。为了将request和response一一对应,它们内部都会有一个id字段,用于它们之间的一一对应。
发送数据流程如下:

应用层发送的request最后被封装在Requst对象中,其中包含着"id",因为Request对象中包含着Channel::UnixStreamSocket对象,所以可以直接调用Request::Accept()将处理后的结果告诉应用层进程。
Worker进程也可以主动给应用层进程发送消息,通过Notifier::Emit()即可以给应用进程发送消息,Notifier类中有Channel::UnixStreamSocket,所以直接调用Channel::UnixStreamSocket::Send()就可以发送消息。Notifier类内部的数据成员和函数成员都是静态的,所以在任意位置可以直接通过Channel::Notifier::Emit()函数发送消息。
mediasoup初始化过程
在运行mediasoup demo的时候,我将JS进程与Worker进程之间的信令保存了下来,现在根据JS进程与Worker进程之间的信令,分析一下mediasoup与客户端建立连接的流程。
完整的request和response,在这里下载:
在demo中,音视频是相互的,为了方便分析,现在假设只有一端在发送音视频,另一端只接收音视频。
简化后的结构如下图:

创建Router
在以下的分析中,我会给出我运行mediasoup demo时的信令。
注意:以下给出的信令,都是有删减的,完整的信令可以在上面给出的链接中下载。
request
method:worker.createRouter ,id:1 #id:信令的编号是1
data : {}
internal : {
"routerId": "ab8baa18-e002-44d7-a6e2-dc298587dd8b" #指定Router的id
}
response
{
"accepted": true,
"id": 1 #指明是对哪条信令的回复
}
从上面的分析,我们可以知道应用层发送过来的信令,经过libuv的处理,会被送至Worker::OnChannelRequest()函数。其实应用层发送的所有信令,都会被送至这里。如果这个函数无法处理发送过来的信令,则会将信令转发给Router,若Router也无法识别信令,则将信令继续往下转发。
void Worker::OnChannelRequest(Channel::UnixStreamSocket* /*channel*/, Channel::Request* request)
{
...
switch (request->methodId){
...
/*创建一个router*/
case Channel::Request::MethodId::WORKER_CREATE_ROUTER:{
std::string routerId;
// This may throw. 获取router的id
SetNewRouterIdFromRequest(request, routerId);
/*创建Router*/
auto* router = new RTC::Router(routerId);
/*将新创建的router保存下来*/
this->mapRouters[routerId] = router;
/*发送消息告诉nodejs,request已经成功处理。*/
request->Accept();
break;
}
...
}
}
method:worker.createRouter会指明信令是做什么的,id是这条指令的编号,在回复这条指令时,也需要指明id,这样应用层才知道这是哪条信令的应答。
这里的Router相当于Room,也就是一个房间。Worker进程首先收到的信令是,创建一个房间,同时指定了Router的id是ab8baa18-e002-44d7-a6e2-dc298587dd8b,用于唯一的标识这个房间。
一个Worker中可以有多个Router,Worker内部使用map保存router id和Router实例对象之间的映射关系。
Router::Router(const std::string& id)
: id(id) /*保存Router的id*/
{
MS_TRACE();
}
创建Router时,仅仅是保存了自己对应的id。
创建AudioLevelObserver
request
method:router.createAudioLevelObserver ,id:2
data : {
"interval": 800, #用于检查音频音量的时间间隔(单位:毫秒)
"maxEntries": 1, #音量事件中最大的条目数
"threshold": -80 #音量事件中条目的最小平均音量(从-127 到 0,单位:dBvo)
}
internal : {
"routerId": "ab8baa18-e002-44d7-a6e2-dc298587dd8b",
"rtpObserverId": "079b1620-3865-4c0b-8c0a-e6acba5af7c2"
}
response
{
"accepted": true,
"id": 2
}
void Worker::OnChannelRequest(Channel::UnixStreamSocket* /*channel*/, Channel::Request* request)
{
...
switch (request->methodId){
...
default:
{
//通过请求中的routerId解析出Router id
RTC::Router* router = GetRouterFromRequest(request);
/*将消息传递至相应的Router*/
router->HandleRequest(request);
break;
}
}
...
}
当Worker无法识别给定的指令时,它会解析处指令的router id,并将这条指令送至对应的Router。
void Router::HandleRequest(Channel::Request* request)
{
...
switch (request->methodId){
...
case Channel::Request::MethodId::ROUTER_CREATE_AUDIO_LEVEL_OBSERVER:
{
std::string rtpObserverId;
//获取rtpObserver的id
SetNewRtpObserverIdFromRequest(request, rtpObserverId);
/*创建AudioLevelObserver对象*/
auto* audioLevelObserver = new RTC::AudioLevelObserver(rtpObserverId, request->data);
/*建立AudioLevelObserver id到AudioLevelObserver的映射*/
this->mapRtpObservers[rtpObserverId] = audioLevelObserver;
/*回复处理成功*/
request->Accept();
break;
}

在Router中创建AudioLevelObserver,同时保存AudioLevelObserverid到AudioLevelObserver对象的映射。

AudioLevelObserver::AudioLevelObserver(const std::string& id, json& data)
: RTC::RtpObserver(id)
{
/* 解析应用层传入的参数
* interval : 定时器的定时周期
* maxEntries : 监控的audio producer的最大条目数
* threshold : 静音的阈值,音量小于此值则为静音。
*/
...
/*创建定时器,用于定期向应用层汇报统计的音量信息。*/
this->periodicTimer = new Timer(this);
this->periodicTimer->Start(this->interval, this->interval);
}
AudioLevelObserver用于检查 producer 收到音频的音量,并定期向应用层汇报producer的音量。
void AudioLevelObserver::ReceiveRtpPacket(RTC::Producer* producer, RTC::RtpPacket* packet)
{
...
/*从rtp包中读取volume*/
if (!packet->ReadSsrcAudioLevel(volume, voice))
return;
/*获取该prodcuer的dBovs*/
auto& dBovs = this->mapProducerDBovs.at(producer);
/*统计所有的音量,并记录统计的次数。*/
dBovs.totalSum += volume;
dBovs.count++;
}
当audio producer收到RTP数据包时,会将数据包通过这个函数送至AudioLevelObserver。它会从RTP包中取出音量,记录音量值并增加计数。
void AudioLevelObserver::Update()
{
...
/*计算每个producer在这个时间段的平均音量*/
for (auto& kv : this->mapProducerDBovs){
...
}
// DBovs全部重置为0,以便下次重新统计。
ResetMapProducerDBovs();
/*有高于阈值的producer,说明没有静音。*/
if (!mapDBovsProducer.empty()){
...
/*通知应用层,对应producer的音量是多少。*/
Channel::Notifier::Emit(this->id, "volumes", data);
}
else if (!this->silence)
{
...
/*通知应用层,所有的producer都处于静音状态。*/
Channel::Notifier::Emit(this->id, "silence");
}
}
定时器会定期的执行这个函数,在这个函数中,会将这段时间内的统计信息,生成统计结果,然后上报应用层。
创建接收端WebRtcTransport
request
method:router.createWebRtcTransport ,id:5
data : {
"enableTcp": false, #不使用TCP
"enableUdp": true, #使用UDP
#仅当consumer连接的接收端支持REMB或TCC时,才使用。
"initialAvailableOutgoingBitrate": 1000000, #可用的输出码率
"listenIps": [
{
"ip": "192.168.10.12" #WebRtcTransport监听的ip地址
}
],
"preferTcp": false, #穿墙时是否优先使用TCP
"preferUdp": false #穿墙时是否优先使用UDP
}
internal : {
#WebRtcTransport对应router的id
"routerId": "ab8baa18-e002-44d7-a6e2-dc298587dd8b",
#WebRtcTransport的id
"transportId": "253c0380-359c-4102-9dce-c6db3a625944"
}
response
{
"accepted": true,
"data": {
"consumerIds": [],
"direct": false,
"dtlsParameters": { #dtls相关的信息
"fingerprints": [ #服务器证书的哈希值
...
{
"algorithm": "sha-256", #使用的哈希算法
"value": "42:F5:D7:5D:F0:96:68:66:B4:F7:B9:0F:13:DA:7F:CE:26:48:94:0E:55:03:C2:B7:FA:1D:0D:ED:EB:10:7D:29" #证书的哈希值
},
...
],
"role": "auto" #DTLS中的角色
},
"dtlsState": "new", #DTLS的状态
"iceCandidates": [ #WebRtcTransport生成的candidate
{
"foundation": "udpcandidate",
"ip": "192.168.10.12",
"port": 43439,
"priority": 1076302079,
"protocol": "udp",
"type": "host"
}
],
"iceParameters": { #Ice Server的相关参数
"iceLite": true, #是否使用lite ice,与之对应的是Full ice。
#以下两个参数用于ICE阶段,验证身份。
"password": "apfkmkqlij8brze8zqohrd7e3kl0wwj9", #ice-pwd
"usernameFragment": "1ga7pj9kdinmeqxb" #ice-ufrag
},
"iceRole": "controlled", #ice的角色
"iceState": "new", #ice的状态
"id": "253c0380-359c-4102-9dce-c6db3a625944", #WebRtcTransport的id
"mapRtxSsrcConsumerId": {},
"mapSsrcConsumerId": {},
"producerIds": [],
"recvRtpHeaderExtensions": {},
"rtpListener": {
"midTable": {},
"ridTable": {},
"ssrcTable": {}
},
},
"id": 5
}
void Router::HandleRequest(Channel::Request* request)
{
...
case Channel::Request::MethodId::ROUTER_CREATE_WEBRTC_TRANSPORT:
{
std::string transportId;
/*获取transportId*/
SetNewTransportIdFromRequest(request, transportId);
/*创建WebRtcTransport*/
auto* webRtcTransport = new RTC::WebRtcTransport(transportId, this, request->data);
/*保存id到WebRtcTransport对象的映射*/
this->mapTransports[transportId] = webRtcTransport;
/*获取webRtcTransport的状态信息,将其发送给上层的Node.js应用程序。*/
json data = json::object();
webRtcTransport->FillJson(data);
/*将生成的WebRtcTransport的相关信息,上报给应用进程。*/
request->Accept(data);
break;
}
...
应用层发出创建WebRtcTransport的信令,最终这个信令在Router中被处理。Router会创建WebRtcTransport对象,同时保存id到WebRtcTransport对象的映射。生成WebRtcTransport对象后,Router会将其状态信息生成Response信令汇报给应用进程。


创建Transport
Transport::Transport(const std::string& id, Listener* listener, json& data)
{
...
/*Sctp相关的设置*/
...
/*创建rtcp计时器*/
this->rtcpTimer = new Timer(this);
}
Transport是WebRtcTransport的父类,所以在创建WebRtcTransport的时候,需要先创建Transport。
在Transport的构造器中,大部分都是对Sctp的设置。Sctp主要用于传输文本数据,所以这里暂不分析。除了Sctp的设置,最重要的是创建了一定定时器,这个定时器用于定期发送Rtcp报文。
设置Transport定时器,定时发送RTCP报文。
inline void Transport::OnTimer(Timer* timer)
{
if (timer == this->rtcpTimer){
auto interval = static_cast<uint64_t>(RTC::RTCP::MaxVideoIntervalMs);
uint64_t nowMs = DepLibUV::GetTimeMs();
/*发送SR和RR报文*/
SendRtcp(nowMs);
/*计算下一次的RTCP发送间隔*/
if (!this->mapConsumers.empty()){
...
}
interval *= static_cast<float>(Utils::Crypto::GetRandomUInt(5, 15)) / 10;
/*设置下次的定时时间*/
this->rtcpTimer->Start(interval);
}
}
这是定时器触发时执行的虚函数,定时器触发后,先是发送RTCP报文,报文发送后,再计算下次的发送间隔时间,重新设置定时器。
void Transport::SendRtcp(uint64_t nowMs)
{
std::unique_ptr<RTC::RTCP::CompoundPacket> packet{ nullptr };
/*遍历所有的Consumer,向Consumer发送SR报文。*/
for (auto& kv : this->mapConsumers){
auto* consumer = kv.second;
for (auto* rtpStream : consumer->GetRtpStreams()){
packet.reset(new RTC::RTCP::CompoundPacket());
/*生成consumer的SR报文*/
consumer->GetRtcp(packet.get(), rtpStream, nowMs);
if (packet->HasSenderReport()){
packet->Serialize(RTC::RTCP::Buffer);
/*发送SR报文*/
SendRtcpCompoundPacket(packet.get());
}
}
}
...
/*遍历所有的Producer,向Producer发送SR报文。*/
for (auto& kv : this->mapProducers){
auto* producer = kv.second;
/*生成Producer的RR报文*/
producer->GetRtcp(packet.get(), nowMs);
if (packet->GetSize() + sizeof(RTCP::ReceiverReport::Header) > RTC::MtuSize)
{
packet->Serialize(RTC::RTCP::Buffer);
/*发送RR报文*/
SendRtcpCompoundPacket(packet.get());
packet.reset(new RTC::RTCP::CompoundPacket());
}
}
...
}
Consumer连接的是接收客户端,所以mediasoup需要定期向其发送SR报文。Producer连接的是发送客户端,所以mediasoup需要定期向其发送RR报文。
void WebRtcTransport::SendRtcpCompoundPacket(RTC::RTCP::CompoundPacket* packet)
{
/*如果处于未连接状态,则直接返回。*/
if (!IsConnected())
return;
const uint8_t* data = packet->GetData();
size_t len = packet->GetSize();
/*如果SRTCP未开启,则向日志打印警告信息。*/
if (!this->srtpSendSession){
...
}
/*对RTCP报文进行加密*/
if (!this->srtpSendSession->EncryptRtcp(&data, &len))
return;
/*通过ice server发送数据*/
this->iceServer->GetSelectedTuple()->Send(data, len);
/*Transport统计发送数据相关信息*/
RTC::Transport::DataSent(len);
}
SendRtcpCompoundPacket是虚函数,所以在Transport中调用的实际是WebRtcTransport中覆写的虚函数。
WebRtcTransport会将接收到的RTCP报文,使用libsrtp库进行加密,然后通过IceServer将RTCP报文发送至相应的客户端。

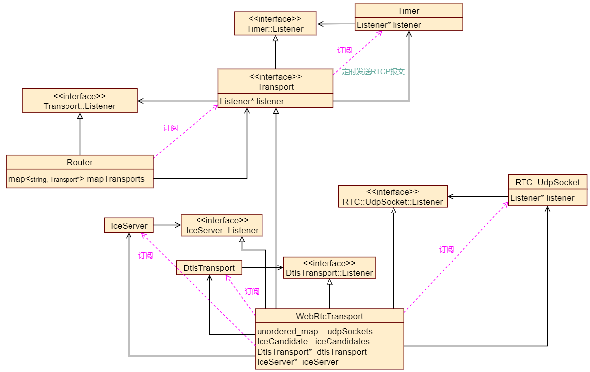
WebRtcTransport构造器
WebRtcTransport::WebRtcTransport(const std::string& id, RTC::Transport::Listener* listener, json& data)
{
...
/*先解析应用进程传入信令中的参数*/
/*传输默认使用的是udp*/
bool enableUdp{ true };
...
/*在穿墙的时候,udp的优先级高。*/
bool preferUdp{ false };
...
/*在穿墙的时候,tcp的优先级高。*/
bool preferTcp{ false };
...
/*WebRtcTransport可以使用的监听ip地址*/
std::vector<ListenIp> listenIps(jsonListenIpsIt->size());
...
/*为每个可以监听的ip地址,生成candidate。*/
for (auto& listenIp : listenIps)
{
if (enableUdp){
/*设置udp的优先级*/
uint16_t iceLocalPreference = IceCandidateDefaultLocalPriority - iceLocalPreferenceDecrement;
if (preferUdp) /*如果优先考虑udp,则udp的candidate优先级高一点。*/
iceLocalPreference += 1000;
/*计算candidate的优先级*/
uint32_t icePriority = generateIceCandidatePriority(iceLocalPreference);
/*生成UdpSocket对象,建立监听socket。*/
auto* udpSocket = new RTC::UdpSocket(this, listenIp.ip);
/*建立UdpSocket到announce ip的映射*/
this->udpSockets[udpSocket] = listenIp.announcedIp;
/*生成candidate,并保存。*/
if (listenIp.announcedIp.empty())
this->iceCandidates.emplace_back(udpSocket, icePriority);
else
this->iceCandidates.emplace_back(udpSocket, icePriority, listenIp.announcedIp);
}
/*按照ip给出的顺序,优先级依次递减。*/
iceLocalPreferenceDecrement += 100;
}
/*创建IceServer 通过GetRandomString生成ice-ufrag和ice-pwd*/
this->iceServer = new RTC::IceServer(this, Utils::Crypto::GetRandomString(16), Utils::Crypto::GetRandomString(32));
/*创建DtlsTransport*/
this->dtlsTransport = new RTC::DtlsTransport(this);
}
在WebRtcTransport的构造器中,先解析应用层信令中的参数,根据应用层设置的监听ip地址,创建对应的socket,同时生成对应的candidate,以用于之后的ICE。
最后创建了用于之后ICE的IceServer对象,和DtlsTransport对象。在创建IceServer对象时,使用GetRandomString生成ice-ufrag和ice-pwd。这个两个参数主要用于在ICE时进行身份验证。
此时WebRtcTransport已经创建了对应的socket,并且处于监听状态了(LISTEN状态),ip为应用层指定的ip,而port是指定范围内的随机值端口。这个port的范围可以在应用层配置。
IceServer的创建
IceServer::IceServer(Listener* listener, const std::string& usernameFragment, const std::string& password)
: listener(listener), usernameFragment(usernameFragment), password(password)
{
MS_TRACE();
}
IceServer主要用于ICE,建立与客户端的连接。在一般的WebRTC中,端与端的建立是通过Full ICE建立连接的。而mediasoup使用的是lite ICE,所以在ICE中,mediasoup角色为controlled,而客户端角色为controlling。
ICE的模式:
Full ice:双方都要进行连通性检查,完整的走一遍流程。
Lite ice:在FULL ice和lite ICE互通时,只需需要FULL ice一方进行连通性检查,Lite一方只需要回应reponse消息。这种模式对于部署在公网到的设备比较常用。
Lite ice只接收binding request请求并回复,不会主动发送binding reque请求给对方。
Full ice既可以接收bindingrequest,也可以发送binding request。
在创建IceServer时,需要生成ice-ufrag和ice-pwd,这两个参数将被应用层进程通过信令传给客户端,客户端在与mediasoup的ICE过程中,用于客户端的身份是否合法。
DTLSTransport的创建
DtlsTransport::DtlsTransport(Listener* listener)
: listener(listener)
{
/*基于ctx产生一个新的SSL*/
this->ssl = SSL_new(DtlsTransport::sslCtx);
/*在ssl中设置用户的私有数据,即this指针。*/
SSL_set_ex_data(this->ssl, 0, static_cast<void*>(this));
/*给read生成一个BIO mem*/
this->sslBioFromNetwork = BIO_new(BIO_s_mem());
/*给write生成一个BIO mem*/
this->sslBioToNetwork = BIO_new(BIO_s_mem());
/*将生成的read和write的Bio mem关联到ssl上*/
SSL_set_bio(this->ssl, this->sslBioFromNetwork, this->sslBioToNetwork);
/*每次发包大小小于MTU,这样IP就不用分片了。*/
SSL_set_mtu(this->ssl, DtlsMtu);
DTLS_set_link_mtu(this->ssl, DtlsMtu);
/*设置超时处理回调函数*/
DTLS_set_timer_cb(this->ssl, onSslDtlsTimer);
/*设置定时器*/
this->timer = new Timer(this);
return;
}
在socket层与客户端建立连接后,DTLSTransport可以用于获取libsrtp使用的密钥套件信息。在数据传输过程中,Sctp data的加密和解密都由DTLSTransport负责。
int main(int argc, char* argv[])
{
...
RTC::DtlsTransport::ClassInit();
...
}
在Woker进程的main函数中,这个函数会调用DtlsTransport::ClassInit()用于初始化dtls相关的信息。
void DtlsTransport::ClassInit()
{
/*如果没有提供证书和私钥,则自己生成私钥和证书。*/
if (Settings::configuration.dtlsCertificateFile.empty() || Settings::configuration.dtlsPrivateKeyFile.empty()){
GenerateCertificateAndPrivateKey(); /*自己生成证书和私钥*/
}else{
ReadCertificateAndPrivateKeyFromFiles(); /*根据位置信息,读取证书和私钥*/
}
/*创建全局的SSL_CTX*/
CreateSslCtx();
/*生成certificate的fingerprint*/
GenerateFingerprints();
}
如果在mediasoup的配置文件中,没有配置了证书和私钥,则会通过算法给mediasoup生成证书和私钥。
有了证书后,需要给证书使用多种哈希算法生成指纹,生成的这些指纹会通过信令传送给客户端。在客户端和服务端Dtls握手过程中,用于客户端验证服务端的证书是否合法。信令是使用ssl进行加密的,所以传送服务端证书指纹是安全的,客户端有了服务端证书的指纹,就可以验证服务端证书是否有效了。
生成WebRtcTransport后,向应用汇报信息。
WebRtcTransport创建完毕后,需要将相关的信息汇报给应用层。
在Router中,先是通过WebRtcTransport::FillJson()生成相应的信息,之后通过管道发送给应用进程。
void WebRtcTransport::FillJson(json& jsonObject) const
{
...
/*设置ice的角色为 controlled*/
jsonObject["iceRole"] = "controlled";
/*设置本端的ice-ufrag和ice-pwd*/
(*jsonIceParametersIt)["usernameFragment"] = this->iceServer->GetUsernameFragment();
(*jsonIceParametersIt)["password"] = this->iceServer->GetPassword();
/*ice的模式为lite*/
(*jsonIceParametersIt)["iceLite"] = true;
/*填写candidate的信息,若设置了多个监听ip,则有多个candidate。*/
for (size_t i{ 0 }; i < this->iceCandidates.size(); ++i){
jsonIceCandidatesIt->emplace_back(json::value_t::object);
...
iceCandidate.FillJson(jsonEntry); /*获取candidate信息*/
}
/*获取ice的状态*/
switch (this->iceServer->GetState()){
case RTC::IceServer::IceState::NEW:
jsonObject["iceState"] = "new";
...
}
/*计算服务端证书的哈希值,因为使用不同的算法,所以fingerprint是一组。*/
(*jsonDtlsParametersIt)["fingerprints"] = json::array();
/*获取本地证书的fingerprint*/
auto& fingerprints = this->dtlsTransport->GetLocalFingerprints();
/*将相应的哈希算法和对应的哈希值,填入到json中。*/
for (size_t i{ 0 }; i < fingerprints.size(); ++i){
...
jsonEntry["algorithm"] =
RTC::DtlsTransport::GetFingerprintAlgorithmString(fingerprint.algorithm);
jsonEntry["value"] = fingerprint.value;
}
/*添加dtls的角色*/
switch (this->dtlsRole){
case RTC::DtlsTransport::Role::AUTO:
(*jsonDtlsParametersIt)["role"] = "auto";
break;
...
}
/*添加dtls的状态*/
switch (this->dtlsTransport->GetState()){
case RTC::DtlsTransport::DtlsState::NEW:
jsonObject["dtlsState"] = "new";
break;
...
}
}
以上生成的信息会发送给应用层进程,应用进程将上述信息整理后生成SDP,通过信令将服务端的SDP发送给客户端。
IceState:
new:尚未收到 ICE 绑定请求
connected:收到有效的 ICE 绑定请求,当没有 USE-CANDIDATE 属性,允许发出媒体。
completed:收到具有 USE_CANDIDATE 属性的 ICE 绑定请求,现在允许双向收发媒体。
disconnected:ICE 是“connected”或“completed”,但突然失败。
closed:transport 处于关闭状态时的 ICE 状态
DtlsRole:
auto:DTLS 角色是根据已解析的 ICE 角色确定的(“controlled”角色充当 DTLS 客户端,“controlling”角色充当 DTLS 服务器),由于 mediasoup 是 ICE lite 的实现,因为它始终表现为 ICE “controlled”。
client:DTLS 客户端
server:DTLS 服务端
DtlsState:
new:DTLS 程序尚未启动
connecting:DTLS 正在连接中
connected:DTLS 已成功连接(SRTP 密钥已被提取)
failed:DTLS 连接失败
closed:当 transport 已关闭时,DTLS 的状态。
小结

设置发送端的最大接收码率
request
method:transport.setMaxIncomingBitrate ,id:7
data : {
"bitrate": 1500000
}
internal : {
"routerId": "ab8baa18-e002-44d7-a6e2-dc298587dd8b",
"transportId": "253c0380-359c-4102-9dce-c6db3a625944"
}
response
{
"accepted": true,
"id": 7
}
void Transport::HandleRequest(Channel::Request* request)
{
...
case Channel::Request::MethodId::TRANSPORT_SET_MAX_INCOMING_BITRATE:
{
/*从request中获取最大接收码率*/
auto jsonBitrateIt = request->data.find("bitrate");
if (jsonBitrateIt == request->data.end() || !Utils::Json::IsPositiveInteger(*jsonBitrateIt))
{
MS_THROW_TYPE_ERROR("missing bitrate");
}
/*设置最大接收码率*/
this->maxIncomingBitrate = jsonBitrateIt->get<uint32_t>();
MS_DEBUG_TAG(bwe, "maximum incoming bitrate set to %" PRIu32, this->maxIncomingBitrate);
request->Accept();
/*如果使用tcc,则给tccServer设置最大接收码率。*/
if (this->tccServer)
this->tccServer->SetMaxIncomingBitrate(this->maxIncomingBitrate);
break;
}
...
}

mediasoup从WebRTC中移植了remb和TCC相关的处理代码,所以如果客户端支持TCC则设置最大的接收码率。
与发送端建立连接
request
method:transport.connect ,id:13
data : {
"dtlsParameters": {
"fingerprints": [ #客户端证书的指纹 用于服务端验证客户端证书的有效性
{
"algorithm": "sha-256", #使用的哈希算法
"value": "AE:20:E5:FD:92:15:DD:0A:9B:D0:D4:9F:3B:5A:18:73:C2:B6:C5:2E:AD:77:51:1E:8E:36:A3:8A:87:87:99:DD" #客户端证书的哈希值
}
],
"role": "server" #客户端在DTLS中的角色
}
}
internal : {
"routerId": "ab8baa18-e002-44d7-a6e2-dc298587dd8b",
"transportId": "253c0380-359c-4102-9dce-c6db3a625944"
}
response
{
"accepted": true,
"data": {
"dtlsLocalRole": "client" #服务端在DTLS中的角色
},
"id": 13
}
void WebRtcTransport::HandleRequest(Channel::Request* request)
{
...
case Channel::Request::MethodId::TRANSPORT_CONNECT:
{
/*确保这个过程进处理一次*/
if (this->connectCalled)
MS_THROW_ERROR("connect() already called");
...
/*获取客户端证书的fingerprint*/
auto jsonFingerprintsIt = jsonDtlsParametersIt->find("fingerprints");
...
/* 获取客户端DTLS的角色*/
auto jsonRoleIt = jsonDtlsParametersIt->find("role");
/*设置mediasoup服务端DTLS的角色*/
switch (dtlsRemoteRole)
{
/*客户端角色为server,则mediasoup服务端的角色为client。*/
case RTC::DtlsTransport::Role::SERVER:{
this->dtlsRole = RTC::DtlsTransport::Role::CLIENT;
break;
}
}
/*标识已被处理过,防止多次处理。*/
this->connectCalled = true;
/*将客户端的fingerprint传递至DTLS*/
if (this->dtlsTransport->SetRemoteFingerprint(dtlsRemoteFingerprint)){
/*如果可以,则运行DTLSTransport。*/
MayRunDtlsTransport();
}
/*向nodejs报告DTLS的角色*/
json data = json::object();
switch (this->dtlsRole){
case RTC::DtlsTransport::Role::CLIENT:
data["dtlsLocalRole"] = "client";
break;
...
}
request->Accept(data);
break;
}
...
}

在发送端创建音频producer
request
method:transport.produce ,id:14
data : {
"kind": "audio", #用于接收音频的producer
"paused": false, #是否以暂停模式启动
"rtpMapping": { #producer中的rtp流到consumer之间的映射信息
"codecs": [ #payload的映射
{
"mappedPayloadType": 100, #producer rtp流中payload type
"payloadType": 111 #映射后的payload type
}
],
"encodings": [ #ssrc的映射
{
"mappedSsrc": 323744560, #映射后的ssrc
"ssrc": 3536928023 #producer rtp流的ssrc
#consumer可以根据mappedSsrc识别rtp流
}
]
},
"rtpParameters": {
"codecs": [ #producer接收到rtp的编码信息
{
"channels": 2, #双声道
"clockRate": 48000, #采样率为48KHz
"mimeType": "audio/opus", #使用opus编码器
"parameters": {
"minptime": 10,
"sprop-stereo": 1,
"usedtx": 1,
"useinbandfec": 1
},
"payloadType": 111, #发送端发送的RTP流中payload type为111
"rtcpFeedback": [
{
"parameter": "",
"type": "transport-cc" #使用google的TCC拥塞控制算法
}
]
}
],
"encodings": [
{
"dtx": false, #是否使用不连续传输
"ssrc": 3536928023 #发送端发送的RTP流的ssrc
}
],
"headerExtensions": [
{
"encrypt": false, #是否加密RTP扩展头
"id": 9,
"parameters": {},
"uri": "urn:ietf:params:rtp-hdrext:sdes:mid"#扩展头中的内容
},
...
],
"mid": "0", #用于标识媒体流id
"rtcp": {
"cname": "tAPOZzhquxMA1QjR", #RTP流的cname
"reducedSize": true
}
}
}
internal : {
"producerId": "52fd0ef8-1cf8-4580-aa08-9ae33414a714", #producer id
"routerId": "ab8baa18-e002-44d7-a6e2-dc298587dd8b",
"transportId": "253c0380-359c-4102-9dce-c6db3a625944"
}
response
{
"accepted": true,
"data": {
"type": "simple" #对应Consumer的类型,音频使用SimpleConsumer。
},
"id": 14
}
void Transport::HandleRequest(Channel::Request* request)
{
...
case Channel::Request::MethodId::TRANSPORT_PRODUCE:
{
std::string producerId;
/*获取producer的id*/
SetNewProducerIdFromRequest(request, producerId);
/*创建producer*/
auto* producer = new RTC::Producer(producerId, this, request->data);
/*通知rtpListener有新的producer产生,添加ssrc、mid、rid到producer的映射。*/
this->rtpListener.AddProducer(producer);
/*通知router有新的producer产生*/
this->listener->OnTransportNewProducer(this, producer);
/*id到producer的映射*/
this->mapProducers[producerId] = producer;
/*通知应用层,producer对应的Consumer的类型。*/
json data = json::object();
data["type"] = RTC::RtpParameters::GetTypeString(producer->GetType());
request->Accept(data);
}
...
}
创建Producer对象后,通过OnTransportNewProducer()函数告诉Router有Producer创建。

inline void Router::OnTransportNewProducer(RTC::Transport* /*transport*/, RTC::Producer* producer)
{
/*判断这个producer是否已经存在*/
if (this->mapProducers.find(producer->id) != this->mapProducers.end()){
...
}
/*producer id到producer的映射*/
this->mapProducers[producer->id] = producer;
/*producer到consumer的映射,占位。现在还没有映射*/
this->mapProducerConsumers[producer];
/*producer到rtpObserver的映射,占位。现在还没有映射*/
this->mapProducerRtpObservers[producer];
}
当transport创建新的producer时,会通知router。
建立producer到AudioLevelObserver映射
request
method:rtpObserver.addProducer ,id:15
data : {}
internal : {
"producerId": "52fd0ef8-1cf8-4580-aa08-9ae33414a714",
"routerId": "ab8baa18-e002-44d7-a6e2-dc298587dd8b",
"rtpObserverId": "079b1620-3865-4c0b-8c0a-e6acba5af7c2"
}
response
{
"accepted": true,
"id": 15
}
void Router::HandleRequest(Channel::Request* request)
{
...
case Channel::Request::MethodId::RTP_OBSERVER_ADD_PRODUCER:
{
/*根据id分别获取rtpObserver和producer*/
RTC::RtpObserver* rtpObserver = GetRtpObserverFromRequest(request);
RTC::Producer* producer = GetProducerFromRequest(request);
/*将producer添加到rtpObserver中*/
rtpObserver->AddProducer(producer);
/*建立producer到RtpObserver对象的映射*/
this->mapProducerRtpObservers[producer].insert(rtpObserver);
request->Accept();
break;
}
...
}
当producer收到rtp packet时,将rtp packet发送至rtpObserver。

创建发送端的视频producer
request
method:transport.produce ,id:19
data : {
"kind": "video", #用于接收视频的producer
"paused": false, #是否以暂停模式启动
"rtpMapping": { #producer中的rtp流到consumer之间的映射
"codecs": #payload type的映射
{
"mappedPayloadType": 101, #映射后的payload type
"payloadType": 96 #producer rtp流中的payload type
},
{
"mappedPayloadType": 102,
"payloadType": 97
}
],
"encodings": [ #ssrc的映射
{
"mappedSsrc": 214799301, #映射后的ssrc
"scalabilityMode": "S1T3",
"ssrc": 448203859 #producer rtp流的ssrc
},
{
"mappedSsrc": 214799302,
"scalabilityMode": "S1T3",
"ssrc": 448203860
},
{
"mappedSsrc": 214799303,
"scalabilityMode": "S1T3",
"ssrc": 448203861
}
]
},
"rtpParameters": {
"codecs": [ #producer接收到rtp的编码信息
{ #主rtp流的信息
"clockRate": 90000, #视频采样率90000,一般都为这个值。
"mimeType": "video/VP8", #使用vp8编码器
"parameters": {},
"payloadType": 96, #rtp流中的payload type为96
"rtcpFeedback": [
{
"parameter": "",
"type": "goog-remb" #使用google的remb拥塞控制算法
},
...
]
},
{ #重传流的信息
"clockRate": 90000, #重传流的采样率
"mimeType": "video/rtx", #标识这是重传流
"parameters": {
"apt": 96 #表明是上面流的重传流
},
"payloadType": 97, #重传流的payload type
"rtcpFeedback": []
}
],
"encodings": [ #每条rtp流的rtp信息 simulcast中有三条rtp流
{
"active": true,
"dtx": false,
"maxBitrate": 500000, #最大码率
"rtx": {
"ssrc": 3051205391 #对应重传流的ssrc
},
"scalabilityMode": "S1T3", #RTP流中空间和时间层的数量
"scaleResolutionDownBy": 4,
"ssrc": 448203859 #rtp流的ssrc 由webrtc客户端决定
},
{
...
},
{
...
}
],
"headerExtensions": [ #rtp头部扩展中的信息
{
"encrypt": false,
"id": 9,
"parameters": {},
"uri": "urn:ietf:params:rtp-hdrext:sdes:mid"
},
...
],
"mid": "2",
"rtcp": {
"cname": "tAPOZzhquxMA1QjR",
"reducedSize": true
}
}
}
internal : {
"producerId": "fca32301-23e9-4d48-bd4a-01af50695541",
"routerId": "ab8baa18-e002-44d7-a6e2-dc298587dd8b",
"transportId": "253c0380-359c-4102-9dce-c6db3a625944"
}
response
{
"accepted": true,
"data": {
"type": "simulcast" #对应的consumer的类型为SimulcastConsumer。
},
"id": 19
}
和上面创建音频producer类似
创建接收端的createWebRtcTransport
request
method:router.createWebRtcTransport ,id:20
data : {
...
}
internal : {
...
}
response
{
"accepted": true,
"data": {
...
},
"id": 20
}
和上面创建发送端WebRtctransport类似。
设置接收端的最大接收码率
request
method:transport.setMaxIncomingBitrate ,id:22
data : {
"bitrate": 1500000
}
internal : {
"routerId": "ab8baa18-e002-44d7-a6e2-dc298587dd8b",
"transportId": "870bb417-2843-483e-9919-6ae249ead2e9"
}
response
{
"accepted": true,
"id": 22
}
和上面设置发送端最大接收码率类似
创建接收端的音频consumer
request
method:transport.consume ,id:26
data : {
"consumableRtpEncodings": [ #consumer可以消费的流信息
{
"dtx": false,
"ssrc": 323744560 #producer中映射后的ssrc,consumer消费这条流。
}
],
"kind": "audio", #用于发送音频
"paused": true, #是否以暂停模式启动
"rtpParameters": { #consumer发送流的信息 需要和producer中信息相匹配
"codecs": [ #编码信息
{
"channels": 2, #双声道
"clockRate": 48000, #采样率为48KHz
"mimeType": "audio/opus", #使用opus编码
"parameters": {
"minptime": 10,
"sprop-stereo": 1,
"usedtx": 1,
"useinbandfec": 1
},
"payloadType": 100, #rtp流的payload type为100
"rtcpFeedback": []
}
],
"encodings": [ #rtp流的信息
{
"ssrc": 762429432 #consumer发送RTP流的ssrc
}
],
"headerExtensions": [ #consumer发送rtp头部扩展的信息
{
"encrypt": false, #扩展部分不加密
"id": 1,
"parameters": {},
"uri": "urn:ietf:params:rtp-hdrext:sdes:mid" #扩展的内容
},
...
],
"mid": "0",
"rtcp": {
"cname": "tAPOZzhquxMA1QjR",
"mux": true,
"reducedSize": true
}
},
"type": "simple"
}
internal : {
"consumerId": "545db098-3705-472a-bd21-27d6a5272c7c",
"producerId": "52fd0ef8-1cf8-4580-aa08-9ae33414a714",
"routerId": "ab8baa18-e002-44d7-a6e2-dc298587dd8b",
"transportId": "376998e4-908a-419a-aa58-d420992ce2e9"
}
response
{
"accepted": true,
"data": {
"paused": true,
"producerPaused": false,
"score": {
"producerScore": 10,
"producerScores": [
10
],
"score": 10
}
},
"id": 26
}
void Transport::HandleRequest(Channel::Request* request)
{
...
case Channel::Request::MethodId::TRANSPORT_CONSUME:
{
/*consumer对应producer的id*/
auto jsonProducerIdIt = request->internal.find("producerId");
std::string producerId = jsonProducerIdIt->get<std::string>();
std::string consumerId;
/*获取consumer的id*/
SetNewConsumerIdFromRequest(request, consumerId);
/*获取consumer的类型*/
auto jsonTypeIt = request->data.find("type");
auto type = RTC::RtpParameters::GetType(jsonTypeIt->get<std::string>());
RTC::Consumer* consumer{ nullptr };
/*根据consumer类型,创建consumer对象。*/
switch (type)
{
case RTC::RtpParameters::Type::SIMPLE:
{
// This may throw.
consumer = new RTC::SimpleConsumer(consumerId, this, request->data);
break;
}
}
/*创建consumer后,通知router。告诉consumer需要关联producer的id*/
this->listener->OnTransportNewConsumer(this, consumer, producerId);
/*id到consumer的映射,保存创建的consumer对象。*/
this->mapConsumers[consumerId] = consumer;
/*建立ssrc到consumer的映射*/
for (auto ssrc : consumer->GetMediaSsrcs())
{
this->mapSsrcConsumer[ssrc] = consumer;
}
/*建立rtx ssrc到consumer的映射*/
for (auto ssrc : consumer->GetRtxSsrcs())
{
this->mapRtxSsrcConsumer[ssrc] = consumer;
}
...
request->Accept(data);
...
}
...
}

inline void Router::OnTransportNewConsumer(RTC::Transport* /*transport*/, RTC::Consumer* consumer, std::string& producerId)
{
/*根据producer的id查找consumer关联的producer*/
auto mapProducersIt = this->mapProducers.find(producerId);
/*获取producerId对应的producer*/
auto* producer = mapProducersIt->second;
/*找到producer对应的consumer组*/
auto mapProducerConsumersIt = this->mapProducerConsumers.find(producer);
/*根据producer的状态更新consumer的状态*/
if (producer->IsPaused())
consumer->ProducerPaused(); /*若producer是暂停,状态,则consumer也设置为暂停状态。*/
/*获取producer映射的consumers组*/
auto& consumers = mapProducerConsumersIt->second;
/*将consumer加入到producer映射的consumer组 producer ----> consumer*/
consumers.insert(consumer);
/*保存consumer到producer的映射 consumer ----> producer*/
this->mapConsumerProducer[consumer] = producer;
/*producer中的所有rtp流都提供给consumer*/
for (auto& kv : producer->GetRtpStreams())
{
auto* rtpStream = kv.first;
uint32_t mappedSsrc = kv.second;
/*让consumer保存producer中的rtpStream。*/
consumer->ProducerRtpStream(rtpStream, mappedSsrc);
}
}
建立各种映射关系
创建接收端的视频consumer
request
method:transport.consume ,id:27
data : {
"consumableRtpEncodings": [ #consumer可以消费的流信息,也就是producer提供的流信息。
{
"active": true,
"dtx": false,
"maxBitrate": 500000,
"scalabilityMode": "S1T3",
"scaleResolutionDownBy": 4,
"ssrc": 214799301 #producer映射后的ssrc
},
{
...
},
{
...
}
],
"kind": "video",
"paused": true,
"rtpParameters": { #consumer发送流的信息
"codecs": [ #编解码信息
{
"clockRate": 90000,
"mimeType": "video/VP8",
"parameters": {},
"payloadType": 101,
"rtcpFeedback": [
{
"parameter": "",
"type": "transport-cc"
},
...
]
},
{
"clockRate": 90000,
"mimeType": "video/rtx",
"parameters": {
"apt": 101
},
"payloadType": 102,
"rtcpFeedback": []
}
],
"encodings": [ #rtp流的信息
{
"maxBitrate": 5000000,
"rtx": {
"ssrc": 344149589 #重传流的ssrc
},
"scalabilityMode": "S3T3",
"ssrc": 919050306 #consumer发送rtp流的ssrc
}
],
"headerExtensions": [ #rtp头部扩展的信息
{
"encrypt": false,
"id": 1,
"parameters": {},
"uri": "urn:ietf:params:rtp-hdrext:sdes:mid"
},
...
],
"mid": "1",
"rtcp": {
"cname": "tAPOZzhquxMA1QjR",
"mux": true,
"reducedSize": true
}
},
"type": "simulcast"
}
internal : {
"consumerId": "de8613b0-4f4e-441f-9417-fecad78d1a4b",
"producerId": "fca32301-23e9-4d48-bd4a-01af50695541",
"routerId": "ab8baa18-e002-44d7-a6e2-dc298587dd8b",
"transportId": "376998e4-908a-419a-aa58-d420992ce2e9"
}
response
{
"accepted": true,
"data": {
"paused": true,
"preferredLayers": {
"spatialLayer": 2,
"temporalLayer": 2
},
"producerPaused": false,
"score": {
"producerScore": 0,
"producerScores": [
10,
10,
10
],
"score": 10
}
},
"id": 27
}
分析过程,同上。
与接收端建立连接
request
method:transport.connect ,id:30
data : {
"dtlsParameters": {
...
}
}
internal : {
...
}
response
{
"accepted": true,
...
}
分析过程,同上。
启动音频流
request
method:consumer.resume ,id:32
data : {}
internal : {
"consumerId": "545db098-3705-472a-bd21-27d6a5272c7c",
"producerId": "52fd0ef8-1cf8-4580-aa08-9ae33414a714",
"routerId": "ab8baa18-e002-44d7-a6e2-dc298587dd8b",
"transportId": "376998e4-908a-419a-aa58-d420992ce2e9"
}
response
{
"accepted": true,
"id": 32
}
void Consumer::HandleRequest(Channel::Request* request){
...
case Channel::Request::MethodId::CONSUMER_RESUME:
{
/*处于非暂停状态,直接返回。*/
if (!this->paused){
request->Accept();
return;
}
/*标记为暂停状态*/
this->paused = false;
if (IsActive())
UserOnResumed(); /*通知子类,状态变为恢复,并请求关键帧。*/
request->Accept();
break;
}
...
}

void SimpleConsumer::UserOnResumed()
{
this->syncRequired = true;
if (IsActive())
RequestKeyFrame(); /*请求关键帧。*/
}
/*向关联的producer请求关键帧。*/
void SimpleConsumer::RequestKeyFrame()
{
if (this->kind != RTC::Media::Kind::VIDEO)
return;
/*根据配置信息,找到consumer对应producer的映射ssrc。*/
auto mappedSsrc = this->consumableRtpEncodings[0].ssrc;
/*通知其订阅者transport,请求发送关键帧。*/
this->listener->OnConsumerKeyFrameRequested(this, mappedSsrc);
}
启动视频流
request
method:consumer.resume ,id:36
data : {}
internal : {
"consumerId": "de8613b0-4f4e-441f-9417-fecad78d1a4b",
"producerId": "fca32301-23e9-4d48-bd4a-01af50695541",
"routerId": "ab8baa18-e002-44d7-a6e2-dc298587dd8b",
"transportId": "376998e4-908a-419a-aa58-d420992ce2e9"
}
response
{
"accepted": true,
"id": 36
}
同上
媒体数据的处理流程
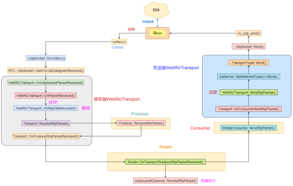
mediasoup底层基于libuv,数据的收发都是基于事件的。当libuv接收到一个数据包时,根据数据包的类型,会激活一个事件,导致相关一系列函数的执行,直到数据处理完毕。处理完毕后会继续回到libuv的loop,继续监听新的事件。
在创建WebRTCTransport的时候,会创建RTC::UdpSocket对象,这个对象就是对libuv的封装,WebRTCTransport的所有数据的收发都由这个对象负责。
RTP、RTCP、STUN、DTLS的数据,的收发都需要经过WebRTCTransport。WebRTCTransport接收数据后会进行分类处理。

WebRtcTransport接收数据过程
inline void WebRtcTransport::OnUdpSocketPacketReceived(RTC::UdpSocket* socket, const uint8_t* data, size_t len, const struct sockaddr* remoteAddr)
{
/*记录收到数据包的远端地址,并组成TransportTuple。*/
RTC::TransportTuple tuple(socket, remoteAddr);
/*继续处理接收到的数据*/
OnPacketReceived(&tuple, data, len);
}
OnUdpSocketPacketReceived是虚函数,当libuv收到数据时,会调用这个虚函数,将数据送至WebRtcTransport。
inline void WebRtcTransport::OnPacketReceived(RTC::TransportTuple* tuple, const uint8_t* data, size_t len)
{
/*送至Transport,用于统计接收数据的信息。*/
RTC::Transport::DataReceived(len);
if (RTC::StunPacket::IsStun(data, len)){ /*STUN packet*/
OnStunDataReceived(tuple, data, len);
}else if (RTC::RTCP::Packet::IsRtcp(data, len)){ /*RTC packet*/
OnRtcpDataReceived(tuple, data, len);
}else if (RTC::RtpPacket::IsRtp(data, len)) { /*RTP packet*/
OnRtpDataReceived(tuple, data, len);
}else if (RTC::DtlsTransport::IsDtls(data, len)){ /*DTLS packet*/
OnDtlsDataReceived(tuple, data, len);
}else{
MS_WARN_DEV("ignoring received packet of unknown type");
}
}
针对不同的数据包,送至不同的函数处理。

WebRtcTransport发送数据过程

如果在创建WebRtcTransport的时候,传入了多个监听ip地址,则服务端就会创建多个UdpSocket对象。
在ICE的过程中,WebRtcTransport中的UdpSocket对象被保存到IceServer中,在和客户端进行通信的过程中,由IceServer选择使用哪个UdpSocket对象。所以WebRtcTransport在发送数据时,需要通过IceServer::GetSelectedTuple()返回正在使用的TransportTuple,其中TransportTuple是UdpSocket对象的进一步封装。
RTP数据的处理
音频传输使用SimpleConsumer,数据的处理流程如下:

void WebRtcTransport::OnRtpDataReceived(RTC::TransportTuple* tuple, const uint8_t* data, size_t len)
{
...
/*解密rtp packet*/
if (!this->srtpRecvSession->DecryptSrtp(const_cast<uint8_t*>(data), &len)){
RTC::RtpPacket* packet = RTC::RtpPacket::Parse(data, len);
...
return;
}
/*将收到的rtp packet解析成RtpPacket对象*/
RTC::RtpPacket* packet = RTC::RtpPacket::Parse(data, len);
...
/*把RtpPacket送至其父类Transport*/
RTC::Transport::ReceiveRtpPacket(packet);
}
将收到的RTP packet,先使用libsrtp解密,然后将数据包解析为RtpPacket对象。
void Transport::ReceiveRtpPacket(RTC::RtpPacket* packet)
{
...
/*根据收到的packet,查找关联的producer。*/
RTC::Producer* producer = this->rtpListener.GetProducer(packet);
...
/*将packet传给指定的producer,进行下一步处理。*/
auto result = producer->ReceiveRtpPacket(packet);
switch (result) /*根据packet包类型不同,进行不同通道的码率统计。*/
{
case RTC::Producer::ReceiveRtpPacketResult::MEDIA:
this->recvRtpTransmission.Update(packet); /*媒体通道的码率统计*/
break;
case RTC::Producer::ReceiveRtpPacketResult::RETRANSMISSION:
this->recvRtxTransmission.Update(packet); /*重传通道的码率统计*/
break;
default:;
}
/*释放rtp包*/
delete packet;
}
Transport接收到RtpPacket后,将其送至对应的Producer内。
/*接收到transport传入的packet,对packet进行指定的处理。*/
Producer::ReceiveRtpPacketResult Producer::ReceiveRtpPacket(RTC::RtpPacket* packet)
{
/*重置当前正在处理的packet*/
this->currentRtpPacket = nullptr;
// Count number of RTP streams. 统计当前接收流的数目
auto numRtpStreamsBefore = this->mapSsrcRtpStream.size();
/*通过packet,获取对应的接收流。*/
auto* rtpStream = GetRtpStream(packet);
if (rtpStream == nullptr){ /*没有查找到对应的rtp接收流*/
return ReceiveRtpPacketResult::DISCARDED; /*将packet丢弃*/
}
/*对packet进行预处理:如果是视频,则添加头部扩展id。*/
PreProcessRtpPacket(packet);
ReceiveRtpPacketResult result;
bool isRtx{ false }; /*packet是否是rtx流中的packet*/
/*是主流中的rtp包*/
if (packet->GetSsrc() == rtpStream->GetSsrc())
{
/*设置返回结果,表示是媒体流,视频流或音频流。*/
result = ReceiveRtpPacketResult::MEDIA;
/*rtp接收流处理接收到的packet*/
if (!rtpStream->ReceivePacket(packet))
{
/*如果添加了新的rtp接收流,则通知其订阅者。*/
if (this->mapSsrcRtpStream.size() > numRtpStreamsBefore)
NotifyNewRtpStream(rtpStream); /*最终通知到的是与producer相关的consumer*/
return result;
}
}
/*重传流中的rtp包*/
else if (packet->GetSsrc() == rtpStream->GetRtxSsrc())
{
...
/*rtp接收流处理重传流中的packet*/
if (!rtpStream->ReceiveRtxPacket(packet))
return result;
} else{ // Should not happen.
MS_ABORT("found stream does not match received packet");
}
/*判断packet是否是关键帧中的包*/
if (packet->IsKeyFrame()){
if (this->keyFrameRequestManager)
this->keyFrameRequestManager->KeyFrameReceived(packet->GetSsrc()); /*更新关键帧*/
}
...
/*在将packet发布至其订阅者之前,对其进行倾轧。主要进行payload type,ssrc,header extension的处理*/
if (!MangleRtpPacket(packet, rtpStream))
return ReceiveRtpPacketResult::DISCARDED;
/*最后再对packet进行一次处理*/
PostProcessRtpPacket(packet);
/*将处理后的packet,发送到其订阅者transport中。*/
this->listener->OnProducerRtpPacketReceived(this, packet);
return result;
}
在Producer中会将RtpPacket送至RtpStreamRecv处理,用于接收流相应信息的管理。最后将RtpPacket通过Transport送至相应的Consumer。
inline void Transport::OnProducerRtpPacketReceived(RTC::Producer* producer, RTC::RtpPacket* packet)
{
/*transport将收到的packet传递给router,由router转发至相应的consumer。*/
this->listener->OnTransportProducerRtpPacketReceived(this, producer, packet);
}
Transport会将RtpPacket送至Router。
void Router::OnTransportProducerRtpPacketReceived(RTC::Transport*, RTC::Producer* producer, RTC::RtpPacket* packet)
{
/*通过producer找到其对应的consumer组*/
auto& consumers = this->mapProducerConsumers.at(producer);
/*遍历每个consumer,将producer中的packet传递至每个consumer中。*/
for (auto* consumer : consumers){
...
/*将packet发送至consumer*/
consumer->SendRtpPacket(packet);
}
/*通过producer找到对应的rtpObserver,对接收到的packet进行音量的统计。*/
auto it = this->mapProducerRtpObservers.find(producer);
if (it != this->mapProducerRtpObservers.end()){
/*找到producer对应的rtpObserver的集合*/
auto& rtpObservers = it->second;
/*更新每个rtpObserver中音量的统计值*/
for (auto* rtpObserver : rtpObservers){
rtpObserver->ReceiveRtpPacket(producer, packet);
}
}
}
接收端Producer收到的RtpPacket送至Router后,Router会将RtpPacket送至对应的Consumer中,同时也会把RtpPacket送至AudioLevelObserver中,用于统计发送端音频数据的音量,以便定期向应用进程汇报。
void SimpleConsumer::SendRtpPacket(RTC::RtpPacket* packet)
{
...
/*如果正在进行同步,并且支持关键帧,则不是关键帧就将其丢弃。*/
if (this->syncRequired && this->keyFrameSupported && !packet->IsKeyFrame())
return;
...
/*通过consumer的sequence manager获取rtp packet的seq*/
this->rtpSeqManager.Input(packet->GetSequenceNumber(), seq);
auto origSsrc = packet->GetSsrc();
auto origSeq = packet->GetSequenceNumber();
/*将ssrc改为consumer rtp流的ssrc*/
packet->SetSsrc(this->rtpParameters.encodings[0].ssrc);
/*设置为consumer的序列号*/
packet->SetSequenceNumber(seq);
/*将rtp packet送至consumer的rtpStream中去处理,将收到的rtp packet缓存下来。*/
if (this->rtpStream->ReceivePacket(packet)){
/*将packet发送至transport中,通过transport使用libuv将packet发送至对端。*/
this->listener->OnConsumerSendRtpPacket(this, packet);
}
/* 将packet的ssrc和sequence重置为原来的值,以便送至下一个consumer中。*/
packet->SetSsrc(origSsrc);
packet->SetSequenceNumber(origSeq);
}
在Consumer中,重新设置RtpPacket的ssrc和序列号。然后将RtpPacket送至Transport。
inline void Transport::OnConsumerSendRtpPacket(RTC::Consumer*, RTC::RtpPacket* packet)
{
SendRtpPacket(packet); /*虚函数,调用子类的具体实现。*/
}
调用子类的具体实现
void WebRtcTransport::SendRtpPacket(RTC::RtpPacket* packet, RTC::Transport::onSendCallback* cb)
{
...
const uint8_t* data = packet->GetData();
size_t len = packet->GetSize();
/*对数据进行加密*/
if (!this->srtpSendSession->EncryptRtp(&data, &len)){
...
return;
}
/*通过IceServer将数据发送出去*/
this->iceServer->GetSelectedTuple()->Send(data, len, cb);
...
}
对待发送的RtpPacket,使用libsrtp进行加密,将加密后的数据通过IceServer发送至接收客户端。
视频使用SimulcastConsumer,数据的处理流程如下:
待写…
RTCP数据的处理
RTCP数据的发送
void WebRtcTransport::SendRtcpPacket(RTC::RTCP::Packet* packet)
{
...
const uint8_t* data = packet->GetData();
size_t len = packet->GetSize();
...
/*对数据进行加密*/
if (!this->srtpSendSession->EncryptRtcp(&data, &len))
return;
/*通过ice server发送数据*/
this->iceServer->GetSelectedTuple()->Send(data, len);
...
}
/*发送rtcp compound packet*/
void WebRtcTransport::SendRtcpCompoundPacket(RTC::RTCP::CompoundPacket* packet)
{
...
/*对数据进行加密*/
if (!this->srtpSendSession->EncryptRtcp(&data, &len))
return;
/*通过ice server发送数据*/
this->iceServer->GetSelectedTuple()->Send(data, len);
...
}

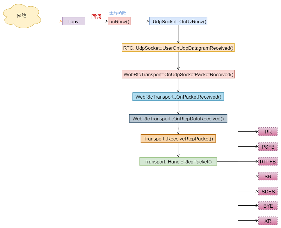
RTCP数据的接收
inline void WebRtcTransport::OnRtcpDataReceived(RTC::TransportTuple* tuple, const uint8_t* data, size_t len)
{
...
/*解密rtcp packet*/
if (!this->srtpRecvSession->DecryptSrtcp(const_cast<uint8_t*>(data), &len))
return;
RTC::RTCP::Packet* packet = RTC::RTCP::Packet::Parse(data, len);
...
/*将rtcp对象发送至其父类Transport*/
RTC::Transport::ReceiveRtcpPacket(packet);
}
void Transport::ReceiveRtcpPacket(RTC::RTCP::Packet* packet)
{
/*有可能是一个rtcp复合包,所以需要循环的处理。*/
while (packet)
{
HandleRtcpPacket(packet); /*处理rtcp packet*/
auto* previousPacket = packet;
/*指向下一个rtcp packet*/
packet = packet->GetNext();
delete previousPacket;
}
}
void Transport::HandleRtcpPacket(RTC::RTCP::Packet* packet)
{
switch (packet->GetType())
{
case RTC::RTCP::Type::RR:
...
case RTC::RTCP::Type::PSFB:
...
case RTC::RTCP::Type::RTPFB:
...
case RTC::RTCP::Type::SR:
...
case RTC::RTCP::Type::SDES:
...
case RTC::RTCP::Type::BYE:
...
case RTC::RTCP::Type::XR:
...
default:
{}
}
}
针对不同的RTCP包,进行不同方式的处理。
由此看出mediasoup支持的RTCP报文有:RR、SR、SDES、BYE、XR、PSFB、RTPFB,其中PSFB包括PLI、FIR、AFB,其中AFB报文是WebRTC自己扩展的报文,用于remb算法;RTPFB又包括NACK和TCC,其中TCC报文是WebRTC自己扩展的报文,用于google TCC算法。

RR报文的处理
void Transport::HandleRtcpPacket(RTC::RTCP::Packet* packet)
{
...
case RTC::RTCP::Type::RR:
{
/*将RTCP对象转成RR对象*/
auto* rr = static_cast<RTC::RTCP::ReceiverReportPacket*>(packet);
for (auto it = rr->Begin(); it != rr->End(); ++it){
auto& report = *it;
/*根据report block中的ssrc查找对应的consumer*/
auto* consumer = GetConsumerByMediaSsrc(report->GetSsrc());
if (!consumer){ /*没有找到对应的Consumer*/
if (report->GetSsrc() == RTC::RtpProbationSsrc){
continue;
}
MS_DEBUG_TAG(rtcp, "no Consumer found for received Receiver Report [ssrc:%" PRIu32 "]", report->GetSsrc());
continue;
}
/*consumer关联的端点发送过来RR报文,consumer需要对其处理。*/
consumer->ReceiveRtcpReceiverReport(report);
}
break;
}
...
}
在mediasoup中,只有Consumer连接的客户端,才会向mediasoup发送RR报文,而Producer连接的客户端是不会发送RR报文,只会发送SR报文。所以收到RR报文后,需要找到对应的Consumer,并将这个RR报文交由其处理。
每个RR报文中,可能存在多个report block,所以要依次遍历。处理report block时,先根据其内部的ssrc找到对应的Consumer,将这个report block送至对应的Consumer进行处理。
void SimpleConsumer::ReceiveRtcpReceiverReport(RTC::RTCP::ReceiverReport* report)
{
MS_TRACE();
/*将RR报文送至rtp发送流中处理*/
this->rtpStream->ReceiveRtcpReceiverReport(report);
}
void RtpStreamSend::ReceiveRtcpReceiverReport(RTC::RTCP::ReceiverReport* report)
{
...
uint64_t nowMs = DepLibUV::GetTimeMs();
auto ntp = Utils::Time::TimeMs2Ntp(nowMs); /*获取此刻的NTP时间*/
/*取NTP时间的中间32位*/
uint32_t compactNtp = (ntp.seconds & 0x0000FFFF) << 16;
compactNtp |= (ntp.fractions & 0xFFFF0000) >> 16;
uint32_t lastSr = report->GetLastSenderReport();
uint32_t dlsr = report->GetDelaySinceLastSenderReport();
uint32_t rtt{ 0 };
if (!lastSr || !dlsr)
rtt = 0;
else if (compactNtp > dlsr + lastSr)
rtt = compactNtp - dlsr - lastSr; /*计算RTT*/
else
rtt = 0;
this->rtt = (rtt >> 16) * 1000;
this->rtt += (static_cast<float>(rtt & 0x0000FFFF) / 65536) * 1000;
if (this->rtt > 0.0f)
this->hasRtt = true; /*设置rtt有效*/
/*RR的累计丢包总数*/
this->packetsLost = report->GetTotalLost();
/*丢包率*/
this->fractionLost = report->GetFractionLost();
...
}
RtpStreamSend对RR报文的处理
其中的一些信息会用于生成Consumer发送给接收客户端的SR报文
SR报文的处理
void Transport::HandleRtcpPacket(RTC::RTCP::Packet* packet)
{
...
case RTC::RTCP::Type::SR:
{
auto* sr = static_cast<RTC::RTCP::SenderReportPacket*>(packet);
for (auto it = sr->Begin(); it != sr->End(); ++it){
auto& report = *it;
/*查找SR中ssrc对应的producer*/
auto* producer = this->rtpListener.GetProducer(report->GetSsrc());
if (!producer){
MS_DEBUG_TAG(rtcp, "no Producer found for received Sender Report [ssrc:%" PRIu32 "]", report->GetSsrc());
continue;
}
/*将SR报文送至对应的Producer处理*/
producer->ReceiveRtcpSenderReport(report);
}
break;
}
...
}
mediasoup中只有Producer连接的客户端,才会向mediasoup发送SR报文,所以收到SR报文后,交由对应的Producer进行处理。
void Producer::ReceiveRtcpSenderReport(RTC::RTCP::SenderReport* report)
{
/*通过packet的ssrc,获取其对应的接收流。*/
auto it = this->mapSsrcRtpStream.find(report->GetSsrc());
if (it != this->mapSsrcRtpStream.end()){
auto* rtpStream = it->second;
bool first = rtpStream->GetSenderReportNtpMs() == 0;
/*将SR报文送至接收流中处理*/
rtpStream->ReceiveRtcpSenderReport(report);
/*通知其订阅者,这个流收到了SR报文。会送至对应的Consumer。*/
this->listener->OnProducerRtcpSenderReport(this, rtpStream, first);
return;
}
/*如果在主流中没有找到,则在重传流中找。*/
auto it2 = this->mapRtxSsrcRtpStream.find(report->GetSsrc());
if (it2 != this->mapRtxSsrcRtpStream.end()){
auto* rtpStream = it2->second;
/*交由对应的rtx流处理SR报文*/
rtpStream->ReceiveRtxRtcpSenderReport(report);
return;
}
}
Producer中有重传RTP包的时候,使用的是单独的RTP流,所以Producer有两种接收流,一种是RTP流,另一种是RTX流,也就是重传流。注意这两个流的SSRC是不同的。
接收到SR报文后,需要判断是否RTP流的SR还是RTX流的SR。接着将SR送至对应的RTC::RtpStreamRecv进行处理。与Consumer中的RTC::RtpStreamSend类似。
在Producer中对SR的处理分成两部分,一方面会将SR报文送至RtpStreamRecv进行处理,另一方面需要将收到的SR报告给Producer对应的Consumer。
void RtpStreamRecv::ReceiveRtcpSenderReport(RTC::RTCP::SenderReport* report)
{
this->lastSrReceived = DepLibUV::GetTimeMs();
this->lastSrTimestamp = report->GetNtpSec() << 16;
this->lastSrTimestamp += report->GetNtpFrac() >> 16;
Utils::Time::Ntp ntp;
ntp.seconds = report->GetNtpSec();
ntp.fractions = report->GetNtpFrac();
this->lastSenderReportNtpMs = Utils::Time::Ntp2TimeMs(ntp);
this->lastSenderReporTs = report->GetRtpTs();
}
将SR送至RtpStreamRecv处理,RtpStreamRecv主要记录发送端的一些信息,这些信息主要用于之后RR报文的生成。生成RR报文将发送给producer连接的发送客户端。

PLI报文的处理
void Transport::HandleRtcpPacket(RTC::RTCP::Packet* packet)
{
...
case RTC::RTCP::FeedbackPs::MessageType::PLI:
{
/*通过PLI报文携带的ssrc,找到对应的consumer。*/
auto* consumer = GetConsumerByMediaSsrc(feedback->GetMediaSsrc());
if (!consumer){
MS_DEBUG_TAG(rtcp, "no Consumer found for received PLI Feedback packet ""[sender ssrc:%" PRIu32 ", media ssrc:%" PRIu32 "]", feedback->GetMediaSsrc(), feedback->GetMediaSsrc());
break;
}
MS_DEBUG_TAG(rtcp, "PLI received, requesting key frame for Consumer ""[sender ssrc:%" PRIu32 ", media ssrc:%" PRIu32 "]", feedback->GetMediaSsrc(), feedback->GetMediaSsrc());
/*让consumer重传关键帧*/
consumer->ReceiveKeyFrameRequest(RTC::RTCP::FeedbackPs::MessageType::PLI, feedback->GetMediaSsrc());
break;
}
...
}
只有consumer连接的客户端才会发送PLI报文,所以当mediasoup收到PLI报文后,会交由consumer进行处理。
void SimpleConsumer::ReceiveKeyFrameRequest(RTC::RTCP::FeedbackPs::MessageType messageType, uint32_t ssrc)
{
MS_TRACE();
switch (messageType){
case RTC::RTCP::FeedbackPs::MessageType::PLI:{
EmitTraceEventPliType(ssrc);
break;
}
case RTC::RTCP::FeedbackPs::MessageType::FIR:{
EmitTraceEventFirType(ssrc);
break;
}
default:;
}
/*将关键帧请求报文发送至rtp发送流,仅记录关键帧重传的次数,并不会重传关键帧。*/
this->rtpStream->ReceiveKeyFrameRequest(messageType);
if (IsActive())
RequestKeyFrame(); /*consumer并不记录关键帧,需要向其关联的producer请求关键帧。让其重发关键帧。*/
}
consumer收到PLI报文后,一方面送至RtpStreamSend处理,另一方面consumer需要向其对应的producer请求关键帧。
void RtpStreamSend::ReceiveKeyFrameRequest(RTC::RTCP::FeedbackPs::MessageType messageType)
{
MS_TRACE();
/*记录PLI和FIR请求的数量*/
switch (messageType)
{
case RTC::RTCP::FeedbackPs::MessageType::PLI:
this->pliCount++;
break;
case RTC::RTCP::FeedbackPs::MessageType::FIR:
this->firCount++;
break;
default:;
}
}
consumer将收到的PLI报文送至RtpStreamSend,RtpStreamSend对PLI报文的处理很简单,只是统计收到PLI的次数。这里统计的次数,仅用于向应用(nodejs层)报告当前收到PLI的次数。
void SimpleConsumer::RequestKeyFrame()
{
if (this->kind != RTC::Media::Kind::VIDEO)
return;
/*根据配置信息,找到consumer对应的mappedSsrc。*/
auto mappedSsrc = this->consumableRtpEncodings[0].ssrc;
/*通知其订阅者transport,请求发送关键帧。*/
this->listener->OnConsumerKeyFrameRequested(this, mappedSsrc);
}
Consumer通过transport,通知关联的Producer发送关键帧。
inline void Transport::OnConsumerKeyFrameRequested(RTC::Consumer* consumer, uint32_t mappedSsrc)
{
if (!IsConnected()){
MS_WARN_TAG(rtcp, "ignoring key rame request (transport not connected)");
return;
}
/*通知其订阅者router,consumer请求关键帧。*/
this->listener->OnTransportConsumerKeyFrameRequested(this, consumer, mappedSsrc);
}
/*transport发送过来consumer的关键帧请求*/
inline void Router::OnTransportConsumerKeyFrameRequested(RTC::Transport* /*transport*/, RTC::Consumer* consumer, uint32_t mappedSsrc)
{
/*找到consumer对应的producer*/
auto* producer = this->mapConsumerProducer.at(consumer);
/*让对应的producer发送关键帧请求报文*/
producer->RequestKeyFrame(mappedSsrc);
}
void Producer::RequestKeyFrame(uint32_t mappedSsrc)
{
/*通过conusmer的mappedSsrc找到对应的producer的ssrc,即producer的rtp流中comsumer消费的rtp流的ssrc。*/
auto it = this->mapMappedSsrcSsrc.find(mappedSsrc);
/*找到producer中rtp流的ssrc*/
uint32_t ssrc = it->second;
if (this->currentRtpPacket && this->currentRtpPacket->GetSsrc() == ssrc && this->currentRtpPacket->IsKeyFrame())
{
return; /*如果当前rtp packet的ssrc匹配,且也是一个关键帧,则直接返回。*/
}
/*通过keyFrameRequestManager制作关键帧请求报文,向producer连接的远端,请求关键帧。*/
this->keyFrameRequestManager->KeyFrameNeeded(ssrc);
}
FIR报文的处理
在mediasoup中FIR和PLI的处理很相似,所以对FIR的分析可以参考PLI的处理过程。
NACK报文的处理
void Transport::HandleRtcpPacket(RTC::RTCP::Packet* packet)
{
...
case RTC::RTCP::FeedbackRtp::MessageType::NACK:
{
auto* nackPacket = static_cast<RTC::RTCP::FeedbackRtpNackPacket*>(packet);
/*将收到的nack报文送至consumer,进行进一步的处理。*/
consumer->ReceiveNack(nackPacket);
break;
}
...
}
void SimpleConsumer::ReceiveNack(RTC::RTCP::FeedbackRtpNackPacket* nackPacket)
{
...
/*通知consumer的rtp发送流,处理nack packet。*/
this->rtpStream->ReceiveNack(nackPacket);
}
Consumer会将收到的NACK报文送至RTC::RtpStreamSend处理
void RtpStreamSend::ReceiveNack(RTC::RTCP::FeedbackRtpNackPacket* nackPacket)
{
/*统计收到nack包的次数*/
this->nackCount++;
for (auto it = nackPacket->Begin(); it != nackPacket->End(); ++it)
{
RTC::RTCP::FeedbackRtpNackItem* item = *it;
/*统计重传包总数 NACK包中的每一项都可以包含多个重传包序号,统计这一项重传包的个数。*/
this->nackPacketCount += item->CountRequestedPackets();
/* 将重传的包,放入vector中。*/
FillRetransmissionContainer(item->GetPacketId(), item->GetLostPacketBitmask());
/*遍历所有重传的包*/
for (auto* storageItem : RetransmissionContainer)
{
/*到最后了,没有重传包需要处理了。*/
if (storageItem == nullptr)
break;
/*获取重传包的包数据,准备重传。*/
auto* packet = storageItem->packet;
/*通知订阅者consumer重传该包*/
static_cast<RTC::RtpStreamSend::Listener*>(this->listener)->OnRtpStreamRetransmitRtpPacket(this, packet);
RTC::RtpStream::PacketRetransmitted(packet);
if (storageItem->sentTimes == 1)
RTC::RtpStream::PacketRepaired(packet);
}
}
}
先解析出NACK请求中的RTP序号,然后从缓存中找出所有需要重传的RTP包。将找出的所有重传RTP包,通过consumer将这些RTP再次发送给客户端。
inline void SimpleConsumer::OnRtpStreamRetransmitRtpPacket(RTC::RtpStreamSend* /*rtpStream*/, RTC::RtpPacket* packet)
{
/*将待重传的packet,发送至transport。*/
this->listener->OnConsumerRetransmitRtpPacket(this, packet);
}
inline void Transport::OnConsumerRetransmitRtpPacket(RTC::Consumer* /*consumer*/, RTC::RtpPacket* packet)
{
...
/*调用子类实现的函数,重新发送要求重传的packet。*/
SendRtpPacket(packet);
...
}
void WebRtcTransport::SendRtpPacket(RTC::RtpPacket* packet, RTC::Transport::onSendCallback* cb)
{
...
}
DTLS数据的处理
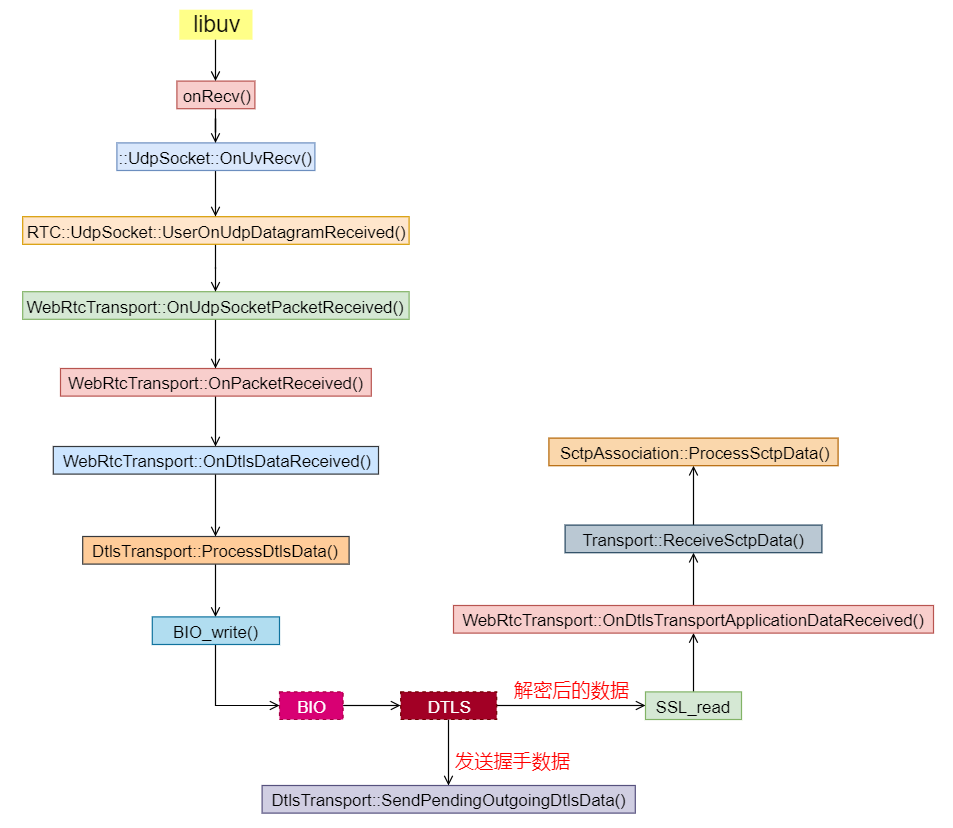
接收DTLS数据
inline void WebRtcTransport::OnDtlsDataReceived(const RTC::TransportTuple* tuple, const uint8_t* data, size_t len)
{
...
if (this->dtlsTransport->GetState() == RTC::DtlsTransport::DtlsState::CONNECTING ||
this->dtlsTransport->GetState() == RTC::DtlsTransport::DtlsState::CONNECTED){
MS_DEBUG_DEV("DTLS data received, passing it to the DTLS transport");
/*将数据送至DtlsTransport,进行解密。*/
this->dtlsTransport->ProcessDtlsData(data, len);
}
...
}
将DTLS数据送至DtlsTransport处理
void DtlsTransport::ProcessDtlsData(const uint8_t* data, size_t len)
{
...
/*先将收到的数据存储到BIO中*/
written = BIO_write(this->sslBioFromNetwork, static_cast<const void*>(data), static_cast<int>(len));
/*然后调用openssl中SSL_read接口,获取解密后的数据。 读取的解密数据放在了sslReadBuffer中。*/
read = SSL_read(this->ssl, static_cast<void*>(DtlsTransport::sslReadBuffer), SslReadBufferSize);
/*握手阶段,用于发送握手信息。*/
SendPendingOutgoingDtlsData();
/*应用层数据*/
if (read > 0){
/*通知WebRtcTransport,数据已解密。*/
this->listener->OnDtlsTransportApplicationDataReceived(this, (uint8_t*)DtlsTransport::sslReadBuffer, static_cast<size_t>(read));
}
}
收到的DTLS数据包,可能是握手数据包,也可能是Sctp数据包。如果是后者,将数据写入BIO后,让dtls解密接收到的数据,然后通过SSL_read()获取解密后的数据,最后通过OnDtlsTransportApplicationDataReceived函数将解密后的数据送至WebRtcTransport。
inline void WebRtcTransport::OnDtlsTransportApplicationDataReceived(const RTC::DtlsTransport* /*dtlsTransport*/, const uint8_t* data, size_t len)
{
RTC::Transport::ReceiveSctpData(data, len);
}
void Transport::ReceiveSctpData(const uint8_t* data, size_t len)
{
/*交由sctp association对象处理*/
this->sctpAssociation->ProcessSctpData(data, len);
}
处理Sctp数据
mediasoup中的所有数据全部都需要加密,普通文本信息通过DTLS加密,而音视频数据通过libsrtp加密。

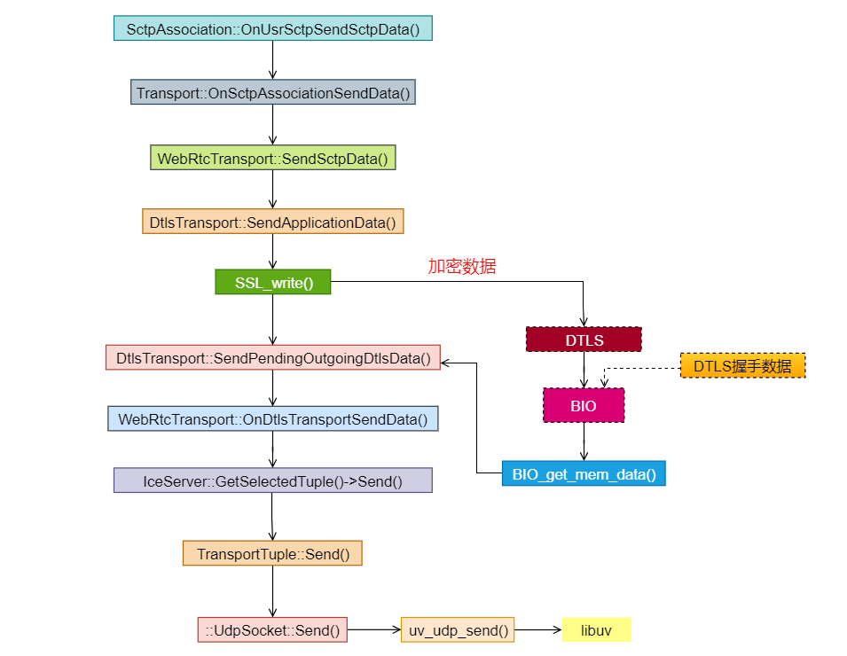
发送DTLS数据
void SctpAssociation::OnUsrSctpSendSctpData(void* buffer, size_t len)
{
const uint8_t* data = static_cast<uint8_t*>(buffer);
this->listener->OnSctpAssociationSendData(this, data, len);
}
SctpAssociation发送数据
inline void Transport::OnSctpAssociationSendData(RTC::SctpAssociation* /*sctpAssociation*/, const uint8_t* data, size_t len)
{
...
if (this->sctpAssociation)
SendSctpData(data, len);
}
void WebRtcTransport::SendSctpData(const uint8_t* data, size_t len)
{
...
/*直接通过dtls发送数据,数据的解密和解密由DTLS做。*/
this->dtlsTransport->SendApplicationData(data, len);
}
先将数据通过SSL_write加密后写入到BIO中,经过DTLS加密,再把加密后的数据通过libuv发送出去。
void DtlsTransport::SendApplicationData(const uint8_t* data, size_t len)
{
...
/*向SSL中写入数据*/
written = SSL_write(this->ssl, static_cast<const void*>(data), static_cast<int>(len));
/*加密后的数据被写入了BIO中,现在将BIO中的数据通过libuv发送出去。*/
SendPendingOutgoingDtlsData();
}
inline void DtlsTransport::SendPendingOutgoingDtlsData()
{
/*没有数据可发送,则直接返回。*/
if (BIO_eof(this->sslBioToNetwork))
return;
...
/*从BIO中获取已经加密的数据*/
read = BIO_get_mem_data(this->sslBioToNetwork, &data); // NOLINT
/*没有数据可发送,直接返回。*/
if (read <= 0)
return;
/*通知其订阅者,发送加密后的数据,加密数据放在data中,长度为read。*/
this->listener->OnDtlsTransportSendData(this, reinterpret_cast<uint8_t*>(data), static_cast<size_t>(read));
...
}
从BIO中获取解密后的数据,并将其发送出去。调用这个函数的时候,可能发送的是Sctp数据,也可能发送的是握手数据。
inline void WebRtcTransport::OnDtlsTransportSendData(const RTC::DtlsTransport* /*dtlsTransport*/, const uint8_t* data, size_t len)
{
...
/*使用ice建立的数据通道发送数据*/
this->iceServer->GetSelectedTuple()->Send(data, len);
...
}

STUN数据的处理
inline void WebRtcTransport::OnStunDataReceived(RTC::TransportTuple* tuple, const uint8_t* data, size_t len)
{
MS_TRACE();
/*将收到的STUN packet解析成StunPacket对象*/
RTC::StunPacket* packet = RTC::StunPacket::Parse(data, len);
/*将这个StunPacket对象传递至iceServer处理*/
this->iceServer->ProcessStunPacket(packet, tuple);
delete packet;
}
待补充…