LevelDB源码剖析2
原文出处:存储1:一目了然——数据库包含哪些文件
存储1:一目了然——数据库包含哪些文件
LevelDB在代码层面并没有区分数据库层和存储引擎层,不过这里把相关功能拆分为两个层面,我们先讲述存储引擎层。
存储引擎的作用是存储数据以及检索数据,核心就是数据是用怎么存储的。
LevelDB的存储引擎主要分为三个部件:
- SSTable,就是Sorted String Table,是一个持久化的、有序的SortedMap,存储在磁盘上;
- WAL,Write Ahead Log,数据库里面经常用的技术,要写数据时,不直接写数据文件,而是先写一条日志,这样可以把对磁盘的随机写转换成顺序写;
- MemTable,保存了最近写入的键值对,数据写入WAL后,会同时写入MemTable,这样便于查询。
- SSTable是数据最终落盘的地方,而WAL保存了最近写入的数据,持久化到磁盘上,MemTable则是WAL里数据的内存表示,因为日志的格式不便于查询,在内存中才便于快速查询。
数据库文件
使用Python的LevelDB客户端plyvel来操作LevelDB,可以使用pip来安装。
创建并且打开一个数据库,插入100000个键值对。
>>> import plyvel
>>> db = plyvel.DB('/tmp/testdb/', create_if_missing=True)
>>> for j in range(100000):
... db.put(bytes(j), 'hello:%d' % j)
...
>>>
查看一下,生成了哪些文件:
/tmp $ cd /tmp/testdb
/tmp/testdb $ ls -lh
total 1.7M
-rw-r--r-- 1 hzw hzw 595K Oct 22 19:58 000004.log
-rw-r--r-- 1 hzw hzw 721K Oct 22 19:58 000005.ldb
-rw-r--r-- 1 hzw hzw 16 Oct 22 19:58 CURRENT
-rw-r--r-- 1 hzw hzw 0 Oct 22 19:58 LOCK
-rw-r--r-- 1 hzw hzw 266 Oct 22 19:58 LOG
-rw-r--r-- 1 hzw hzw 96 Oct 22 19:58 MANIFEST-000002
发现生成了6个文件:
000004.log是WAL文件,写入的键值对,都会先写到这个日志文件中;000005.ldb是SSTable文件,存储了持久化到磁盘的键值对;LOCK文件是锁文件,一个LevelDB数据库同时只允许被一个进程操作,一个进程打开一个数据库时,会对这个文件加锁,防止其它进程并发打开这个数据库;LOG是通用日志文件,在里面打印一些系统运行的信息;MANIFEST-000002是资源文件,记录了版本信息,LevelDB有一系列的ldb文件,各个文件在不同的Level,而资源文件记录了当前各个文件在哪一层,下一个待分配的文件编号是什么等信息;CURRENT,在进行一次Compaction后,生成新的版本信息,会将变化写入到MANIFEST文件中,如果MANIFEST太大,下次打开时会重写MANIFEST文件,会新增一个MANIFEST,而CURRENT则保存了当前使用的MANIFEST文件,是为了安全地重写MANIFEST文件。
以上文件有带编号和不带编号的,带编号的文件会同时存在多个,并且使用一个共用的单调递增的数字来赋予编号,而不带编号的文件只有一个。

以下是文件类型的定义,发现还多了一个dbtmp文件,这个文件的作用是更换CURRENT时,不是直接覆盖CURRENT文件,而是先生成一个临时文件,然后将临时文件重命名为CURRENT文件,防止更新的时候出错。
// db/filename.h
enum FileType {
kLogFile, // .log
kDBLockFile, // LOCK
kTableFile, // .ldb
kDescriptorFile, // MANIFEST
kCurrentFile, // CURRENT
kTempFile, // dbtmp
kInfoLogFile // LOG
};
对于WAL、SSTable和MemTable会在存储引擎的章节介绍,而对于MANIFEST文件,会在数据库层面介绍。
参考源码
db/filename.h db/filename.cc:存储文件类型、生成和解析
小结
- LevelDB里存储数据主要有磁盘上的WAL和SSTable以及内存中的MemTable;
- Compaction后,会生成新的版本,版本信息使用MANIFEST文件来保存,而为了安全的管理MANIFEST,使用了CURRENT文件,指向当前的版本信息。
存储2:井然有序——数据文件SSTable
LevelDB的键值对都持久化到扩展名为ldb的文件中,一个ldb文件存储了一定键范围内的键值对。
SSTable文件分为5个部分,从头到尾分别是Data Block、Filter Block、Meta Index Block、Index Block和Footer。

- Data Block存储数据,Data Block有多个,LevelDB将一个ldb文件里的键值对划分为多个Data Block进行存储,每个Data Block具有一定的大小,并且按照键的顺序进行排序,也就是后面一个Data Block的第一个键大于前面一个Data Block的最后一个键,Data Block可支持压缩;
- 在Data Block后是Filter Block,也设计成为多个,目前只使用了一个,存储了布隆过滤器的二进制数据;
- 剩下三个是控制信息,Meta Index Block存储了指向Filter Block的指针,根据这个指针可以找到某个Filter Block开始的位置,以及其所占用的空间,这个指针的键是Meta Block的名称,值是一个
BlockHandler,是一个文件指针; - Index Block存储了指向每一个Data Block的指针的数组,这个指针的键大于等于对应的Data Block的最后一个键,并且小于下一个Data Block的第一个键,通过Index Block可以实现二分搜索,快速定位键属于哪个Data Block,而不需要扫描所有的Data Block;
- 因为Meta Index Block和Index Block的大小是不固定的,没法直接定位到这两个Block,所以最后有一个大小固定的Footer,保存两个
BlockHandler,分别指向Meta Index Block和Index Block。
下面就从Footer开始来介绍每个结构,每个结构在内存里面会用一个类表示,为了表示方便,将它们转换为Struct。
Footer
在介绍Footer之前,先介绍BlockHandler,它是一个文件指针,其中offset指向了文件的偏移量,而size表示这个Block的大小,通过BlockHandler就可以定位到文件里面的某一个Block。
// table/format.h
struct BlockHandler {
varint64 offset;
varint64 size;
}
一个varint64最长占用10字节,所以一个BlockHandler最长占用20字节。

而Footer的结构如下:
// table/format.h
struct Footer {
BlockHandler meta_index_block; // 定位Meta Index Block
BlockHandler index_block; // 定位Index Block
byte[n] padding; // 补齐到48字节
int64 magic; // 魔数
}
一个BlockHandler最长为20字节,魔数的大小是8字节,所以一个Footer最长为48字节,但是如果长度不固定的话,无法知道Footer开始的字节,所以通过padding将Footer固定为48字节的大小,而魔数则增加了校验功能。
拿到一个SSTable后,读取最后48个字节,就可以得到Footer,根据里面的信息就可以读取Meta Index Block和Index Block。
Block
除了Footer,其它4个部分都是一种Block,BlockHandler可以读出某个Block的内容,这些Block都有一个通用的结构:
struct Block {
byte[] data;
byte compress_type;
int32 crc;
}
data就是数据部分,而compress_type表示使用了什么压缩方式,而crc则是校验上面两个字段用的。
为了讨论方便,下面介绍各种Block的时候,只专注data里的内容,而忽略其它字段。
Data Block的结构
Meta Index Block和Index Block的存储格式和Data Black一样,所以有必要先介绍Data Block的格式。
Data Block的大小默认是4KB(压缩前),当然也不是精确的4KB,有可能会超过4KB,因为每次插入一个键值对的时候会判断是否超过4KB,如果插入一个比较大的键值对,就会远超过4KB,一个键值对只会保存在一个Data Block里。
相邻的键很有可能包含相同的前缀,考虑到这个,Data Block做了优化,采用了前缀压缩,也就是后面一个键只需要记录前面一个键不同的部分,以及和前面一个键相同部分的长度,就可以通过前面一个键恢复出后一个键,这样可以节省空间。
多个Kv连续存放,如下图:

一个Kv的结构如下:
struct Kv {
varint32 shared_key_length; // 和前一个键相同的前缀长度
varint32 non_shared_key_length; // 不相同的键长度
varint32 value_length; // 值的长度
byte[] non_shared_key_content; // 不相同的键的内容
byte[] value; // 值的内容
}
通过shared_key_length和前一个键的值可以得到当前键的前缀,然后根据这个Kv里面的后缀,便可以拼接得到这个键。
通过这种方式将多个Kv连续存放在Data Block里,可以进行键的前缀压缩。然而这样会有一个问题,不管得到哪一个键的值,都需要从Block的第一个键开始依次构造,搜索一个键的时候,也需要遍历整个Block,如果一个Block里有大量的键的话,效率会比较低。
针对这个问题,LevelDB设置了restart point,每16个Kv里第一个Kv是一个restart point,这个Kv的shared_key_l ength始终为0,也就是这个Kv不采用前缀编码,non_shared_key_content里的内容就是整个键的内容。这样就不需要从每一个Data Block的开头开始构造键了,只需要从每一个restart point开始构造。另外在每个Data Block的末尾存储了一个restart point数组,指向了每一个restart point所在Kv的在块中的偏移,这样便可以支持二分搜索,搜索出键属于哪一个restart point的组里,然后去搜索这个组里面的16个Kv就可以找到这个键。restart point数组就像是一个Data Block的稀疏索引,可以加快键的查找。
Data Block的结构如下:
// table/block.h
struct DataBlock {
Kv[] kv; // Kv数组
int32[] restart_point_offsets; // restart point偏移数组,指向每一个restart point
int32 restart_point_count; // restart point数量
}
根据这个结构,读取一个Data Block末尾的4个字可以获取restart_point_count,每个restart point的大小是4字节,从末尾restart_point_count 4 + 4开始读取restart_point_count 4个字节就可以读取到restart point的偏移数组。
搜索一个键:
- 对restart point进行二分搜索,找到最大的小于等于搜索键的restart point;
- 从这个restart point对应的键开始遍历,最多遍历16个键,找到Kv,或者确定键不存在。
Index Block
知道Data Block的结构后,Index Block就非常简单了,它其实就是存储了一个Kv数组,每一个Kv对应一个Data Block,其中键大于等于对应的Data Block中最后一个键,值为一个BlockHandler,可以定位到一个Data Block。Index Block就是Data Block的索引,搜索时可以对Index Block二分搜索,找到键对应的Data Block。
Index Block里面每一个Kv都是一个restart point,也就是没有采用前缀压缩,相当于restart point是一个稠密索引,每一个Kv都有一个restart point对应。

Meta Index Block
和Index Block指向Data Block一样,Meta Index Block指向Filter Block,是Filter Block的索引。不过目前只有一个Filter Block,也就是里面只有一个Kv。键是Filter Block的名字,而值是一个BlockHandler,指向对应的Filter Block。
对于目前存在的Bloom Filter而言,键是filter.leveldb.BuiltinBloomFilter2。
Index Block的结构如下图:

Filter Block
目前存在的Filter Block只有一个,那就是布隆过滤器,如果没有开启布隆过滤器,那么就没有这个Filter Block。
布隆过滤器是一种数据结构,一种巧妙的概率型数据结构(probabilistic data structure),特点是高效地插入和查询,可以用来告诉你某个键一定不存在或者可能存在。相比Map和Set布隆过滤器占用的空间少很多,但是结果具有假阳性,如果返回键不存在,那么键一定不存在,如果返回键存在,那么键有可能不存在、又有可能存在。具体的可以自己去搜索相关文档。
如果为每个元素分配10bit,那么假阳率可以降低到1%,是个不错的数值。
那么为什么需要布隆过滤器呢?
布隆过滤器用于快速判断一个键是否在一个SSTable里。正常的查找流程如下:
- 对Index Block进行二分搜索,查到键所属的Data Block;
- 读取Data Block,对restart point进行二分搜索,查找对应的键所属的restart point;
- 对restart point开始遍历进行键的查找。
理想情况下,Index Block可以缓存在内存中,但是Data Block很有可能没有缓存在内存中,这样就需要一次随机磁盘IO。
布隆过滤器比较小,可以缓存在内存中,这样就可以通过布隆过滤器快速判断对应的键有没有在这个SSTable里。另外如果判断键在SSTable,只有1%的可能性最后键不在这个SSTable里。这是典型的一种空间换时间的思想,选择布隆过滤器是因为布隆过滤器的空间占用非常小。
LevelDB采用了多个布隆过滤器,默认情况下,每2KB的数据开启一个布隆过滤器。

布隆过滤器的数据结构如下:
// table/filter_block.h
struct FilterEntry {
byte[] filter_content; // 表示一个布隆过滤器的内容
}
struct FilterBlock {
FilterEntry[n] entries; // 有多少个布隆过滤器
int32[n] entry_offsets; // 布隆过滤器数据的偏移数组
int32 offset_array_offset; // 偏移数组的偏移
int8 baselg; // 布隆过滤器的大小
}
其中baselg表示的是多少数据开启一个布隆过滤器,默认是11,表示每2KB(2 << 11)的数据开启一个布隆过滤器。这里的2KB是严格的间隔,这样查找一个键时,先查找到Index Block里相应的Data Block的偏移,根据这个偏移量,查找到对应的布隆过滤器,这就是这个Block里的键生成的布隆过滤器。对于Block大小为4K,而布隆过滤器每2K开启的情况,比如第一个Block的偏移是0,那么对应的就是第0个布隆过滤器,而第二个Block偏移是4K,对应的是第2(4k / 2k)个布隆过滤器,这样的情况下第1个布隆过滤器实际就是空的。offset_array_offset指向一个filter offset数组,这个数组保存了每个过滤器的开始位置,这样就可以快速定位到某个过滤器。
所以使用布隆过滤器的步骤如下:
- 根据Data Block的偏移
<< 11找到对应的布隆过滤器序号; - 根据序号查找偏移数组,读取对应的布隆过滤器的偏移;
- 根据偏移读取对应的布隆过滤器数据;
- 根据布隆过滤器数据,判断键是否存在。
读取一个键的步骤
通过上面对SSTable的介绍,来总结一下在SSTable读取一个键的步骤。
要读取一个SSTable,首先需要打开这个SSTable,打开会有以下步骤:
- 读取Footer,根据里面的读取Meta Index Block和Index Block,将Index Block的内容缓存到内存中;
- 根据Meta Index Block读取布隆过滤器的数据,缓存到内存中。
读取一个键的步骤如下:
- 根据键对Index Block的restart point进行二分搜索,找到这个键对应的Data Block的
BlockHandler; - 根据
BlockHandler的偏移计算出布隆过滤器的编号,读取相应的布隆过滤器; - 通过布隆过滤器的数据判断键是否存在,不存在就结束;
- 否则读取对应的Data Block;
- 对Data Block里的restart point进行二分搜索,找到搜索键对应的restart point;
- 对这个restart point对应的键进行搜索,最多搜索16个键,找到键或者找不到键。
通过以上步骤可以看到Index Block和布隆过滤器的内容都是缓存在内存里的,所以当一个键在SSTable不存在时,99%的概率是不需要磁盘IO的。
参考源码
table/format.h table/format.cc: 编解码BlockHandler,编解码Footer,根据BlockHandler读取一个键的内容
table/block_builder.h table/block_builder.cc: 不断添加键值对,逐渐构建一个Block,主要是添加键值对,然后生成Block的数据
table/block.h table/block.cc: 对一个Block进行读取相关的功能
table/filter_block.h table/filter_block.cc include/leveldb/filter_policy.h util/bloom.cc: 构建布隆过滤器数据,判断键是否存在的
include/leveldb/table.h table/table.cc:读取一个Table的内容,产生迭代器,或者根据一个键读取一个值
include/leveldb/table_builder.h table/table_builder.cc:不断添加键值对,逐渐构建一个Table
db/build.h db/build.cc:根据一个Iterator生成一个SSTable文件
小结
SSTable的结构比较复杂,也用到了不少小技巧,值得我们学习。SSTable和B+树的思想很像,就好像一个3层的B+树,Footer是根节点,定位到Index Block,Index Block是第二层,可以定位到Data Block。
SSTable的文件布局比较紧凑,查询效率也比较高,不需要像B+树这样复杂,因为SSTable只会整体生成,而不会增量修改,也就是SSTable是只读,这个结构就是利用了这个特性。
原文出处:[]
存储3:有备无患——WAL
LevelDB写入一个Kv时,都会先向日志里写入一条记录,这种日志一般称为WAL,也就是Write Ahead Log,类似于MySQL的Redo Log。这种日志最大的作用就是将对磁盘的随机写转换成了顺序写。当故障宕机时,可以通过WAL进行故障恢复。控制每次WAL写入磁盘的方式,可以控制最多可能丢失的数据量。
WAL里的内容实际就是内存里MemTable内容的持久化,当一个MemTable写满后,开启一个新的MemTable时,也同时会开启一个新的WAL,当MemTable被Dump到磁盘后,相应的WAL可以被删除。
WAL的格式很简单,由一系列32KB的Block组成,当然最后一个块可能是不满的,正在写入中。

Log Block结构
Log Block的结构如下:
Struct LogBlock {
LogRecord[] records; // 一个Block包括一系列的LogRecord
byte[] padding; // 通过padding正好到32KB
}
每个Log Block由一系列的Log Record组成,每个Log Block大小为32KB,一个Log Record至少有7个字节,所以当距离32KB小于7个字节时,需要用padding补齐到32KB,padding都是0x00,再开始下一个Log Block。
Log Record的结构如下:
struct LogRecord {
uint32 checksum; // 下面三个字段的checksum
unint16 length; // 数据的长度
byte type; // Log Record的类型
byte data[length]; // 实际的数据
}
// db/log_format.h
enum RecordType {
// Zero is reserved for preallocated files
kZeroType = 0,
kFullType = 1,
// For fragments
kFirstType = 2,
kMiddleType = 3,
kLastType = 4
};

每个Log Record都由7个字节的固定部分开头,4个字节是后面所有部分的checksum,2个字节是数据的长度,一个字节是这个Log Record的类型。数据是二进制的,需要自己解释,没有任何格式的要求。
对于type有几种情况,主要是为了解决写入数据时,Log Block里的空间不足以容纳数据的情况。一条记录可能很大,无法在一个Data Block里容纳,这时就需要拆分这个记录,例如:
- 当前Log Block里的空间足以容纳写入的数据,
type为kFullType,表示当前Log Record里包含所有的数据; - 当前的Log Block里的空间不足以容纳写入的数据时,将写入的数据拆分,用前面部分将当前Log Block填满,这时候
type就是KFirstType,表示当前的Log Record是数据的第一个部分; - 接下来开始一个新的Log Block,如果这个Log Block依然不能容纳所有的数据,这时候
type就是kMiddleType,表示这个Log Record保存了中间部分的数据,后面还有数据; - 当剩余的数据可以容纳到新的Log Block时,这时候
type就是kLastType,表示这个记录的数据结束了,可以和前面的数据组合起来; kZeroType是为了兼容mmap相关的代码,这种方式会先将数据分配好,置0,所以当读取日志的文件读取这些0时,就可以跳过这些数据,我们不会写入这种类型的日志记录。
Log Block 举例
举个例子,假设从头开始,写入以下3个记录:
A: length 1000
B: length 97270
C: length 8000

- A记录会被写入到第一个Log Block,
type为kFullType; - B记录会首先将第一个Log Block填满,
type是KFirstType,然后第二个Log Block也会被填满,type是kMiddleType,最后使用第三个Log Block的前面部分,type是kLastType,表示B记录的数据结束了; - 记录C发现第三个Log Block只有6个字节了,所以置零,将数据放到第四个Log Block,
type是kFullType。
Log的内容
Log Record里的内容是自解释的。WAL里保存的是对键值对的操作,包括键值对的插入和删除。一个Log Record可能包括多个键值对的操作。

内容先是SequenceNumber,然后count表示有多少个操作记录,接着就是这count个record了。record分为两种,分别是插入和删除,插入需要指定键和值,删除只需要指定键。
Log的内容其实和后面介绍的WriteBatch的内容一样,这种结构可以实现一次性操作多个键值对。
参考源码
db/log_format.h: 定义了RecordType和一些常量
db/log_writer.h db/log_writer.cc: 主要实现Writer::AddRecord,写一条记录到日志中
db/log_reader.h db/log_reader.cc: 主要实现Reader::ReadRecord,读取一条日志记录
小结
日志的实现非常简单,用32KB大小的块对日志进行分割,每个Log Record都有校验,对大的Log Record也不需要缓存。如果一个记录太大也不需要一次性全部读出,这种简单的实现对于LevelDB的场景完全够用。
实际的数据就是二进制数据,是由程序自己解释的,WAL没有规定需要什么格式。
除了WAL用这种日志格式以外,MANIFEST文件的记录也使用了这种格式。
原文出处:存储4:风驰电掣——MemTable
存储4:风驰电掣——MemTable
MemTable是LevelDB的存储组件之一,是一个内存数据结构,它只需要满足一个SortedMap的特性即可:
- 必须是一个
Map,也就是可以快速根据键查询到值,Map的实现多用哈希或者红黑树; Map中键是排序的,也就是可以对Map进行范围查询,或者按键的顺序迭代,这时候哈希就无法满足条件了。
Skiplist
SortedMap的实现,一般会采用红黑树,不过LevelDB采用的是Skiplist。Skiplist是一种概率性的数据结构,支持SortedMap的所有功能,性能和红黑树相当。

Skiplist每一个节点有一个随机产生的层数,从1层到N层。每一层的节点组成一个链表。第1层的链表包括所有的节点,并且是按照顺序排列的,从Head开始遍历第一层就可以遍历所有数据。上面的层的链表是稀疏的,层越高越稀疏。查找时从从Head节点的第N层开始逐渐下降,直到找到对应的节点。
假设要查找节点17:
- Head节点最高层开始,下一个节点是3,小于17,所以定位到3这个节点;
- 3节点的最高层的下一个节点是Null,所以在3这个节点下降一层;
- 3节点的次高层的下一个节点是25,大于17,所以目标节点肯定在3和25节点之间,3这个节点再下降一层;
- 3节点的第二层的下一个节点是4,小于17,就定位到节点4;
- 节点4的最高层的下一个节点是15,小于17,就定位到节点15;
- 节点15的下一层节点是25,大于17,所以在节点15再下降一层;
- 节点15的下一个节点是17,就找到了目标节点。
Skiplist的原理大家可以查询相关的文件,不过多介绍。
采用Skiplist的最大理由还是Skiplist的实现比红黑树简单太多了。
LevelDB里面使用SkipList类表示一个Skiplist,它主要的接口是:
void SkipList::Iterator::Seek(const Key& target);
void SkipList::Insert(const Key& key);
这个接口就是查找一个键,插入一个键,并没有提供删除接口,这是因为LevelDB里面没有实际的删除,删除也只是简单的插入一条记录,说明某个键被删除了。
内存分配
SkipList插入一个键时,需要分配内存给一个节点,malloc是一个比较耗时的系统调用,尤其对于小内存分配来说,而且会产生很多内存碎片。
LevelDB里面的SkipList和一般的Skiplist使用有很大的不同,只会分配内存,而不需要回收小部分内存。SkipList的内存是等待MemTable写满后,转换为Immutable MemTable,写入SSTable,写入完成后,一起被销毁。也就是内存的回收是针对整个Skiplist的。
针对这些特点,LevelDB为MemTable定制了Arena内存管理,前面有介绍过,这种内存分配有以下特点:
- 每次申请一个较大的内存,供小内存分配使用,这时候只需要改变几个指针即可;
- 对于较大的内存分配,直接调用系统调用进行分配;
- 不会回收部分内存,只会整块回收;
- 可能会有一些内存的浪费。
构造MemTable
MemTable的实现是比较简单的,对SkipList的实现做了一层封装,将对键的查找和插入的请求,代理到相应的SkipList,调用相应的接口。
在实现中有一点值得注意,LevelDB存储的是Kv,而SkipList存储的是键,所以在MemTable里需要做一个转换。
对于插入操作,MemTable会把键和值编码在一个字符串里面,如下图所示,先是键,再是值,使用了字符串的长度前缀编码,然后将这个字符串插入到SkipList里。

而对于查找操作,只会按照前缀编码键,构造上面图的前半部分,而SkipList::Iterator::Seek的实现,会将迭代器定位到大于等于查找键的第一个键的位置,读出这个键,然后比对里面的键和查找的键是否相同,相同的话,才会读取对应的值,否则就是键不存在。
参考源码
db/skiplist.h: 跳跃表实现
db/memtable.h db/memtable.cc: MemTable的实现
小结
MemTable的实现很简单,主要就是对Skiplist的了解,相比红黑树来说,Skiplist实现的代码非常好,也很容易理解。
原文出处:存储5:按部就班——Iterator
存储5:按部就班——Iterator
Level DB中,实现了各种Iterator,Iterator有以下功能:
- 按顺序对所有的元素进行迭代;
- 处理某一范围内的元素,正序或者逆序;
- 定位到某一个特定的元素进行处理。
LevelDB在以下部分使用了迭代器:
- 对MemTable进行迭代;
- 对于SSTable的Block进行迭代;
- 对整个SSTable进行迭代;
- Level File Num Iterator,因为LevelDB的SSTable是分层的,这个Iterator对某一个版本的某一层的SSTable的文件信息进行迭代;
- Concatenating Iterator,Level > 0的SSTable是有序的,Concatenating Iterator可以对这些有序的SSTable同时迭代;
- 对MemTable、Immutable MemTable和所有的SSTable同时迭代;
- DB Iterator对整个数据库进行迭代。
以上迭代器的实现,有些是从零开始实现的,有些是组合其它迭代器实现的。为了组合其它迭代器,LevelDB实现了两种迭代器的组合方式:
- Two Level Iterator,可以组合两个迭代器A和B,其中A里面的每个元素可以产生一个迭代器B,可以迭代A,取出一个元素产生迭代器B,然后迭代B,然后再产生A的下一个元素,再产生一个迭代器B,如此往复;
- Merger Iterator可以组合多个迭代器,同时对多个迭代器进行迭代,就好像对这些迭代器做了一次归并排序,产生结果。
Iterator接口
// include/leveldb/iterator.h
class LEVELDB_EXPORT Iterator {
public:
...
// 当前迭代器是否有效
virtual bool Valid() const = 0;
// 定位到某个键,当键不存在时,定位到比这个键大的第一个键
virtual void Seek(const Slice& target) = 0;
// 定位到下一项
virtual void Next() = 0;
// 定位到前一项
virtual void Prev() = 0;
// 返回当前键
virtual Slice key() const = 0;
// 返回当前值
virtual Slice value() const = 0;
// 返回当前迭代器状态
virtual Status status() const = 0;
// 迭代器被销毁时的回调函数,注册后可在销毁时调用
using CleanupFunction = void (*)(void* arg1, void* arg2);
void RegisterCleanup(CleanupFunction function, void* arg1, void* arg2);
...
};
LevelDB的Iterator接口如上,里面有很多函数,但是最重要的还是Seek、Prev和Next这三个函数。
首先先来看看两个组合迭代器的实现方式,它们是很多迭代器的基础。
Two Level Iterator
Two Level Iterator其实就是使用两个Iterator,第一个Iterator是第二个Iterator的索引。先在第一层的Iterator做迭代,每次拿出一个元素后,根据这个元素调用回调函数,生成第二层的一个Iterator,然后第二层的Iterator迭代完成后,再在第一层取下一个元素。
如图,左边的为第一层的Iterator,从上到下迭代,取出一个元素,根据这个元素找到第二层,也生成一个Iterator,然后迭代第二层的数据,完成这个Iterator的迭代后,再取出第一层的下一个元素继续。

对使用Two Level Iterator有两个要求: 第一层的Iterator的元素是有序排序的; 根据第一层的Iterator生成的第二层的Iterator也是全局有序的,也就是第一层第n个元素生成的第二层Iterator的最大元素小于第一层第n +1个元素生成的第二层Iterator的最小元素,并且第二层的每个Iterator内部也是有序的。
Two Level Iterator使用就像一个二级索引,对第一级生成Iterator,然后Iterator里每个元素指向第二级里的数据,也可以生成一个Iterator。
Merger Iterator
Merger Iterator可以用来组合多个Iterator,只需要保证每一个Iterator内部是有序,而不需要每一个Iterator都是全局有序的。Merger Iterator会对所有Iterator进行迭代,就好像归并排序一样。找到每个Iterator头部最小的元素,next时,将最小的元素所在的Iterator next,然后再次找到最小的元素。

以下是生成一个Merger Iterator的方式:
// table/merger.cc
Iterator* NewMergingIterator(const Comparator* comparator, Iterator** children,
int n) {
if (n == 0) {
return NewEmptyIterator();
} else if (n == 1) {
return children[0];
} else {
return new MergingIterator(comparator, children, n);
}
}
可以看出,当输入超过1个Iterator时,会生成一个Merger Iterator。输入是一个Iterator数组,只需要实现Iterator接口,不用管具体的实现是什么,输出也是一个实现了Iterator接口的Merger Iterator。
先来看看Next的实现:
// table/merger.cc
void MergingIterator::Next() override {
// 改变方向
if (direction_ != kForward) {
for (int i = 0; i < n_; i++) {
IteratorWrapper* child = &children_[i];
if (child != current_) {
child->Seek(key());
if (child->Valid() &&
comparator_->Compare(key(), child->key()) == 0) {
child->Next();
}
}
}
direction_ = kForward;
}
current_->Next();
FindSmallest();
}
- 属性
current_保存了当前迭代的键所在的子Iterator; - 如果之前就是
Next,这次再做一次Next很简单,只需要把当前的Iterator取一次Next,然后在所有的子Iterator的当前元素里面找到最小的那个元素,就是迭代的下一个元素,所在的迭代器更新为当前Iterator; - 如果
direction_ != kForward,说明变换了方向,之前是Prev,这时候需要将所有的子Iterator Seek到当前元素,使得除了current_的所有子Iteartor都指向大于当前键的下一个元素。
Prev的实现和Next类似。
Seek操作只需要对所有的子Iterator做一次Seek操作,找到最小的那个元素,就是当前Seek游标所在。
MemTable Iterator
MemTable的Iterator其实就是对Skiplist进行操作。
- 对于
Seek操作,其实只需要调用Skiplist的查找操作即可; - 对于
Next操作,因为Skiplist的最低层是一个单链表,所以只需要取这个链表的Next即可定位到下一个元素; - 对于
Prev操作,稍微复杂一点,需要用查找函数找到当前元素的前一个元素。
Block Iterator
Block Iterator是用来迭代Block的,Block的数据部分是按照键的顺序排列的,所以Next的实现非常简单,只需要解析下一个Kv即可。
因为每个Kv的长度是不同的,没法直接定位到具体的某一个Kv,但是对于Seek操作,可以使用restart point来进行快速定位。之前说过restart point指向了某一个键,是一个稀疏索引。可以先对restart point进行二分搜索,找到restart point 对应的键小于等于target最大的那个restart point,如果键存在,则必在这个restart point开始的16个键中,再从这个位置开始搜索,就可以找到对应的键。
Prev的实现和Seek类似,只需要找到当前元素的前一个元素所在的restart point,然后搜索即可。
SSTable Iterator
SSTable Iterator其实是一个Two Level Iterator。
SSTable是由Data Block和Index Block组成的,而且满足Two Level Iterator的两个条件,可以将对SSTable的迭代使用一个Two Level Iterator来实现。使用Index Block的Iterator成为第一层的Iterator,里面每取一个元素,都可以找到对应的Data Block,生成第二层的Iterator。
先来看一个SSTable的Iterator是怎样生成的:
// table/table.cc
Iterator* Table::NewIterator(const ReadOptions& options) const {
return NewTwoLevelIterator(
rep_->index_block->NewIterator(rep_->options.comparator),
&Table::BlockReader, const_cast<Table*>(this), options);
}
第一个参数是第一层的Iterator,第二个参数是一个回调函数,这个回调函数以第一个参数迭代返回的元素,以及第三个和第四个参数为参数进行调用,以此来获取索引值对应的第二层的Data Block的Iterator。
Level File Num Iterator
LevelDB的SSTable是分层保存在一个数组里面,每一层一个数组,保存的是文件的File Number。
Level File Num Iterator其实非常简单,就是对每一层的文件信息数组,生成一个迭代器,将一个内存里的vector变成一个迭代器。
Concatenating Iterator
除了Table的迭代,Two Level Iterator还用在另外一个地方:
// db/version_set.cc
Iterator* Version::NewConcatenatingIterator(const ReadOptions& options,
int level) const {
return NewTwoLevelIterator(
new LevelFileNumIterator(vset_->icmp_, &files_[level]), &GetFileIterator,
vset_->table_cache_, options);
}
这个迭代器可以对某一层(除了level 0)的SSTable进行迭代。第一层是一个Level File Num Iterator,可以返回这一层的SSTable文件信息,而第二层则是SSTable
Iterator,使用GetFileIterator可以获取第二层的SSTable Iterator。这样就可以对这一层的所有SSTable里的键从小到大迭代。
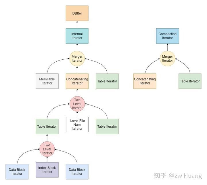
Iteator整体结构概览
经过以上的讨论,可以把LevelDB里的Itertaor的层次结构,用一张图来表示。

从上图可以看到:
- Two Level Iterator可以将Index Block Iterator和Data Block Iterator组合成一个Table Iterator;
- Two Level Iterator可以将Level File Num Iterator和Table Iterator组合成一个Concatenating Iterator,这个Iterator迭代某一Level(Level > 0)的所有SSTable; * Merger Iteator可以组成一个Internal Iterator,对整个数据库里的数据进行迭代,包括MemTable Iterator、Table Iterator(Level 0)和Concatenating Iterator(Level > 0),注意这个Iterator是不会区分版本的,所有版本的数据都能看到;
- Internal Iterator做一定的处理后可以生成DBIter迭代整个数据库;
- Merger Iterator也可以组成一个Compaction Iterator,包括Table Iterator(Level 0)和Concatenating Iterator(Level > 0),这主要是Compaction时使用。
以上Internal Iterator是会看到所有数据的,比如一个键覆盖了之前的值,这两个键值对都会看到。所以LevelDB里面还有一个DBIter,封装了对Internal Iterator的访问,根据当前的SequenceNumber,只会看到可见的那个键。DBIter会对Internal Iterator作封装,查找一个Key时会找到可见的SequenceNumber最大的那个Key,Next的话,会跳过所有User Key相同的Internal Key直到一个User Key不同的并且可见的Internal Key,这样迭代整个数据库不会出现重复的User Key。
参考源码
include/leveldb/iterator.h:定义Iterator的接口
table/iterator.cc: 实现CleanUp的功能以及Empty Iterator
table/block.h table/block.cc: 实现了Block Iterator
db/skiplist.h: 实现了skiplist的Iterator
table/two_level_iterator.h table/two_level_iterator.cc: 实现了Two Level Iterator
table/merger.h table/merger.cc: 实现了Merger Iterator
table/iterator_wrapper.cc: 实现一个Iterator包装器,缓存valid()和key()的结果,避免虚函数调用和更好的cache locality
db/db_iter.h db/db_iter.h:实现对整个数据库的迭代器
小结
可以看到LevelDB里面大量使用了Iterator,而Iterator的统一都是使用了接口。Iterator是分层次的,多种Iterator可以进行组合,但是使用的时候的方式又是一样的,让代码更为简洁。
原文出处:存储6:适者生存——Cache
存储6:适者生存——Cache
大多数磁盘数据库都提供了缓存,因为磁盘和内存的访问速度差了好几个数量级。如果整个数据库的工作集小于内存,那么热数据基本都可以缓存到内存里,这时候数据库表现得就像一个内存数据库,读写效率很高。
最完美的缓存就是将最近将要使用的数据缓存在内存里。然而,未来的访问数据是比较难估算的,一般会采取一些预读的方案将数据预先读取到内存中。而缓存的策略一般都是LRU,也就是根据过去的访问来决定缓存。遵循这样的原则:最近被访问过的数据未来有很大概率再次被访问。
LevelDB提供了一个Cache接口,用户可以实现自己的缓存方式。默认提供了一个LRU Cache,缓存最近使用的数据。
LevelDB的缓存使用在两个地方:
- 缓存SSTable里的Data Block,也就是缓存数据,数据的缓存不是以Kv为单位的,而是以Data Block为最小单位进行缓存,默认情况下会开启一个8MB的LRU Cache来缓存Data Block。考虑到一次扫描可能将所有的内存缓存都刷出去了,LevelDB支持在扫描时,不缓存数据;
- 缓存SSTable在内存中的数据结构Table,一个表在使用前需要先被Open,被Open时会将SSTable的元数据,比如Index Block和布隆过滤器,读取到内存中。缓存Table时是以个数计算的,缓存的个数是
max_open_files - kNumNonTableCacheFiles,kNumNonTableCacheFiles表示给非SSTable预留的文件描述符数量,为10。
缓存的实现
缓存接口
缓存有一个接口Cache,每个缓存需要实现这个接口,主要操作包括Insert、Lookup和Erase。
// include/leveldb/cache.h
class LEVELDB_EXPORT Cache {
...
struct Handle {};
// 插入一个缓存项
virtual Handle* Insert(const Slice& key, void* value, size_t charge,
void (*deleter)(const Slice& key, void* value)) = 0;
// 查询一个缓存项
virtual Handle* Lookup(const Slice& key) = 0;
// 擦除一个缓存项
virtual void Erase(const Slice& key) = 0;
...
}
分段锁缓存

LevelDB默认的LRU缓存采用了类似于分段锁的设计方式:
- 首先实现了一个
LRUCache类,这个类实现了一个可以指定容量的LRU缓存,当达到容量后,会将旧的数据从缓存移除; - 为了实现线程安全,
LRUCache在做一些操作时,会进行加锁,但是加锁操作会降低并发度,针对这个问题,LevelDB对外提供的实际是一个ShardedLRUCache缓存; ShardedLRUCache包含一个LRUCache缓存数组,大小是16,根据缓存键的Hash值的高4位进行哈希,将缓存项分布到不同的LRUCache里,这样当并发操作时,很有可能缓存项不在同一个LRUCache里,不会冲突,大大提高了并发度;ShardedLRUCache的实现只是简单的将对缓存的操作代理到相应的LRUCache里。
以下是Insert操作的实现,根据hash值计算出对应的LRUCache,然后代理到对应的LRUCache。
// util/cache.cc
Handle* ShardedLRUCache::Insert(const Slice& key, void* value, size_t charge,
void (*deleter)(const Slice& key, void* value)) override {
const uint32_t hash = HashSlice(key); // 计算哈希值
return shard_[Shard(hash)].Insert(key, hash, value, charge, deleter);
}
所以接下来重点讨论LRUCache的实现。
LRUCache实现
// util/cache.cc
class LRUCache {
size_t capacity_; // 缓存容量
mutable port::Mutex mutex_; // 包含缓存的锁
size_t usage_ GUARDED_BY(mutex_); // 当前使用了多少容量
LRUHandle lru_ GUARDED_BY(mutex_); // 缓存项链表
LRUHandle in_use_ GUARDED_BY(mutex_); // 当前正在被使用的缓存项链表
HandleTable table_ GUARDED_BY(mutex_); // 缓存的哈希表,快速查找缓存项
}
LRUCache的实现有以下特点:
- 每一个缓存项都保存在一个
LRUHandler里; - 每一个
LRUHandler首先被保存在一个哈希表table_里面,支持根据键快速的查找; LRUCache里面有两个双向链表lru_和in_use_,每一个LRUHandler可以在两个链表中的一个里,但是不会同时在两个里,也有可能有些LRUHandler被淘汰出缓存了,不在任何链表上;in_use_保存当前正在被引用的LRUHandler,这个链表主要是为了检查;lru_保存没有被使用的LRUHandler,按照访问顺序来保存,lru_.next保存最旧的,lru_.prev保存最新的,需要淘汰缓存时,会从lru_里的next开始淘汰;- 当一个
LRUHandler被使用时,会从lru_移动到in_use_,使用完成后,会从in_use_重新移动到lru_里; - 每个
LRUCache都有一个容量capacity_,表示这个缓存的大小,每次插入一个项时都会指定这个缓存项的大小,更新usage_字段,当usage_超过capacity_时,就淘汰最旧的缓存项,直到低于capacity_。

以下是LRUHandler的定义:
// util/cache.cc
struct LRUHandle {
void* value; // 值
void (*deleter)(const Slice&, void* value); // 数据项被移出缓存时的回调函数
LRUHandle* next_hash; // 哈希表的链接
LRUHandle* next; // 两个双向链表的链接
LRUHandle* prev;
size_t charge; // 缓存项的大小
size_t key_length; // 键的长度
bool in_cache; // 当前项是否在缓存中
uint32_t refs; // 当前项的引用计数
uint32_t hash; // 哈希值
char key_data[1]; // 键值
Slice key() const {
return Slice(key_data, key_length);
}
};
LRUCache通过引用计数来管理LRUHandler。
// util/cache.cc
void LRUCache::Ref(LRUHandle* e) {
if (e->refs == 1 && e->in_cache) { // 如果当前在lru_里,移动到in_use_里
LRU_Remove(e); // 先从链表中移除
LRU_Append(&in_use_, e); // 插入到in_use_
}
e->refs++;
}
void LRUCache::Unref(LRUHandle* e) {
e->refs--;
if (e->refs == 0) { // 销毁缓存项
(*e->deleter)(e->key(), e->value);
free(e);
} else if (e->in_cache && e->refs == 1) {
// 重新移动到lru_里
LRU_Remove(e);
LRU_Append(&lru_, e);
}
}
通过引用计数,LRUCache有以下特点:
- 当一个
LRUHandler被加入到缓存里面,并且没有被使用时,计数为1; - 如果客户端需要访问一个缓存,就会找到这个
LRUHandler,调用Ref,将计数加1,并且当此时缓存在lru_里,就移动到in_use里; - 当客户端使用完一个缓存时,调用
Unref里,将计数减1,当计数为0时,调用回调函数销毁缓存,当计数为1时,移动到in_use里面; - 这样可以自动控制缓存的销毁,当一个
LRUHandler被移出缓存时,如果还有其他的引用,也不会被销毁。
所以查找一个缓存就非常简单了:
// util/cache.cc
Cache::Handle* LRUCache::Lookup(const Slice& key, uint32_t hash) {
MutexLock l(&mutex_); // 加锁操作,使用分段缓存减少锁等待
LRUHandle* e = table_.Lookup(key, hash);
if (e != nullptr) {
Ref(e);
}
return reinterpret_cast<Cache::Handle*>(e);
}
void LRUCache::Release(Cache::Handle* handle) {
MutexLock l(&mutex_);
Unref(reinterpret_cast<LRUHandle*>(handle));
}
- 通过哈希表查找对应的
LRUHandler; - 如果找到了,调用
Ref,返回缓存项; - 使用完缓存项后,调用
Release释放缓存。
插入缓存需要将缓存项插入到哈希表以及链表中,并且更新容量,如果缓存容量过多,需要淘汰旧缓存。插入一个缓存项的步骤如下:
- 生成一个
LRUHandler保存缓存的内容,计数为1; - 再将计数加1,表示当前缓存项被当前客户端引用,插入到
in_use_链表中; - 插入时会指定插入项的大小更新
usage_字段; - 插入到哈希表中;
- 如果有相同值旧的缓存项,释放旧项;
- 判断容量是否超标,如果超标,释放最旧的缓存项,直到容量不超标为止。
缓存使用
LevelDB里SSTable在内存中是以Table结构存在的,要使用一个SSTable,必须先进行Open操作,会将Index Block和Filter Data都读取到内存里,保存在Table里,但是Data Block依然保存在磁盘上。需要读取数据时,可以将数据放到缓存中,下次再次访问数据时,就可以从缓存里读取。所以缓存有两方面:
- 每个
Table结构都要占据一定的内存,被打开的Table放在一个缓存中,缓存一定数量的Table,当数量太多时,有一些Table需要被驱逐出内存,这样当需要再次访问这些Table时需要再次被打开; - 每个
Table的Data Block可以被缓存,这样再次访问相同的数据时,不需要读磁盘。
Table缓存
SSTable的文件名类似于000005.ldb,前缀部分就是一个file_number,Table就是用这个file_number作为键来缓存的。Table的缓存存储在TableCache类里面。
// db/table_cache.cc
Status TableCache::FindTable(uint64_t file_number, uint64_t file_size,
Cache::Handle** handle) {
Status s;
char buf[sizeof(file_number)];
EncodeFixed64(buf, file_number);
Slice key(buf, sizeof(buf)); // key为file_number
*handle = cache_->Lookup(key); // cache_是LRUCache的实例
if (*handle == nullptr) { // 如果缓存没命中,则打开新的Table
...
s = Table::Open(options_, file, file_size, &table);
TableAndFile* tf = new TableAndFile;
tf->file = file;
tf->table = table;
// 插入一个缓存项,大小为1
*handle = cache_->Insert(key, tf, 1, &DeleteEntry);
}
return s;
}
查询一个Table时步骤如下:
- 先从缓存里面找,键是
file_number,如果找到了,就可以直接返回Table; - 如果没有找到,需要
Open这个SSTable,然后插入到缓存里面; - 缓存的
capacity_大小为支持打开的Table的个数,而每一个缓存项大小为1,这样当缓存的Table个数大于容量时,就会将最旧的Table淘汰。
Data Block缓存
每个Table打开的时候,都会指定一个cache_id,这是一个单调递增的整数,每个Table都有一个唯一的cache_id。在每一个SSTable里面,每一个Data Block都有一个固定的文件偏移offset。所以每一个Data Block都可以由cache_id和offset来唯一标识,也就是根据这两个值生成一个键,来插入和查找缓存。
// table/table.cc
// 根据一个Index读取一个Data Block
Iterator* Table::BlockReader(void* arg, const ReadOptions& options,
const Slice& index_value) {
Table* table = reinterpret_cast<Table*>(arg);
Cache* block_cache = table->rep_->options.block_cache;
Block* block = nullptr;
Cache::Handle* cache_handle = nullptr;
BlockHandle handle; // 保存索引项
Slice input = index_value;
Status s = handle.DecodeFrom(&input);
if (s.ok()) {
BlockContents contents;
// 使用缓存,则先读缓存
if (block_cache != nullptr) {
// 构造缓存键,使用cache_id和offset
char cache_key_buffer[16];
EncodeFixed64(cache_key_buffer, table->rep_->cache_id);
EncodeFixed64(cache_key_buffer + 8, handle.offset());
Slice key(cache_key_buffer, sizeof(cache_key_buffer));
// 查找缓存是否存在
cache_handle = block_cache->Lookup(key);
// 存在则直接获取到block
if (cache_handle != nullptr) {
block = reinterpret_cast<Block*>(block_cache->Value(cache_handle));
} else {
// 否则从文件里读取Data Block
s = ReadBlock(table->rep_->file, options, handle, &contents);
if (s.ok()) {
block = new Block(contents);
if (contents.cachable && options.fill_cache) {
// 插入缓存
cache_handle = block_cache->Insert(key, block, block->size(),
&DeleteCachedBlock);
}
}
}
} else {
// 不使用缓存,直接读取数据
s = ReadBlock(table->rep_->file, options, handle, &contents);
if (s.ok()) {
block = new Block(contents);
}
}
}
...
}
当要获取一个Data Block时:
- 从这个Data Block的索引项出发,根据索引得到
offset,然后根据Table得到cache_id,这样就得到了缓存键; - 在缓存里读取Data Block,如果存在就可以返回;
- 否则从文件里读取Data Block,这里根据选项
fill_cache,可以决定是否插入到缓存。
参考源码
include/leveldb/cache.h: 定义Cache接口
util/cache.cc: 实现LRU缓存
table/table.cc: 读取Data Block时使用缓存
db/table_cache.cc:实现一个Table结构的缓存
小结
以上便是LevelDB里面缓存的实现,对于磁盘型的数据库,缓存是非常重要的,如果内存足够大,大到足以容纳所有数据,那么数据库的读效率就像内存数据库一样。除了数据部分,索引和元数据LevelDB一般是缓存在内存里面的,基于SSTable的结构和存储,这些数据都不会改变,只读不写。只有Compaction时,才会变化,但是是生成新文件,而不是写旧数据,所以也不会有缓存更新过期的问题。