开放世界游戏设计流程
原文出处:开放世界游戏设计流程
1. 概述
大家好,我是江岸栖,今天想跟大家分享的主题是“开放世界游戏设计流程”。
首先,我想请大家一起来思考一个问题,到底什么是开放世界?

对于这个问题,相信不少人都是最初走出复苏神庙,登上初始台地时的印象,仿佛整个世界在你面前打开。
在我看来,开放世界本质上是一种关卡设计形式,就像一个足够大、足够开放的游乐场,里面充满了各种目标、挑战和奖励,玩家能按自己喜欢的顺序和方式,去完成对整个世界的探索,比如《刺客信条》系列。
而传统的线性游戏,它们更像一部电影,所见所闻都是导演精心剪辑后的结果。相应地,流程把控也更严格,玩家只能按叙事去推进,如关卡 A - B - C - D,像一条串起来的线,《最后生还者》是此类作品的优秀代表。
两者各有所长,而它们的最大不同,或许在于玩家是否享有探索完成整个世界路线、方式、目标的自主权和选择权。
《塞尔达传说:旷野之息》中的“英雄之路”就记录了玩家独特的探索路线
那么如何去设计一款开放世界游戏?
我认为“设计”可以拆分理解,“设”是“设想”,“计”是“计划”。
设想是带有目的的想象过程。它源于我们的感受、知识、经历、或灵光一闪,在游戏成型前,开发者就已经设想出这是一个怎样的世界,会给玩家带去怎样的体验。
计划是我们的实际执行。我们根据初步的想法,加入对技术的分析与资源的规划,将它落实为可行的方案,从无到有地实现它。
设计就是在创意和可行性之间寻找交叉点,它是一个有目标的、通过技术与艺术的手段创建体验的过程。

设计开放世界游戏的目标,相信大多数从业者和我一样,都是希望去创造新鲜有趣的游戏体验,让玩家去感受一段好的故事,沉浸到一个有生机有活力的世界中。
如何将这个目标实现,也就是我今天想要分享的主题。我会谈谈设计开放世界游戏的流程中会具体做些什么,不论你是未来有意创作游戏的爱好者,还是正在探索开放世界方向的 研发同学,希望这些经验对你能有所帮助。
《荒野大镖客 2》讲述了一段好故事,也展示了一个栩栩如生的西部世界
2.开放世界游戏的设计流程
在海外,3A游戏开发常被分为4个主要节点,分别是 Conception、Preproduction、Alpha 和 Beta。
按我个人的经验总结,无论是开放世界,还是线性游戏,它们的设计都可被大致拆分为7个阶段:
- 立项(Pitch)
- 研究(Research)
- 文档(Documentation)
- 白模(Blockout)
- 可玩(Playable)
- 完成(Completed)
- 打磨(Polish)
它们与4个节点存在一定的对应关系。接下来,我将对每个节点与阶段进行简要介绍。

Conception 是早期的概念设想过程,通常包括立项与研究。
立项的重点是确认游戏的核心体验与创意方向。研究是尽可能查阅资料,为设想提供新的创意灵感与素材。
Preproduction 是确认设想后的计划过程,主要验证游戏的核心体验,是否有趣、是否跑得通。
这一阶段包含了很多前期准备工作,包括编写设计文档、搭建白模、准备生产工具、尝试打造一个可玩的雏形,也就是常说的 demo 或垂直切片(vertical slice)。
Alpha 是正式投产的过程,团队马力全开,迅速铺量,根据验证后的计划正式执行与实现功能,做出一个完成度较高的版本。
Beta 是准备上线前的最后一个打磨阶段,查漏补缺,修复bug,使游戏质量更接近完美。
《刺客信条:英灵殿》
2.1 第一阶段:立项
这个过程中,参与者通常是制作人、总监等核心成员。大家会围绕游戏设定、开发周期、预算规模、市场策略以及系统工具等因素,展开多轮运筹与讨论。
其中最关键的目标,是确定游戏的核心体验。

怎么明确自己游戏的核心体验是什么?
设想是一个有目标的创意过程,不妨试想一下:只用一句话,你会怎么概括对整个游戏的感受?
这句话能否解答这样一些关键问题:这是一个怎样的世界,它能提供一段怎样的经历?玩家为什么会想玩这款游戏?相比其他同类游戏,它具有哪些吸引力和竞争力的地方?...
以我个人曾参与的《渡神纪》DLC“补天”为例。
众神大战之后,末日的天蚀要将世间万物抹杀,玩家将扮演一名神秘的英雄喾,前往两座云巅之山,蓬莱和不周,挑战《山海经》中的怪物,破解一连串东方谜题,最后帮助两位上古大神女娲和共工完成补天,解救这个世界。
这样一句话概括了故事的时间、地点、背景,以及玩家进入游戏后,体验到的玩法经历是怎样的。
除了一句话以外,最好再配上一张概念图,确定世界的整体氛围。
两者结合起来,就构成了核心体验的三个基本要素:叙事、机制和表现。通俗来讲,也就是故事、玩法与画面。

三个基本要素都服务于核心体验。
也就是说,三者相关的所有设计内容,都必须以增强核心体验为目的。我们把它当成判断和取舍的标准。
比如有人会提议,神话中有个厉害的怪物,能否加入到游戏里。
这时我们会围绕这个想法展开讨论,从叙事看,它是不是《山海经》里的,是否出现在故事发生的这个时间段;从机制看,它能否提供有意思的新挑战;从表现看,它是否带有吸引人的特征 ...... 符合的话,才会做进一步考虑。
之所以确立这些取舍标准,是为了保证核心体验的统一性。
理想情况下,开放世界应该给人一种真实感,哪怕是“架空世界观”,因为背后支撑的是一整套统一自洽的逻辑:比如这个世界的人文、历史是怎样的,为什么会是怎样 ... 它们为世界赋予了可信度。反之,则会让人觉得很混乱、很割裂。
开放世界的核心体验目标,就是为玩家营造一个沉浸感、想象力、可信度都极高的世界,玩家能够自然而然地去感受这个世界,沉浸到故事和玩法当中。
因此,一定要确保设计元素的和谐统一。
这也涉及到一个艺术想象和再创造的过程,我们会在设计流程的第二阶段“研究”中详解。

确定核心体验后,我们会进入一个自上而下(Top-down)的拆分过程。
比如故事核心是“补天”,根据神话原型,我们可以拆解出两个关键角色 —— 女娲和共工,前者是补天者,后者则是造成天劫的罪魁祸首。
沿着这条线继续深入,根据女娲大地之母的形象,我们设想了女娲的居所,云上仙山蓬莱;以及共工怒触的天柱不周山。“西北海之外,大荒之隅,有山而不合,名曰不周”,后者的风格更苍莽荒凉,以区分两个地区的特征。
在游戏中,你能看到不周山上空的天洞,我们将它设为旅途的终点。而途中,除了怪物,玩家也会遭遇各种阻碍,比如中国风的一些谜题,像是神秘画板、追逐三足金乌、或风的元素,以丰富游戏的玩法机制,并让角色的实力得以成长。
不论是时间、地点、人物、事件 .... 都是围绕故事核心,一层层拆分下来。一切与“补天”不相关的要素,都会被剔除掉。

再举一个例子,大家也许玩过《超级马力欧:奥德赛》,这款游戏的核心体验又是什么?
个人认为,它的核心体验应该是“用帽子欢乐地去探索世界”。
我们可以发现它的很多设计,包括跳跃、战斗、附身怪物、场景互动与解谜,都离不开帽子,不难看出帽子贯穿了玩家的整个探索旅程,也是各种设计元素的核心。
因此,建议在立项之初,一定要想好核心体验是什么,可以用一句话一张图的形式概括出来,再围绕它们去进行拆分和排除,确保游戏的故事、玩法和画面都能保持统一的体验。
《超级马力欧:奥德赛》中频繁用到帽子进行探索、战斗与解谜,构成了核心体验
2.2 第二阶段:研究
确定核心体验之后,我们就要开始投入大量时间精力,为后续开发做好详细的研究工作。
为什么要做研究?
因为任何创意工作的灵感,都来源于他/她对世界、对社会、对文化的认知程度,以及各种知识量积累的广度和深度。灵感不是无源之水,就需要通过大量研究和学习来补充。
我一直认为游戏策划应该是综合型的开发者,他/她在多个领域都需要有一定的知识积累:比如对建筑、枪械、载具,或者引擎、逻辑、脚本都有涉猎,这也是一种职业要求。

越是经验丰富的3A大厂,他们的研究底蕴就越是深厚,比如《神秘海域》系列的顽皮狗,或者“世界旅游模拟器”大厂的育碧。在巴黎圣母院火灾过后,人们还跑到《刺客信条:大革命》里去怀念,还原程度可见一斑。这些研究底蕴也是大厂们的重要软实力。
那么我们该怎么去做研究?
还是通过实例来学习:在下图中,你能判断出左右两边,哪个才是上海的街道?

去过上海的同学可能会第一时间选左边。
左边的图源自我们之前做过的一个研究。我们发现,在上海的一些老街道,房屋的建筑风格会偏向洋式,且大多会选用淡黄色的墙漆与深红色的顶漆。
之所以会这样,我们猜测一方面是旧上海的历史,曾是十里洋场的租界,形成了一种海派文化;另一方面,也许是市政对文物保护的要求,也就成了延续至今的一个特色。
看似随处可见的建筑,从风格到配色,其实有多方面的考量因素。如果不下研究的功夫,你杜撰不出这些细节,也很难让人相信“这就是上海”。

这些研究提供了创意基础。设计师需要做的,就是这一基础上进行“量身定制”的调整。
游戏存在多种风格类型,比如写实向的《看门狗》系列,对于芝加哥等城市有很高的还原度;也有幻想向(fantasy)的《超级马力欧:奥德赛》,都市之国纽敦市(New Donk City)则糅合了纽约与伦敦的特点,相对不那么还原。
还有架空世界观的《魔兽世界》,其中的部分设定能在现实中找到原型,比如巨魔一族的文化与建筑,显然参考了玛雅文明,又做出了一些差异。
所以,我认为本质上,设计是一个通过研究获取创意灵感,对艺术进行想象和再创造的过程:
为游戏找到一个拥有可信度的基础,然后在这个基础上去进行艺术加工,最终打造出一个“源于生活、又高于生活”的虚拟世界。

在研究阶段,我们一般会花上两到三个月的时间,去做大量的可信度查证工作,包括当地建筑、人文、地理、历史、当地故事、经济等等,输出一份世界可信度研究文档,内容量可能相当庞大。
比如《渡神记》“补天”DLC,当时我负责中国古代建筑结构的研究,最后整理了100页左右的研究PPT,为建模工作提供了参考。
研究可大致分为三步:
前期准备:确定项目的命题种类,如“道路”“建筑”“人文”,或者是时间顺序,如“曾经”“现在”“未来”。
收集与整理:购买参考书,邀请相关专家,从浩如烟海的信息资料中,尽可能筛选出关键材料,整理成资料库;
文档输出:遵循项目实际需求,将研究结果以便于查阅的文档形式,清晰地汇总出来。
按我的个人经验,过程中需注意的要点包括:
目标明确、命题清晰:寻找能与游戏核心体验结合的趣味点,避免做无用功;
注重细节还原:理解事物的来龙去脉,以及背后的人性化原理;
保持好奇心:避免自以为和想当然,以免对后续开发造成误导;
实地考察,切身体验:在有条件的情况下,这是最好的研究方式之一;
可信度≠真实度:出于游戏性与技术限制等考虑,游戏往往不追求100%还原,而是基于写实及题材的再创造。

研究中,我认为很重要的一点是要摆脱刻板印象(Stereotype)的影响。
以《刺客信条:英灵殿》为例,大家印象中的维京人可能都是非常粗犷邋遢、头戴牛角盔、满身酒臭的大胡子形象,许多动画片也倾向这样刻画。
但在历史的研究中,我们会发现他们其实是那个年代挺爱干净的一群人,每周六都会洗一次澡,还有梳子、耳勺等工具,也会用一些小道具来打扮自己。
反观当时的英格兰,洗澡是件违反教诲的事,盎格鲁撒克逊人受天主教信仰影响,不主张频繁沐浴,尤其是在贵族当中,他们多用香水来掩盖气味,倒是维京人来了以后,带动了清洁习惯的推广。
所以做研究工作时,要尽量抛弃先入为主的观念,花时间抠细节,抱着好奇心一点点吃透,才可能让世界有足够的可信度。
《刺客信条:英灵殿》
2.3 第三阶段:文档
研究完成后,我们会进入设计文档环节。
为什么要设计文档?
像制作《刺客信条》这样量级的开放世界游戏时,通常会有上百人参与。因此,不论策划、美术、技术,都要求尽可能用文档来表达想法,目的是达成统一的、更好的沟通效率。

单从开放世界关卡设计的角度来讲,设计文档一般被分为三类:
世界设计文档
区域设计文档
关卡设计文档
我们接下来谈谈每个设计文档的具体需求。

2.3.1 世界设计文档
如果说前两步的立项与研究,还停留在“设想”和准备工作,那么从世界设计文档开始,就是承上启下地落实“计划”。
世界设计文档一般由核心团队负责,比如游戏总监或关卡总监,他/她会提出对于游戏的高概念(High Concept)设计,除了核心体验之外,世界设计文档还主要包括三部分:世界主题、世界架构、美术方向。

世界主题
世界主题是对核心体验的进一步延伸,它解释了原本“一句话、一张图”概括的核心体验,具体拆分到关卡设计中会是怎样的。
世界主题概括了世界观背景故事、时间线与文化特征等。
比如说《渡神纪补天》的核心体验是“补天”,那么世界主题就是“天洞出现之后的末世”,而拆分到两个区域的主题则是“女娲曾经造人教导人类的云上仙山蓬莱,如今人类石化、怪物肆虐”“黄帝部落为了对抗天帝曾经精心打造要塞和工事的不周山,如今处处破败、灾祸四起”。

世界架构
拆分世界主题后,我们开始规划世界架构,它主要分为三部分:
系统化玩法规则
内容时间与体验流程规划
世界逻辑运转机制
什么是系统化玩法?
一般来说,系统化玩法(Systemic Gameplay)就是支撑起整个游戏世界的最底层规则 —— 游戏中所有的独立系统,都通过这个统一规则发生交互,由此创造出故事、策略、路径、意外等多重结果。
《塞尔达传说:旷野之息》中包含了丰富的系统化玩法,火是其中之一,创造出了多种方式、策略与意外,供玩家自由探索
与核心体验自上而下(Top-down)的拆分过程不同,系统化玩法是一个自下而上(Buttom-up)的设计思路,通常包括以下三种:
元素化学,如水、火、风、温度;
物理结构,如重力、体积、速度;
AI,如 NPC 的需求、反应、行为。
以化学元素“火”为例,它遇到风会蔓延、遇到水会熄灭;而当它遇到绒毛披肩这种材质的物体,还会猛烈燃烧,让 NPC 做出惊恐的反应;火势甚至能产生上升气流,让玩家一定程度上逆重力而行动。

基于这些统一的交互规则,各个一般性的系统得以相互感知、相互利用,从而创造出解决问题的多重方法与路径。
比如在《塞尔达传说:荒野之息》里,我们能用多种方法去探索、解谜和战斗;在《孤岛惊魂》中,用鱼而非枪来对付熊,能让它成为我们的伙伴;或者在《看门狗》里,我们可以选择开车围堵,也可以骇入红绿灯系统,制造一场交通事故,来阻截正在追踪的目标 .....
换言之,构建系统化玩法规则的最终目的,就是确保“玩家享有探索完成整个世界路线、方式、目标的自主权和选择权”,也是开放世界游戏的“灵魂”所在。

构建系统化玩法这一底层规则后,我们就可以在这一基础上,继续世界观设计文档的第二步 —— 开放世界的内容规划。
在我看来,内容规划主要分为两个要点,一是时间规划,二是流程规划。
首先是时间规划。
相比十年前的游戏市场,如今的游戏种类已是异常丰富,但玩家能体验游戏的时间精力却是相对有限的。以至于未来游戏和关卡设计的一个思考重点,必然是对玩家游戏时长的争夺。
所以,好的关卡设计师应该也是个时间规划大师,能为目标玩家提供最大化的时间利用效率,提高单位时间内的乐趣。

开放世界游戏的核心玩法通常包括三类,分为是探索、故事、战斗。根据游戏类型不同(如故事主导或 PvP 主导),三种玩法的比例也有所不同。
以故事导向的《刺客信条》系列为例,假如游戏时长大概在100个小时,那么探索、故事、战斗的配比应该是40%:30%:30%,也就是4:3:3。
为什么是这个比例?
首先,我们要理解游戏时长的算法,关注最佳时间效率。
不同于线性游戏按长线推进的紧凑节奏,开放世界游戏的体验带有更多碎片化、短线循环(短时间内能完成的单个Game Loop,如小章节、小关卡)的特征,探索、故事、战斗穿插进行。
比如剧情5分钟、战斗10分钟、探索30分钟,甚至长时间游离在主线剧情之外。因此开放世界的游戏时长,大致等同于短线循环加上探索时间的总和。
《刺客信条:奥德赛》中多样的兴趣点图标,也为探索(白色)、故事(蓝色或黄色)与战斗(红色)进行了划分
我们曾对市面上的开放世界游戏进行了研究,结合《刺客信条》希望给玩家的体验,最终认为4:3:3的探索、故事、战斗比例较为合适。
不论是平淡探索后遇到危机,还是紧张战斗后缓解心情,玩法的切换相当于一种调节剂,让游戏处于一种张弛有度的节奏中。
而如果是《绝地求生》这种大世界关卡的多人 PvP 游戏,单局时长可能在30分钟,而战斗可能只占10%至20%左右,大部分时间是在收集物资与隐藏。时间分配不同,体验也截然不同。

其次,是出于对开发成本与周期的管理。线性游戏可能只有20至40个小时的时长,而开放世界游戏的时长却往往达到100个小时以上。
在实际开发中,主线任务往往需要任务策划、编剧、角色动画、美术场景与配音特效等团队成员的共同参与,以至于一小时的主线任务,生产周期可能长达三个月,成本达到上百万美元。这样的生产规模是难以长线维持的,大型开放世界往往会添加更多探索内容作为填充。
因此,时间规划也必须考虑生产规模,才能在研发费用与周期可控的情况下,创作出探索、故事、战斗时间分配合理,受大众认可的游戏。
《巫师3:狂猎》的动画导演,曾在GDC上分享了自动生成电影式对话动画的经验,原因在于游戏中的对话可高达35个小时,所需的人力与周期是远超想象的
说完了时间规划,接下来谈谈内容规划的第二个要点 —— 流程规划。
为什么要做流程规划?
最开始我提到过,线性游戏像一部电影,而开放世界像一个游乐园。
而设计师扮演的角色,在前者中是导演,在后者中则是导游,本质目的都是通过适当的引导,如镜头推拉或流程规划,让玩家更好地享受到作品的魅力。
线性游戏的特征是低自主引导。游戏的故事线、玩家的成长线、关卡的难度线并行成长,玩家的自主权与选择权被限制在故事关卡内,只能跟随导演的思路。
这样的好处是能更好调动起玩家的代入感与情绪,比如《最后生还者》《神秘海域》都是剧情动人的佳作。

开放世界的特征则是高自主引导。玩家是拥有自主权与选择权的游客,体验流程像是登上一辆随上随下的游园火车,每一个任务节点和区域都是火车站台,可供停留休整。
导游的职责是服务游客,规划出一条最有效率、景色最好、也最人性化的主要路线,也就是游戏的故事主线。
主线之外,都是探险,但“导游”仍需要做好路线规划,即指引玩家去探索分支,也能适时引导他们回归到主线中来。

以《刺客信条:奥德赛》为例,它的主线流程其实并不复杂,就是一个寻找家人的故事,却几乎引导主角走遍了整个古希腊,他/她能在旅途中随时停留与探索。
游戏故事的大背景是伯罗奔尼撒战争时期,雅典和斯巴达处于激烈冲突,主角扮演的雇佣兵经常卷入到各种支线委托之中,背后总能发现圣殿骑士团的前身 —— 秩序神教的身影。他们操纵战争,散播恐惧,也是主角与亲人失散的罪魁祸首。通过这层背后关联,又自然地引导玩家回到主线当中。
总结一下,系统化玩法构成了世界架构的底层规则,世界游玩内容规划与流程设计构成了大体框架。
第三步,我们要为这个世界赋予一个逻辑规则,或者说AI系统,让它能够自动运转起来,更接近我们印象中鲜活生动的真实世界。
什么是逻辑?
简单来说就是“合理”,比如,马路中停车导致道路阻塞、偷窃失手导致守卫通缉、甚至杀了一只鸡被全村人围攻,这些应激事件与后果都一定程度上符合玩家认知中的逻辑。
这其实与前面提到的系统化玩法类似,都是系统策划与AI团队合作设定的规则。而逻辑系统进一步覆盖了游戏中所有AI自发进行的交互反应。
每个游戏的逻辑系统各不相同。我个人曾根据游戏AI的响应程度,对几个游戏中的世界逻辑进行了L0至L3的划分:

L0-静止的世界:如《巫师 3》,AI大多只在固定范围内移动,按设定的逻辑独自运行,玩家的活动一般只能在局部区域内造成有限的影响,像是静止湖面上微小的涟漪。
L1-平衡循环的世界:如《GTA5》,相对而言,AI的影响范围更大,有了流动的行人、车辆、路网AI系统等,它们形成了一种世界自我平衡运转的假象,应激事件带来的余波也会扩散得更广。
L2-关键AI推动运转的世界:如《骑马与砍杀》,这是一个中世纪角色扮演游戏,玩家可以组建自己的势力,与其他AI势力展开竞争,每个势力都会有一个代表性的领主。
不平衡的、相互竞争的法则推动着世界运转,玩家与关键AI人物间的行动与关系可能改变世界的运转方向。
这种关键AI推动的逻辑系统变化丰富,却相对可控,我认为未来会有更多这种设计的开放世界游戏出现。
《骑马与砍杀 2》中角色众多,势力众多,但以单个领主为核心
L3-全面动态运转的世界:如《模拟城市》,整个游戏内的经济、资源、人口等系统,都是牵一发而动全身的。这样的系统可能被随机事件和时间推动着向前发展,处于一种不确定的动态变化之中。它的逻辑系统是最为复杂的,玩家乃至开发者也很难去把控每个变化。
当然,L3模式的系统常见于非叙事向的模拟经营游戏中,因为完全动态变化的剧情故事,目前是技术上和开发成本上都难以实现的。
上述仅代表个人观点,欢迎探讨。
我认为开放世界游戏的未来形态,也许会像美剧《西部世界》一样科幻:
不但拥有高度系统化的玩法,AI的逻辑系统也已经极为完善,玩家的一举一动都可能带来千丝万缕的影响,创造出无限多的可能性,吸引玩家沉浸其中,不断回归。
至此,世界架构已经大致完成。

美术方向
美术方向是世界设计文档的最后组成部分。
美术团队会尽可能收集参考图片或者概念图,拼接成 Mood Board 和色版,与整个开发团队对齐最终的美术风格和指导思想。

在这一环节,值得注意的是,如果游戏存在野外环境,那么美术团队还要做实充分的生态和地理研究,比如当地的动物群落、植被分布和地貌环境,从而建立一个丰富多样、写实度高的世界。
当然,大部分工作其实在研究阶段就已经开始筹备。
尤其对于大型开放世界而言,很难完全由手工来打造地形,这时往往要使用程序化自动生成的方法,对水体、植被、地貌等进行生成,充实的生态和地理研究也就成为了一个必要 前提。

除此之外,建筑也是美术方向中极为重要的一面。美术团队会设计大量的街道建筑平面图,解释细节设计、还原程度、人物与建筑之间的比例、以及拆分规则和重复利用。
大家在游玩开放世界时,有时或许会发现一些建筑美术素材的复用,在时间与人力成本有限的条件下,这是难以避免的。
如何将它们不着痕迹地利用起来,做出风格上的差异化,也是一门考验技巧的手艺。
这也涉及到了接下来要谈的区域设计小组的工作。

2.3.2 区域设计文档
如果说世界设计文档是对整个世界的指导方向,那么区域设计文档(Region Design Document)就是具体的执行计划。
区域设计文档一般由区域开发小组负责,在关卡主策或关卡主美的主导下,团队对所负责的区域进行设计规划。
它同样是一个自上而下的拆分过程,覆盖该区域内的所有内容,包括区域主题、场景风格与体验流程等,具体如下图:

一片区域的内容分布并不是绝对均匀的,而是包含了多个分散的子区(Content Hub),来放置地标、主题标志物、任务点等内容。
每个子区都像一个火车站台,中间的红色区域则像是中心火车站,这里同样需要运用到内容规划的两个原则 —— “时间规划”与“流程规划”,关注区域中玩家的体验路线,做好多样化设计与留白,尽可能避免重复感,提供新鲜感。

下图是《绝地求生》的玩家活动热力图,可以看出它其实也采用了这种子区的设计。但与故事导向的游戏不同,PvP导向的开放世界游戏,玩家的探索路线是更偏向随机的,会受到各种因素,比如跳伞位置、毒圈等影响,因此很少存在“最佳体验路线”一说。
但整体而言,两者的内容规划逻辑是非常相似的,同样是开放的多入口布局,并把战斗节点、收集品等玩法内容,预留到子区域内。
同时,子区与子区之间,会保留非常多的通道,确保为玩家提供充足的自主权与选择权。
这就是区域设计的一个基本思路。

2.3.3 关卡设计文档
关卡设计是对区域设计的进一步细化。大型开放世界的单个关卡一般以据点的形式呈现,比如《刺客信条》中的一个军营或村庄。
关卡设计文档(Level Design Document)一般由具体执行的关卡策划与关卡美术共同完成,包括单个关卡的布局、玩法规则与设计元素等,具体如下图所示:

我常常调侃,在关卡设计过程中,关卡策划与关卡美术应该是“心意相通”的一个合作状态:策划也许缺乏设计上的艺术程度与美感,而美术同学则可能不太理解玩法的规划与布局,就需要双方的专业性相辅相成,缺一不可。
关卡设计的第一步往往是选取参考图。
相比凭空想象或抽象沟通,实体参考图是为策划和美术表达环境故事、主题设计的最快速直接的方法,其精准性也会影响到想法传达的准确性。
因此,参考图的选取以可信度优先,尤其是对于写实题材的游戏。我个人也鼓励策划和美术,去通过谷歌地图或影像资料等方法,直接引用现实地点的俯视图。
然后,在此基础上加入可玩元素,比如将墙、窗户打通,为系统化玩法预留出更多发挥空间。

此外,关卡设计也同样遵循内容规划的双原则。设计师同样需要关注“时间规划”与“流程规划”,并充分利用系统化玩法,来为玩家提供自主权与选择权。
以《刺客信条:奥德赛》为例,下图是一个敌人的据点,它的设计流程应当是这样的:
在网络上寻找可参考的堡垒俯视图,在图上初步划分出多个子区;
为每个子区设置开放的入口,并在子区之间添加多途径的通道,构成一幅四通八达的网状路线;
填充更多系统化玩法的元素,比如刺杀点、可收集的宝箱、可范围燃烧的油罐、可烧毁来打击士气的军备、或是可释放的笼中猛兽... 提供玩法上的多样化指引。

在设置完成后,玩家的体验流程可能是这样的:他/她潜入据点,根据小地图提示,先释放了笼中困兽,引开了敌人的注意,然后通过多个途径绕开剩余守军,把几个宝箱搜刮一空,最后临走前投掷火把,点燃了大片油罐,火势瞬间蔓延,把军备也烧毁了,敌方势力元气大伤。
这些系统化玩法的顺序是可以先后调换的,因此给予了玩家很高的自主权和选择权,觉得自己充分发挥了聪明才智,得到了强烈的正面反馈。这也是设计者理想的效果。
当然,纸上得来终觉浅,个人不建议在关卡设计文档上花费太多时间,过于追求尽善尽美,还是要在实际体验中去验证效果,做出调整。
2.4 第四阶段:白模
这个“实际体验”的过程,就是白模搭建。
团队会根据设计文档,搭建未上色的3D模型(白模),通过快速迭代的方式来验证原型、标准和想法。

在这一环节,主要可分为以下四个阶段,我们将逐一详解:
定义标准参数
验证玩法
验证想法
工业化生产准备与预研

2.4.1 关卡标准参数
关卡标准参数(Metrics),指的是角色与环境中的物体交互的量化参数,比如移动、跳跃、掉落、战斗,与玩家的体验密不可分。
因此,它也是RLD(理性关卡设计,Rational Level Design)与RGD(理性游戏设计,Rational Game Design)两种理论用于衡量玩法难度的基础参数。
打个比方,在《超级马力欧》游戏中,根据下个平台与马力欧之间的距离,我们可以拆分成几个难度,比如两个单位距离,为简单难度的跳跃;四个单位距离,为中等难度的跳跃;而六个单位距离,则是最高难度的跳跃。
这时,跳跃距离的参数就成为了衡量关卡难度的统一标准,我们得以用客观的度量,而非主观的感知来衡量当前关卡的难度,以免出现“设计者觉得简单,却难倒了多数玩家”的情况。

同理,假如角色蹲下的高度是0.5米,那么为了照顾玩家掩体射击的体验,掩体高度也一般会定在0.5米,这就成为了一个标准参数,所有相关的战斗、动画等系统也会基于这一参数去制作。
因此,在白模阶段,3C(角色、相机、控制,概念源于 Character、Camera、Control)、关卡、战斗、美术、动画等所有团队,都会共同遵守关卡标准参数,以确保达到统一的制作标准,这是规模化效率生产的必要前提。
为了寻找最佳效果,定义标准参数往往是一个快速试验、快速迭代的过程。
首先,3C、动画、关卡美术等成员会一同建立测试关卡,预制所有关卡条件下都能用到的标准参数模块和建筑件,将它们统一命名。
其次,团队会开始利用这些统一标准的模块和预制件,进一步搭建测试空间,测试不同的空间、通道、楼层等的高度。

随后,测试人员开始进行可用度(Usability)测试,也就是确保在通道、门口、道具、上下楼之间有足够的视线空间和流畅的通过感,消除潜在的阻碍因素。
可用度测试通过后,美术同学入场,对预制关卡进行可信度修饰,比如这个1米高度的白色模块,反映在游戏里应该是什么样子?是墙壁、门窗、或是木箱等场景道具?它在当前场景中的存在是否合理、可信?...美术测试的目的,就是确保模块和预制件,能在可用度与可信度之间达到一个理想的平衡。
最后是反复迭代。基于大量的测试结果,团队对预制件、3C、战斗、动画等关键参数进行全面评估,讨论是否有必要即时调整,一旦确立之后就不会再轻易修改。
定义标准参数是一个非常基础、却非常重要的过程,它的测试与反复迭代会经历一个较长的周期。
为何如此重复强调?下图就是一些标准化参数不到位导致的 bug 场景。

大型开放世界游戏,其制作往往需要成百上千人的参与,以至于我们很难保证标准参数被100%遵守或执行。
比如有些美术同学觉得留一条缝隙,会显得比较美观,结果却可能导致角色穿模或卡住不能动弹,严重破坏玩家的体验。而这些情况是层出不穷的。
因此,我们往往需要QA团队参与开发过程,花费大量时间去穷举所有的边界条件,随时随地把控标准参数的执行情况。
在正式定义标准参数之后,我们开始将它运用到游戏的各个方面。
这时我们会进行更多的模块化设计。它是工业化生产的基本理念,涵盖了系统化玩法元素因子、建筑模块拆分、场景道具拆分等。
建立模块化预制件和测试关卡,你可以把这一过程理解为拼积木,是一个拆分简化的过程。
拥有足够多、足够细的积木,就能拼凑出千万种形态,比如一座建筑、或是建筑内的道具摆设。通过这种反复拼接、重复利用的方法,就能在控制数量的情况下,达到较好的差异化效果。

我曾见过一些初入游戏行业的同学,抱着满腔热情,希望每个模型、每个关卡都是独一无二的,为此付出许多时间精力。我不排斥这种做法,但这种精耕细作,是难以在大型开放世界游戏的开发中实现的,更可能导致进展缓慢,效率低下。
我认为更好的做法,是在模块化设计与工业化生产的基础上,融入自己对于设计和需求的思考,并将它们普遍应用到更多的场景或玩法中,这是远比单个细节出彩要更好的,也应是大型项目团队中每个人的义务。

2.4.2 验证玩法
在白模阶段,系统策划还会搭建一个系统化玩法元素(Gameplay Iingredients)的原型测试关卡,将所有玩家可交互的元素、物理化学反应元素,按照标准玩法的各类情况统一放置,方便反复测试和验证。

这种集中化的测试关卡,一方面便于穷举一些边界情况,比如多种元素共同反应。
另一方面,也能随时灵活拼接,重复利用,为关卡策划提供一些实际玩法的参考,比如谜题设置与解谜方法,最终确保任务与关卡的多样化、系统化与涌现性。

2.4.3 验证想法
在定义了关卡标准参数、完成了模块化设计、验证了系统化玩法元素之后,团队终于开始尝试构建整个世界模型,验证所有想法。
这时,我们会根据世界设计文档或区域设计文档,利用地形生成软件 World Machine 快速建立世界地形,我们一般称之为 First Terrain Pass,并在此基础上进行大规模地点的白模铺装,如下图所示。

尽管这一阶段的白模仍显简单,但主要目的在于将此前规划的流程完整呈现出来,并放入角色去代入体验,验证是否符合原有的设计想法:
比如作为“时间规划大师”与“最佳体验导游”,我们原本预期中的十小时流程体验会是怎样的?如今实际感受到的体验又是怎样的?两者是否一致?存在哪些不符合预期的地方?...
经过白模铺装的体验实测,我们得以做出一个整体判断。
为何要在白模阶段就验证所有想法?
一方面在于游戏雏形的基本要素已经就位;
另一方面,一旦进入正式投产阶段,想要回头修改各方面设计,所耗费的成本将极为高昂,几乎等同于推翻重做。因此,在白模阶段统一验证想法、做出取舍至关重要。
这个过程中,验证的内容包括但不限于世界区域密度、世界规模、地形环境、道路关系、剪影指引等等,确保世界具备最基本的子区域结构,或者说火车站结构。

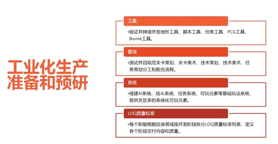
2.4.4 工业化生产准备与预研
确认了标准参数、玩法与想法,设计流程暂时告一段落,进入到工业化大规模生产的准备和预研环节,主要包括以下四个方面:
- 工具准备
工具包括地形工具、脚本工具、任务工具、PCG工具、动植物生态(Biome)工具等,视世界需求而定.
如叙事导向游戏需要更多任务工具,交由团队统一验证与持续开发。
- 管线准备
测试并规范关卡策划、关卡美术、技术策划、技术美术、任务策划 ... 等职能的分工与合作流程。
如关卡策划主要负责设计文档的输出、白模铺装的布局规划,而关卡美术负责美术指导方向的把控、资源管理、以及布景装饰等等。
流程清晰、分工明确的生产管线,能极大提升工业化生产效率。

- 系统准备
搭建AI系统、战斗系统、任务系统、可玩元素等基础玩法系统。
确立整个开放世界的底层交互规则与运转逻辑,为玩家提供充足多样的系统化可玩元素。
- LoQ质量标准(Level of Quality)
要求每个职能根据自身领域,按开发阶段拆分LOQ质量标准列表,定义各个阶段交付内容的数量与质量。
相当于一张按照各个阶段版本质量交付的checklist,可供量化判断是否达标。
通常LoQ分为:L0设计文档交付,L1白模可玩版本交付,L2玩法及流程完成版本交付,L3细节打磨及内容完全填充版本交付,L4特定关键内容进一步打磨版本交付。

总结而言,白模阶段其实是一个搭建标准化原型、验证想法、为工业化大规模生产着手准备的过程。
核心团队会对整体设计方向进行最后的回顾与验证,做出设计意图上的取舍,比如增减功能或扩缩规模,以确认游戏世界的最终形态。
我认为值得注意的细节要点整合如下:

2.5 第五阶段:可玩
完成白模阶段后,团队正式进入到工业化大规模生产的流程。
如果说白模阶段关注的是设计意图和开发规模,那么可玩阶段关注的是世界可玩性的实现:
策划专注于实现玩法、流程和难度,美术专注于实现场景的主题和故事性,共同解决主要的技术问题,从而实现一个体验流畅、可玩性足够丰富的世界雏形。

可玩阶段的工作重心主要包括下图中的6个方面,都是在世界地形和白模铺装基础上的进一步加工细化。

这一阶段仍带有测试、调整和迭代的用意,也仍允许部分场景中白模的存在,直到“完成”阶段才会完全替换掉,存在修改余地。这里主要谈谈其中的“标准”环节。
前面曾提到,大型开放世界游戏制作的一大挑战,就是在上千位成员参与的前提下,如何保证内容质量达到统一标准。正如木桶效应,区域与关卡设计的平均水准,左右着玩家对于世界整体可玩性的印象。
因此,我们往往会由一个主工作室或核心团队,去优先选择一块区域来搭建可玩Ddemo,也称 First Playable Demo。
它相当于一个最有经验、最高质量、最具可玩性的设计模板,为其他内容团队提供一个参考基准(Benchmark)。

随后,我们会将各个区域分派给多个责任团队,展开联合研发(Co-dev)模式,通过对齐Demo的设计和LoQ质量标准,来实现规模化的生产铺量。
同时,每个职能都会提出自身对于可玩质量标准的一个判断。
下图是我结合自己关卡策划的经验,认为在可玩阶段应该达到的L1质量标准,其中包含较多个人看法,不完全等同于育碧的工业化标准,仅为大家作为一些参考:

2.6 第六阶段:完成
我个人认为开放世界游戏研发的最后三步 —— “可玩”、“完成”与“打磨”,其主要差别仅在于完成度。
它们都是在前四步打好基础的条件下,做进一步的细致填充,很少会再大规模推翻重做,如果出现这类状况,往往意味着项目出现了严重问题,最终要么只能赶鸭子上架,要么只能跳票延期,两者在大型3A游戏研发中并不少见。
话归正题,在“完成”阶段,整个世界框架已经完全确立,团队进行纯粹的填充工作,即按照原有的规划设想,进一步完善世界内所有的玩法、收集点、故事、功能、美术、效果、氛围等,并保证整个世界达到完整质量,通过内部测试。

所谓内部测试,本质是一个系统性的验收,比如各种玩法的完成度与细节程度、场景的完整度与可信度、剧情演出的填充度,是不是都达到了一个100%的标准。
QA同学也会进行大量的边界测试,验证关卡标准参数(Metrics)是否得到了全面贯彻,是否可能有潜在bug。
下图是在“白模 - 可玩 - 完成”阶段,同一关卡的不同模样,不难看出细节与精度都得到了极大的提升,而这些细节修饰也不会影响到整个流程,因为已经在前几个阶段完整验证过了。

同理,下面几张图展示了在单个关卡内,《神秘海域》从“白模”到“完成”之间的区别,大家可以直观地感受一下。
《神秘海域》幕后开发演示
《神秘海域》幕后开发演示
《神秘海域》幕后开发演示
我个人认为在完成阶段,关卡策划层面应该达到这样的L2质量标准,仅作参考:

2.7 第七阶段:打磨
“完成”阶段主要是对内容和细节的填充,“打磨”阶段已经不会再铺量,而是会选取一些重点区域或关键时刻,比如游戏最开始的一小时流程,或最后结束的剧情节点,最可能影响到玩家体验的地方,进行细节打磨。
同时,在这一阶段,我们也会进行大量的技术和玩家测试,往往要面对几千个bug,在两到三个月的时间内进行统一修复与验收。
简单言之,是一个“打磨 - 反馈 - 修复”的耐心过程。

这里同样有一个L3质量标准,我个人不再赘述,大家可以参考一下:

在“打磨”阶段,我主要想分享的一个经验是:Nothing is perfect,everything is committed。
中文可以理解为“骐骥一跃,不能十步;驽马十驾,功在不舍”。
大型开放世界游戏的研发就像登山,经过了前面漫长的艰难跋涉,团队难免会有一种疲倦或松懈感。然而最危险的也往往是这一时期,“行百里者半九十”,最后关头的放松可能会导致游戏存在很多问题。
所以在项目中后期,我一般都会花比较多时间去体验游戏。我认为对于专业开发者来说,不论喜欢与否,花更多时间去感受你的游戏、打磨游戏,是一个应有的职业心态。
万事欲成,功在不舍,与大家共勉。

3. 总结
分享的最后,我们做一个回顾总结。
开放世界游戏的开发,往往分为 Conception、Preproduction、Alpha 和 Beta 4个节点,经历“立项、研究、文档、白模、可玩、完成、打磨”共 7 个阶段。

Conception 时期,我们的工作是在立项过程中,设想和确定游戏的核心体验,并做好世界可信度的研究,收集充足的灵感和参考。这一时期,我们的预期是达到L0级的质量交付标准。
Preproduction 时期,团队开始根据核心体验,编写游戏开发计划,包括世界设计文档、区域设计文档与关卡设计文档,逐步规划设计。
同时,我们开始搭建世界白模,确定关卡标准参数,反复验证玩法与想法,为后续的工业化大规模生产做好准备,并初步打造可玩雏形。
这一时期追求的是L1级的质量交付标准。大家可以看到“文档”“白模”“可玩”之间存在几个双向箭头,意在强调这一时期反复验证、反复迭代过程的必要性与持续性,因为到了正式投产后,就不会再做大规模修改了。
Alpha 时期,开始实施规模化生产,在可玩雏形的基础上进一步铺量和完善,达到一个非常高的完成度,实现L2级别的质量交付标准。
Beta 时期,游戏已经接近最终交付,在进行最后一步的验收与打磨,这时会进行大量的玩家与QA测试,根据反馈修复潜在问题,需要保持耐心,将游戏可能从80分提高到90甚至100分,实现L3、甚至L4级别的质量交付标准。
还有我个人常用的一些网站,比如包括用于寻找现实参照的谷歌地图、用于浏览艺术灵感的Artstation、以及用于浏览一些游戏通关时长的 Howlongtobeat 等网站。
最后为我们天美F1工作室打个小广告
- 天美F1工作室情况可查看:https://zhuanlan.zhihu.com/p/422247380