国内IM云服务行业分析
原文出处:国内IM云服务行业分析
谈到IM我们最先想到的是qq和微信,不过我们今天要谈的不是面向终端用户的IM产品,而是面向开发者和企业的IM云服务,也就是IM PaaS。
随着移动互联网快速发展,App对IM的需求越来越强烈,但这种功能涉及较高的技术门槛、较长的开发周期、较大的资源投入,所以一般的企业不会去自己开发,而是选择一些开源方案或第三方api。
开源方案中openfire是相对比较成熟,而且xmpp协议也很通用(通用意味着庞大,因为要兼容很多东西,呵呵),所以现在市面上很多即时通讯系统都是基于openfire开发的;
相对开源可能IM云服务更符合一些公司的需求,一些创业公司也就是看到了这块市场,于是借鉴PaaS的概念,开始提供基于IM的云服务,比如融云、亲加云、环信;
现在巨头已经意识到IM这个市场的重要性,相继推出各自的云服务产品,比如腾讯云、阿里悟空、网易云信,另外就是支付宝死扛微信。
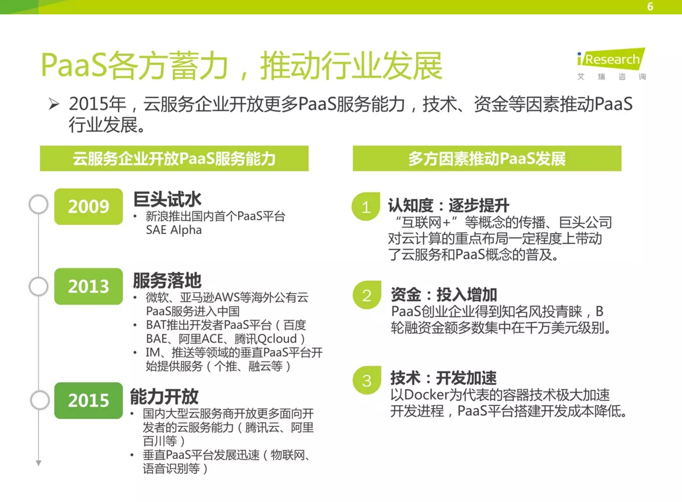
不过为了能让大家更好了解整个行业的现状,下面将几天前艾瑞发布的国内im云服务行业研究报告整理出来供参考,作者从国家战略到用户需求,从行业现状到发展趋势等方面 进行综合分析,相对比较全面;
说明:我在有些图片末尾加入了一些说明,而且有些地方可能有不同的见解,比如同时连接用户数(我认为这个没有太多的参考意义),如果对原文感兴趣,可以关注艾瑞微信公众号查看(id:iresearch-):










说明:
1、IM和RTC是有区别的,比较含糊的理解就是IM包括了RTC,比如qq就包含了语音和视频通话功能,不过这些都是其次的,但作为技术人员我们应该清楚视频通话的 难度远高于简单的文字和图片交流;
2、基于第一点,所以很多im厂商技术上的努力方向就是语音和视频通话功能;






说明:
1、同时连接的用户数并不能说明什么问题,日均活跃用户数说明厂商目前业务量还差不多;
2、纯粹技术实力通过RTC功能来衡量比较合理,但作为用户主要应该关心的还是如下几点:
2.1、是否能满足需求;
2.2、稳定性与安全性;
2.3、技术支持力度和响应速度;
2.4、成本,包括集成难度和后续费用;
2.5、等等。



