diff算法深入一下
原文出处:diff算法深入一下
一、前言
有同学问:能否详细说一下 diff 算法。
简单说:diff 算法是一种优化手段,将前后两个模块进行差异化比较,修补(更新)差异的过程叫做 patch,也叫打补丁。
详细的说,请阅读这篇文章,有疑问的地方欢迎留言一起讨论。
二、为什么要说这个 diff 算法?
因为 diff 算法是 vue2.x , vue3.x 以及 react 中关键核心点,理解 diff 算法,更有助于理解各个框架本质。
说到「diff 算法」,不得不说「虚拟 Dom」,因为这两个息息相关。
比如:
- vue 的响应式原理?
- vue 的 template 文件是如何被编译的?
- 介绍一下 Virtual Dom 算法?
- 为什么要用 virtual dom 呢?
- diff 算法复杂度以及最大的特点?
- vue2.x 的 diff 算法中节点比较情况?
等等
三、虚拟 dom 的 diff 算法
我们先来说说虚拟 Dom,就是通过 JS 模拟实现 DOM ,接下来难点就是如何判断旧对象和新对象之间的差异。
Dom 是多叉树结构,如果需要完整的对比两棵树的差异,那么算法的时间复杂度 O(n ^ 3),这个复杂度很难让人接收,尤其在 n 很大的情况下,于是 React 团队优化了算法,实现了 O(n) 的复杂度来对比差异。
实现 O(n) 复杂度的关键就是只对比同层的节点,而不是跨层对比,这也是考虑到在实际业务中很少会去跨层的移动 DOM 元素。
虚拟 DOM 差异算法的步骤分为 2 步:
- 首先从上至下,从左往右遍历对象,也就是树的深度遍历,这一步中会给每个节点添加索引,便于最后渲染差异
- 一旦节点有子元素,就去判断子元素是否有不同
3.1 vue 中 diff 算法
实际 diff 算法比较中,节点比较主要有 5 种规则的比较
1、如果新旧 VNode 都是静态的,同时它们的 key 相同(代表同一节点),并且新的 VNode 是 clone 或者是标记了 once(标记 v-once 属性,只渲染一次),那么只需要替换 elm 以及 componentInstance 即可。
2、新老节点均有 children 子节点,则对子节点进行 diff 操作,调用 updateChildren,这个 updateChildren 也是 diff 的核心。
3、如果老节点没有子节点而新节点存在子节点,先清空老节点 DOM 的文本内容,然后为当前 DOM 节点加入子节点。
4、当新节点没有子节点而老节点有子节点的时候,则移除该 DOM 节点的所有子节点。
5、当新老节点都无子节点的时候,只是文本的替换
部分源码如下:
function patchVnode(oldVnode, vnode, insertedVnodeQueue, ownerArray, index, removeOnly) {
if (oldVnode === vnode) {
return;
}
if (isDef(vnode.elm) && isDef(ownerArray)) {
// clone reused vnode
vnode = ownerArray[index] = cloneVNode(vnode);
}
const elm = (vnode.elm = oldVnode.elm);
if (isTrue(oldVnode.isAsyncPlaceholder)) {
if (isDef(vnode.asyncFactory.resolved)) {
hydrate(oldVnode.elm, vnode, insertedVnodeQueue);
} else {
vnode.isAsyncPlaceholder = true;
}
return;
}
if (
isTrue(vnode.isStatic) &&
isTrue(oldVnode.isStatic) &&
vnode.key === oldVnode.key &&
(isTrue(vnode.isCloned) || isTrue(vnode.isOnce))
) {
vnode.componentInstance = oldVnode.componentInstance;
return;
}
let i;
const data = vnode.data;
if (isDef(data) && isDef((i = data.hook)) && isDef((i = i.prepatch))) {
i(oldVnode, vnode);
}
const oldCh = oldVnode.children;
const ch = vnode.children;
if (isDef(data) && isPatchable(vnode)) {
for (i = 0; i < cbs.update.length; ++i) cbs.update[i](oldVnode, vnode "i");
if (isDef((i = data.hook)) && isDef((i = i.update))) i(oldVnode, vnode);
}
if (isUndef(vnode.text)) {
// 定义了子节点,且不相同,用diff算法对比
if (isDef(oldCh) && isDef(ch)) {
if (oldCh !== ch) updateChildren(elm, oldCh, ch, insertedVnodeQueue, removeOnly);
// 新节点有子元素。旧节点没有
} else if (isDef(ch)) {
if (process.env.NODE_ENV !== 'production') {
// 检查key
checkDuplicateKeys(ch);
}
// 清空旧节点的text属性
if (isDef(oldVnode.text)) nodeOps.setTextContent(elm, '');
// 添加新的Vnode
addVnodes(elm, null, ch, 0, ch.length - 1, insertedVnodeQueue);
// 如果旧节点的子节点有内容,新的没有。那么直接删除旧节点子元素的内容
} else if (isDef(oldCh)) {
removeVnodes(oldCh, 0, oldCh.length - 1);
// 如上。只是判断是否为文本节点
} else if (isDef(oldVnode.text)) {
nodeOps.setTextContent(elm, '');
}
// 如果文本节点不同,替换节点内容
} else if (oldVnode.text !== vnode.text) {
nodeOps.setTextContent(elm, vnode.text);
}
if (isDef(data)) {
if (isDef((i = data.hook)) && isDef((i = i.postpatch))) i(oldVnode, vnode);
}
}
3.2 React diff 算法
在 reconcileChildren 函数的入参中
workInProgress.child = reconcileChildFibers(
workInProgress,
current.child,
nextChildren,
renderLanes,
);
- workInProgress:作为父节点传入,新生成的第一个 fiber 的 return 会被指向它。
- current.child:旧 fiber 节点,diff 生成新 fiber 节点时会用新生成的 ReactElement 和它作比较。
- nextChildren:新生成的 ReactElement,会以它为标准生成新的 fiber 节点。
- renderLanes:本次的渲染优先级,最终会被挂载到新 fiber 的 lanes 属性上。
diff 的两个主体是:oldFiber(current.child)和 newChildren(nextChildren,新的 ReactElement),它们是两个不一样的数据结构。
部分源码
function reconcileChildrenArray(
returnFiber: Fiber,
currentFirstChild: Fiber | null,
newChildren: Array<*>,
lanes: Lanes,
): Fiber | null {
/* * returnFiber:currentFirstChild的父级fiber节点
* currentFirstChild:当前执行更新任务的WIP(fiber)节点
* newChildren:组件的render方法渲染出的新的ReactElement节点
* lanes:优先级相关
* */
// resultingFirstChild是diff之后的新fiber链表的第一个fiber。
let resultingFirstChild: Fiber | null = null;
// resultingFirstChild是新链表的第一个fiber。
// previousNewFiber用来将后续的新fiber接到第一个fiber之后
let previousNewFiber: Fiber | null = null;
// oldFiber节点,新的child节点会和它进行比较
let oldFiber = currentFirstChild;
// 存储固定节点的位置
let lastPlacedIndex = 0;
// 存储遍历到的新节点的索引
let newIdx = 0;
// 记录目前遍历到的oldFiber的下一个节点
let nextOldFiber = null;
// 该轮遍历来处理节点更新,依据节点是否可复用来决定是否中断遍历
for (; oldFiber !== null && newIdx < newChildren.length; newIdx++) {
// newChildren遍历完了,oldFiber链没有遍历完,此时需要中断遍历
if (oldFiber.index > newIdx) {
nextOldFiber = oldFiber;
oldFiber = null;
} else {
// 用nextOldFiber存储当前遍历到的oldFiber的下一个节点
nextOldFiber = oldFiber.sibling;
}
// 生成新的节点,判断key与tag是否相同就在updateSlot中
// 对DOM类型的元素来说,key 和 tag都相同才会复用oldFiber
// 并返回出去,否则返回null
const newFiber = updateSlot(returnFiber, oldFiber, newChildren[newIdx], lanes);
// newFiber为 null说明 key 或 tag 不同,节点不可复用,中断遍历
if (newFiber === null) {
if (oldFiber === null) {
// oldFiber 为null说明oldFiber此时也遍历完了
// 是以下场景,D为新增节点
// 旧 A - B - C
// 新 A - B - C - D oldFiber = nextOldFiber;
}
break;
}
if (shouldTrackSideEffects) {
// shouldTrackSideEffects 为true表示是更新过程
if (oldFiber && newFiber.alternate === null) {
// newFiber.alternate 等同于 oldFiber.alternate
// oldFiber为WIP节点,它的alternate 就是 current节点
// oldFiber存在,并且经过更新后的新fiber节点它还没有current节点,
// 说明更新后展现在屏幕上不会有current节点,而更新后WIP
// 节点会称为current节点,所以需要删除已有的WIP节点
deleteChild(returnFiber, oldFiber);
}
}
// 记录固定节点的位置
lastPlacedIndex = placeChild(newFiber, lastPlacedIndex, newIdx);
// 将新fiber连接成以sibling为指针的单向链表
if (previousNewFiber === null) {
resultingFirstChild = newFiber;
} else {
previousNewFiber.sibling = newFiber;
}
previousNewFiber = newFiber;
// 将oldFiber节点指向下一个,与newChildren的遍历同步移动
oldFiber = nextOldFiber;
}
// 处理节点删除。新子节点遍历完,说明剩下的oldFiber都是没用的了,可以删除.
if (newIdx === newChildren.length) {
// newChildren遍历结束,删除掉oldFiber链中的剩下的节点
deleteRemainingChildren(returnFiber, oldFiber);
return resultingFirstChild;
}
// 处理新增节点。旧的遍历完了,能复用的都复用了,所以意味着新的都是新插入的了
if (oldFiber === null) {
for (; newIdx < newChildren.length; newIdx++) {
// 基于新生成的ReactElement创建新的Fiber节点
const newFiber = createChild(returnFiber, newChildren[newIdx], lanes);
if (newFiber === null) {
continue;
}
// 记录固定节点的位置lastPlacedIndex
lastPlacedIndex = placeChild(newFiber, lastPlacedIndex, newIdx);
// 将新生成的fiber节点连接成以sibling为指针的单向链表
if (previousNewFiber === null) {
resultingFirstChild = newFiber;
} else {
previousNewFiber.sibling = newFiber;
}
previousNewFiber = newFiber;
}
return resultingFirstChild;
}
// 执行到这是都没遍历完的情况,把剩余的旧子节点放入一个以key为键,值为oldFiber节点的map中
// 这样在基于oldFiber节点新建新的fiber节点时,可以通过key快速地找出oldFiber
const existingChildren = mapRemainingChildren(returnFiber, oldFiber);
// 节点移动
for (; newIdx < newChildren.length; newIdx++) {
// 基于map中的oldFiber节点来创建新fiber
const newFiber = updateFromMap(
existingChildren,
returnFiber,
newIdx,
newChildren[newIdx],
lanes,
);
if (newFiber !== null) {
if (shouldTrackSideEffects) {
if (newFiber.alternate !== null) {
// 因为newChildren中剩余的节点有可能和oldFiber节点一样,只是位置换了,
// 但也有可能是是新增的.
// 如果newFiber的alternate不为空,则说明newFiber不是新增的。
// 也就说明着它是基于map中的oldFiber节点新建的,意味着oldFiber已经被使用了,所以需
// 要从map中删去oldFiber
existingChildren.delete(newFiber.key === null ? newIdx : newFiber.key);
}
}
// 移动节点,多节点diff的核心,这里真正会实现节点的移动
lastPlacedIndex = placeChild(newFiber, lastPlacedIndex, newIdx);
// 将新fiber连接成以sibling为指针的单向链表
if (previousNewFiber === null) {
resultingFirstChild = newFiber;
} else {
previousNewFiber.sibling = newFiber;
}
previousNewFiber = newFiber;
}
}
if (shouldTrackSideEffects) {
// 此时newChildren遍历完了,该移动的都移动了,那么删除剩下的oldFiber
existingChildren.forEach((child) => deleteChild(returnFiber, child));
}
return resultingFirstChild;
}
四、为什么使用虚拟 dom?
很多时候手工优化 dom 确实会比 virtual dom 效率高,对于比较简单的 dom结构用手工优化没有问题,但当页面结构很庞大,结构很复杂时,手工优化会花去大量时间,而且可维护性也不高,不能保证每个人都有手工优化的能力。至此,virtual dom 的解决方案应运而生。
virtual dom 是“解决过多的操作 dom 影响性能”的一种解决方案。
virtual dom 很多时候都不是最优的操作,但它具有普适性,在效率、可维护性之间达到平衡。
virutal dom 的意义:
- 1、提供一种简单对象去代替复杂的 dom 对象,从而优化 dom 操作
- 2、提供一个中间层,js 去写 ui,ios 安卓之类的负责渲染,就像 reactNative 一样。
五、diff 算法的复杂度和特点?
vue2.x 的 diff 位于 patch.js 文件中,该算法来源于 snabbdom,复杂度为 O(n)。了解 diff 过程可以让我们更高效的使用框架。react 的 diff 其实和 vue 的 diff 大同小异。
最大特点:比较只会在同层级进行, 不会跨层级比较。
<!-- 之前 -->
<div> <!-- 层级1 -->
<p> <!-- 层级2 -->
<b> aoy </b> <!-- 层级3 -->
<span>diff</Span>
</p>
</div>
<!-- 之后 -->
<div> <!-- 层级1 -->
<p> <!-- 层级2 -->
<b> aoy </b> <!-- 层级3 -->
</p>
<span>diff</Span>
</div>
对比之前和之后:可能期望将<span>直接移动到<p>的后边,这是最优的操作。
但是实际的 diff 操作是:
- 1、移除
<p>里的<span>; - 2、在创建一个新的
<span>插到<p>的后边。因为新加的<span>在层级 2,旧的在层级 3,属于不同层级的比较。
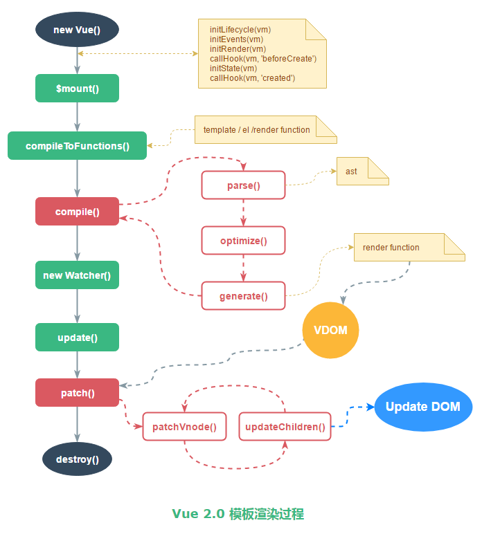
六、vue 的模板文件是如何被编译渲染的?
vue 中也使用 diff 算法,有必要了解一下 Vue 是如何工作的。通过这个问题,我们可以很好的掌握,diff 算法在整个编译过程中,哪个环节,做了哪些操作,然后使用 diff 算法后输出什么?

解释:
1、mount 函数
mount 函数主要是获取 template,然后进入 compileToFunctions 函数。
2、compileToFunction 函数
compileToFunction 函数主要是将 template 编译成 render 函数。首先读取缓存,没有缓存就调用 compile 方法拿到 render 函数的字符串形式,在通过 new Function 的方式生成 render 函数。
// 有缓存的话就直接在缓存里面拿
const key = options && options.delimiters ? String(options.delimiters) + template : template;
if (cache[key]) {
return cache[key];
}
const res = {};
const compiled = compile(template, options); // compile 后面会详细讲
res.render = makeFunction(compiled.render); //通过 new Function 的方式生成 render 函数并缓存
const l = compiled.staticRenderFns.length;
res.staticRenderFns = new Array(l);
for (let i = 0; i < l; i++) {
res.staticRenderFns[i] = makeFunction(compiled.staticRenderFns[i]);
}
// ......
return (cache[key] = res); // 记录至缓存中
3、compile 函数
compile 函数将 template 编译成 render 函数的字符串形式。后面我们主要讲解 render
完成 render 方法生成后,会进入到 mount 进行 DOM 更新。该方法核心逻辑如下:
// 触发 beforeMount 生命周期钩子
callHook(vm, 'beforeMount');
// 重点:新建一个 Watcher 并赋值给 vm._watcher
vm._watcher = new Watcher(
vm,
function updateComponent() {
vm._update(vm._render(), hydrating);
},
noop,
);
hydrating = false;
// manually mounted instance, call mounted on self
// mounted is called for render-created child components in its inserted hook
if (vm.$vnode == null) {
vm._isMounted = true;
callHook(vm, 'mounted');
}
return vm;
首先会 new 一个 watcher 对象(主要是将模板与数据建立联系),在 watcher 对象创建后,
会运行传入的方法
vm._update(vm._render(), hydrating)。其中的vm._render()主要作用就是运行前面 compiler 生成的 render 方法,并返回一个 vNode 对象。vm.update() 则会对比新的 vdom 和当前 vdom,并把差异的部分渲染到真正的 DOM 树上。(watcher 背后的实现原理:vue2.x 的响应式原理)
上面提到的 compile 就是将 template 编译成 render 函数的字符串形式。核心代码如下:
export function compile(template: string, options: CompilerOptions): CompiledResult {
const AST = parse(template.trim(), options); //1. parse
optimize(AST, options); //2.optimize
const code = generate(AST, options); //3.generate
return {
AST,
render: code.render,
staticRenderFns: code.staticRenderFns,
};
}
compile 这个函数主要有三个步骤组成:
- parse,
- optimize
- generate
分别输出一个包含
- AST 字符串
- staticRenderFns 的对象字符串
- render 函数 的字符串。
parse 函数:主要功能是将 template 字符串解析成 AST(抽象语法树)。前面定义的 ASTElement 的数据结构,parse 函数就是将 template 里的结构(指令,属性,标签) 转换为 AST 形式存进 ASTElement 中,最后解析生成 AST。
optimize 函数(src/compiler/optomizer.js):主要功能是标记静态节点。后面 patch 过程中对比新旧 VNode 树形结构做优化。被标记为 static 的节点在后面的 diff 算法中会被直接忽略,不做详细比较。
generate 函数(src/compiler/codegen/index.js):主要功能根据 AST 结构拼接生成 render 函数的字符串。
const code = AST ? genElement(AST) : '_c("div")';
staticRenderFns = prevStaticRenderFns;
onceCount = prevOnceCount;
return {
render: `with(this){return ${code}}`, //最外层包一个 with(this) 之后返回
staticRenderFns: currentStaticRenderFns,
};
其中 genElement 函数(src/compiler/codgen/index.js)是根据 AST 的属性调用不同的方法生成字符串返回。
总之:
就是 compile 函数中三个核心步骤介绍,
compile 之后我们得到 render 函数的字符串形式,后面通过 new Function 得到真正的渲染函数。
数据发生变化后,会执行 watcher 中的
_update函数(src/core/instance/lifecycle.js),_update函数会执行这个渲染函数,输出一个新的 VNode 树形结构的数据。然后调用 patch 函数,拿到这个新的 VNode 与旧的 VNode 进行对比,只有发生了变化的节点才会被更新到新的真实 DOM 树上。
4、patch 函数
patch 函数 就是新旧 VNode 对比的 diff 函数,主要是为了优化 dom,通过算法使操作 dom 的行为降低到最低, diff 算法来源于 snabbdom,是 VDOM 思想的核心。snabbdom 的算法是为了 DOM 操作跨级增删节点较少的这一目标进行优化,它只会在同层级进行,不会跨层级比较。
总结一下
- compile 函数主要是将 template 转换为 AST,优化 AST,再将 AST 转换为 render 函数的字符串形式。
- 再通过 new Function 得到真正的 render 函数,render 函数与数据通过 Watcher 产生关联。
- 在数据反生变化的时候调用 patch 函数,执行 render 函数,生成新的 VNode,与旧的 VNode 进行 diff,最终更新 DOM 树。
七、vue2.x,vue3.x,React 中的 diff 有区别吗?
总的来说:
- vue2.x 的核心 diff 算法采用双端比较的算法,同时从新旧 children 的两端开始进行比较,借助 key 可以复用的节点。
- vue3.x 借鉴了一些别的算法 inferno(https://github.com/infernojs/inferno) 解决:1、处理相同的前置和后置元素的预处理;2、一旦需要进行 DOM 移动,我们首先要做的就是找到 source 的最长递增子序列。
在创建 VNode 就确定类型,以及在 mount/patch 的过程中采用位运算来判断一个 VNode 的类型,在这个优化的基础上再配合 Diff 算法,性能得到提升。
可以看一下 vue3.x 的源码
- react 通过 key 和 tag 来对节点进行取舍,可直接将复杂的比对拦截掉,然后降级成节点的移动和增删这样比较简单的操作。
对 oldFiber 和新的 ReactElement 节点的比对,将会生成新的 fiber 节点,同时标记上 effectTag,这些 fiber 会被连到 workInProgress 树中,作为新的 WIP 节点。树的结构因此被一点点地确定,而新的 workInProgress 节点也基本定型。在 diff 过后,workInProgress 节点的 beginWork 节点就完成了,接下来会进入 completeWork 阶段。
八、diff 算法的源头 snabbdom 算法
snabbdom 算法:https://github.com/snabbdom/snabbdom
定位:一个专注于简单性、模块化、强大功能和性能的虚拟 DOM 库。
1、snabbdom 中定义 Vnode 的类型
snabbdom 中定义 Vnode 的类型
export interface VNode {
sel: string | undefined; // selector的缩写
data: VNodeData | undefined; // 下面VNodeData接口的内容
children: Array<VNode | string> | undefined; // 子节点
elm: Node | undefined; // element的缩写,存储了真实的HTMLElement
text: string | undefined; // 如果是文本节点,则存储text
key: Key | undefined; // 节点的key,在做列表时很有用
}
export interface VNodeData {
props?: Props;
attrs?: Attrs;
class?: Classes;
style?: VNodeStyle;
dataset?: Dataset;
on?: On;
attachData?: AttachData;
hook?: Hooks;
key?: Key;
ns?: string; // for SVGs
fn?: () => VNode; // for thunks
args?: any[]; // for thunks
is?: string; // for custom elements v1
[key: string]: any; // for any other 3rd party module
}
2、init 函数分析
init() 函数接收一个模块数组 modules 和可选的 domApi 对象作为参数,返回一个函数,即 patch() 函数。
domApi 对象的接口包含了很多 DOM 操作的方法。
3、patch 函数分析
- init() 函数返回了一个 patch() 函数
- patch() 函数接收两个 VNode 对象作为参数,并返回一个新 VNode。
4、h 函数分析
h() 函数接收多种参数,其中必须有一个 sel 参数,作用是将节点内容挂载到该容器中,并返回一个新 VNode。
九、diff 算法与 snabbdom 算法的差异地方?
在 vue2.x 不是完全 snabbdom 算法,而是基于 vue 的场景进行了一些修改和优化,主要体现在判断 key 和 diff 部分。
1、在 snabbdom 中 通过 key 和 sel 就判断是否为同一节点,那么在 vue 中,增加了一些判断 在满足 key 相等的同时会判断,tag 名称是否一致,是否为注释节点,是否为异步节点,或者为 input 时候类型是否相同等。
/**
* @param a 被对比节点
* @param b 对比节点
* 对比两个节点是否相同
* 需要组成的条件:key相同,tag相同,是否都为注释节点,是否同时定义了data,如果是input标签,那么type必须相同
*/
function sameVnode(a, b) {
return (
a.key === b.key &&
((a.tag === b.tag &&
a.isComment === b.isComment &&
isDef(a.data) === isDef(b.data) &&
sameInputType(a, b)) ||
(isTrue(a.isAsyncPlaceholder) &&
a.asyncFactory === b.asyncFactory &&
isUndef(b.asyncFactory.error)))
);
}
2、diff 差异,patchVnode 是对比模版变化的函数,可能会用到 diff 也可能直接更新。
function updateChildren(
parentElm,
oldCh,
newCh,
insertedVnodeQueue,
removeOnly
) {
let oldStartIdx = 0;
let newStartIdx = 0;
let oldEndIdx = oldCh.length - 1;
let oldStartVnode = oldCh[0];
let oldEndVnode = oldCh[oldEndIdx];
let newEndIdx = newCh.length - 1;
let newStartVnode = newCh[0];
let newEndVnode = newCh[newEndIdx];
let oldKeyToIdx, idxInOld, vnodeToMove, refElm;
const canMove = !removeOnly;
if (process.env.NODE_ENV !== "production") {
checkDuplicateKeys(newCh);
}
while (oldStartIdx <= oldEndIdx && newStartIdx <= newEndIdx) {
if (isUndef(oldStartVnode)) {
oldStartVnode = oldCh[++oldStartIdx]; // Vnode has been moved left
} else if (isUndef(oldEndVnode)) {
oldEndVnode = oldCh[--oldEndIdx];
} else if (sameVnode(oldStartVnode, newStartVnode)) {
patchVnode(
oldStartVnode,
newStartVnode,
insertedVnodeQueue,
newCh,
newStartIdx
);
oldStartVnode = oldCh[++oldStartIdx];
newStartVnode = newCh[++newStartIdx];
} else if (sameVnode(oldEndVnode, newEndVnode)) {
patchVnode(
oldEndVnode,
newEndVnode,
insertedVnodeQueue,
newCh,
newEndIdx
);
oldEndVnode = oldCh[--oldEndIdx];
newEndVnode = newCh[--newEndIdx];
} else if (sameVnode(oldStartVnode, newEndVnode)) {
// Vnode moved right
patchVnode(
oldStartVnode,
newEndVnode,
insertedVnodeQueue,
newCh,
newEndIdx
);
canMove &&
nodeOps.insertBefore(
parentElm,
oldStartVnode.elm,
nodeOps.nextSibling(oldEndVnode.elm)
);
oldStartVnode = oldCh[++oldStartIdx];
newEndVnode = newCh[--newEndIdx];
} else if (sameVnode(oldEndVnode, newStartVnode)) {
// Vnode moved left
patchVnode(
oldEndVnode,
newStartVnode,
insertedVnodeQueue,
newCh,
newStartIdx
);
canMove &&
nodeOps.insertBefore(parentElm, oldEndVnode.elm, oldStartVnode.elm);
oldEndVnode = oldCh[--oldEndIdx];
newStartVnode = newCh[++newStartIdx];
} else {
if (isUndef(oldKeyToIdx))
oldKeyToIdx = createKeyToOldIdx(oldCh, oldStartIdx, oldEndIdx);
idxInOld = isDef(newStartVnode.key)
? oldKeyToIdx[newStartVnode.key]
: findIdxInOld(newStartVnode, oldCh, oldStartIdx, oldEndIdx);
if (isUndef(idxInOld)) {
// New element
createElm(
newStartVnode,
insertedVnodeQueue,
parentElm,
oldStartVnode.elm,
false,
newCh,
newStartIdx
);
} else {
// vnodeToMove将要移动的节点
vnodeToMove = oldCh[idxInOld];
if (sameVnode(vnodeToMove, newStartVnode)) {
patchVnode(
vnodeToMove,
newStartVnode,
insertedVnodeQueue,
newCh,
newStartIdx
);
oldCh[idxInOld] = undefined;
canMove &&
nodeOps.insertBefore(parentElm, vnodeToMove.elm, oldStartVnode.elm);
} else {
// same key but different element. treat as new element
createElm(
newStartVnode,
insertedVnodeQueue,
parentElm,
oldStartVnode.elm,
false,
newCh,
newStartIdx
);
}
}
// vnodeToMove将要移动的节点
newStartVnode = newCh[++newStartIdx];
}
}
// 旧节点完成,新的没完成
if (oldStartIdx > oldEndIdx) {
refElm = isUndef(newCh[newEndIdx + 1]) ? null : newCh[newEndIdx + 1].elm;
addVnodes(
parentElm,
refElm,
newCh,
newStartIdx,
newEndIdx,
insertedVnodeQueue
);
// 新的完成,老的没完成
} else if (newStartIdx > newEndIdx) {
removeVnodes(oldCh, oldStartIdx, oldEndIdx);
}
}
引用
- https://github.com/vuejs/vue/blob/8a219e3d4cfc580bbb3420344600801bd9473390/src/core/vdom/patch.js#L501
- https://github.com/infernojs/inferno
- https://github.com/vuejs/vue/blob/8a219e3d4cfc580bbb3420344600801bd9473390/src/core/vdom/patch.js
- https://github.com/snabbdom/snabbdom
- https://github.com/snabbdom/snabbdom/blob/27e9c4d5dca62b6dabf9ac23efb95f1b6045b2df/src/vnode.ts#L12
- https://github.com/snabbdom/snabbdom/blob/27e9c4d5dca62b6dabf9ac23efb95f1b6045b2df/src/init.ts#L63
- https://github.com/snabbdom/snabbdom/blob/27e9c4d5dca62b6dabf9ac23efb95f1b6045b2df/src/init.ts#L367
- https://github.com/snabbdom/snabbdom/blob/27e9c4d5dca62b6dabf9ac23efb95f1b6045b2df/src/h.ts#L33
- https://github.com/vuejs/vue/blob/8a219e3d4cfc580bbb3420344600801bd9473390/src/core/vdom/patch.js#L35
- https://github.com/vuejs/vue/blob/8a219e3d4cfc580bbb3420344600801bd9473390/src/core/vdom/patch.js#L404