Core-Data:-Stack,-Data-Type,-Fetch,-Relationship
官方文档为第一手参考资料:Core Data Guide
Objc.io 出品的 Core Data 专题也是很不错的:Core Data
Core Data Stack
官方文档里的基本结构:

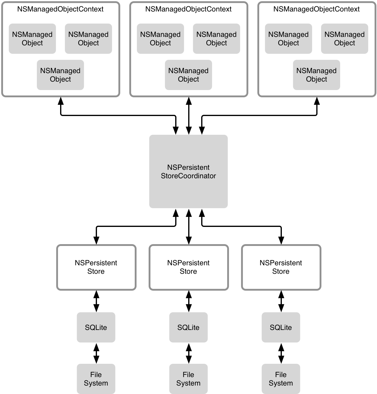
Objc.io 出品的多线程架构 Stack:

Xcode 提供的模板一般都无法满足解耦的需求,一般情况下单个 Coordinator + 单个 Persistent Store + 多个 NSManagedObjectContext 就能满足绝大部分需求了,这时候最好能提供创建主线程和后台线程的 context 的接口,BigNerdRanch 封装了一个:CoreDataStack。
Data Type 数据类型
陈旧的 Core Data 文档终于在 iOS 9 正式发布的当天更新了,文档更新历史上写着此次更新重写了文档,是关于当前 API 实践的重大更新。然而数据类型的部分大概不怎么想写了,就几段话,而非标准数据类型就剩下下面一段话了,原本关于这部分的内容就我一直很困惑,如今倒好文档也给删了。

之前 google 的缓存还可以看以前的文档,后来缓存也更新了,还好我将旧的缓存备份了一份。
Core Data 支持的数据类型

Core Data 支持的标准数据类型包括:
- 不同类型的数字,包括16、32、64位的 Int,两种浮点数,Decimal,布尔值,这些数据都会被封装成 NSNumber,在生成子类的时候可以选择是否使用原始的数据类型;
- String, 使用 Unicode 存储,由于 Unicode 的复杂性,对 String 类型的属性进行排序和搜索会比较复杂;
- Date,仅仅是对
NSTimeInterval(也就是 Double)的封装,不包含时区信息,你需要自行保存时区的信息,默认在子类中使用 NSDate 类型,可以在生成子类时使用原始数据类型,会使用 NSTimeInterval; - BinaryData,也就是 NSData 类型。
- 以上这些标准类型都是不可变的类型,剩下的两种:Undefined 和 Transformable 用于支持非标准类型的数据。对于 Undefined 类型,记得在右侧的 Data Model Inspector 里勾选 Transient 选项。支持非标准类型时,你最好也使用不可变类型,不然 Core Data 无法跟踪数据的变化。也就是说每次给属性设置一个新的值,Core Data 才知道你的
NSManagedObject对象发生了变化,这点在你使用自定义数据类型时很重要。
那不是以上这些类型的对象和结构体怎么办?总体来说,支持非标准类型有两条路:Transformable Attribute 和 Transient Attribute。
Transformable Attribute
使用这种属性时工作量很小,适合遵守 NSCoding 协议的类型,在你生成的 NSManagedObject 子类中将该属性类型更改为你需要的类型即可,剩下的工作由 Core Data 替我们完成。缺点是这种属性的内部存储由于是使用属性列表 property list 这种格式,所以比较浪费空间,在性能上也不太好。如果你对性能和空间没有很特别的要求,使用这种就可以了。

如果你想更加高效地存储,你可以提供自定义的 value transformer 来实现数据的转化。(我是不会这个的)
Transient Attribute
类似 Swift 里的计算属性,需要根据其他属性来生成。Core Data 在 fetch 时并不会处理这种属性,不会存储这种属性,也不会跟踪这种属性的变化。总之就是对这种属性不管不问,完全由开发者自己负责;不过,处理这种属性的全过程都可以自定义,应对各种需求。

Core Data 对这种属性完全是放任自流的,使用时需要额外的工作:需要我们实现属性的存取方法 accessor methods。 比如,处理 UIImage 对象时,需要先使用一个备份属性使用 Core Data 支持的类型,然后 transient attribute 利用前者生成我们需要的 UIImage 对象。
备注:在Model Editor 里「Allows External Storage」不是必选选项,选中该项后由 Core Data 决定数据是否存放在其他地方;而对于 transient attribute,必须指定 Attribute Type 为 Undefined,而且要选中 Transient。@NSManaged修饰符表示由 Core Data 来负责动态生成存取方法,对于 transient attribute,无法使用@NSManaged修饰符,因为这是需要开发者负责的。
使用 transient attribute,必须要提到 primitive property,这是 Core Data 对属性的内部实现。可以通过 primitiveValueForKey(key)和setPrimitiveValue(newValue, forKey:)两个方法来获得对 primitive property 的访问。
@NSManaged private var imageData: NSData?
var image: UIImage?{
get {
let ImageKey: String = "image"
willAccessValueForKey(ImageKey)
var imageObject = primitiveValueForKey(ImageKey) as? UIImage
didAccessValueForKey(ImageKey)
if imageObject == nil{
imageObject = UIImage(data: imageData!)
}
return imageObject
}
set {
let ImageKey: String = "image"
let ImageDataKey = "imageData"
willChangeValueForKey(ImageKey)
self.setPrimitiveValue(newValue, forKey: ImageKey)
didChangeValueForKey(ImageKey)
let imageRawData = UIImageJPEGRepresentation(newValue!, 1.0)!
//更新persistent attribute 时使用 KVC 方法,这样 Core Data 才知道该属性变化了。
self.setValue(imageRawData, forKey: ImageDataKey)
}
}
由于Core Data 基本上对 transient attribute 不管不问,同时不支持的数据类型也通常会有访问代价大的问题。因此,可以基于不同的优化策略对 transient attribute 进行定制。
获取策略有两种:
1.按需获取 The On-demand Get:上面的代码里 image 属性就是例子。
2.预获取 The Pre-calculated Get:在对象被 fetch 时获取对象。
override func awakeFromFetch() {
super.awakeFromFetch()
if let imageRawData = self.imageData{
let imageKey = "image"
let imageObject = UIImage(data: imageRawData)
self.setPrimitiveValue(imageObject, forKey: imageKey)
}
}
更新策略有两种:
1.即时更新 The Immediate-Update Set:上面的 image 属性就是。
2.延迟更新 The Delayed-Update Set:在对象被保存时才更新。
override func willSave() {
super.willSave()
let imageKey = "image"
let imageDataKey = "imageData"
//这里不必使用 KVC 方法
if let image = self.primitiveValueForKey(imageKey) as? UIImage {
let imageRawData = UIImageJPEGRepresentation(image, 1.0)
self.setPrimitiveValue(imageRawData, forKey: imageDataKey)
}else{
self.setPrimitiveValue(nil, forKey: imageDataKey)
}
}
同时还需要更改 transient attribute 的 set 方法,不要在 set 里更新用作备份的属性。
set {
let ImageKey: String = "image"
willChangeValueForKey(ImageKey)
self.setPrimitiveValue(newValue, forKey: ImageKey)
didChangeValueForKey(ImageKey)
}
Binary Large Data Objects (BLOBs)
在上一节中,使用了 NSData 来存储图像的二进制数据,这里也可以不用 transient attribute 这种方式,直接用 NSData 存储。如果直接使用二进制来存储数据,那么有几个问题需要考虑。
首先是内存占用,图像一般比其他数据大得多。下面是 Core Data 支持的 persistent store 类型,面对会占用大量内存的数据,使用 SQLite store 是最佳选择。

其次,选择更合理的访问策略。与其将 BLOBs 对象直接作为属性,不如将其用NSManagedObject子类封装并将两者使用关系(relationship)联系起来。因为访问关系默认是 faults 状态,只有访问属性时才会填充数据,这样可以最大限度地降低内存占用。
另外,对于这种 BLOBs,可以选择在文件系统中存储,而在 Core Data 里只需要维持该资源的 URL,在需要的时候才获取该资源。
数据类型总结
对于不支持的类型,基本策略是将其转化为支持的类型。大部分对象类型都遵守 NSCoding 协议,可以使用 Transformable Attribute,这是最简单的方法,可能会有一些性能上的问题,需要优化的话就使用 Transient Attribute。
不支持 NSCoding 协议的类型,比如 CGRect,CGSize 这些结构体,可以转化为遵守 NSCoding 协议的 NSValue 对象,这样可以使用 Transformable Attribute 来保存了。又或者将类型的成员数据拆分,比如 CGSize 有 width 和 height 两个都是 CGFloat 成员变量,可以将两个成员变量转换为 float 类型,这样就可以添加一个 transient attribute 在 fetch 后获取对应的 CGSize 数据了,这个手法和 Swift 里的计算属性相似。
不支持 NSCoding 协议的类,可以考虑将这个类用NSManagedObject子类来封装,其内部被 Core Data 支持的数据就不要说了,不被直接支持的数据就拆分成支持的类型。
Fetch 请求
关于这个话题,Objc.io 专题里有一期写得很深入:Fetch 请求。 待填......
Relationship 关系
本文部分内容来自 Obcc.io 的《Core Data》一书,买来一个月后觉得39美元总体还是花得值得的,推荐购买。
Fetch requests 并非获取 managed objects 的唯一途径,而且,应该尽可能避免 fetch。因为 fetch 操作会遍历整个 Core Data Stack,代价很大,是重大的性能瓶颈。获取 managed objects 的另外一个重要途径是 relationship。
Creating Relationships
一般关系
Relationship 有三种:一对一(to-one),一对多(to-many),多对多(many-many)。多对多关系的对应关系也应该是多对多关系。建立关系时尽量避免单向关系,这样不利于 Core Data 维护对象之间的关系。在 Model Editor 里设置关系时注意设置逆向关系 Inverse Relationship,这样 Core Data 可以替我们完成很多工作。
部门 Department 和职员 Employee 的关系设置:

这里部门与职员的关系是一对多,职员与部门的关系是一对一。 一对一关系和 managed object 的其他属性没有多大区别,Xcode 生成的子类里该关系的属性类型就是关系目标的类型;一对多关系里,为了保持维护的对象唯一,子类使用 Set 来维护对对象的引用。若勾选了 Ordered,则使用 NSOrderdSet 类。使用有序关系并没有真的对里面的对象进行排序,只是方便了索引。
extension Department {
@NSManaged var name: String?
@NSManaged var employees: NSOrderedSet?
}
extension Employee {
@NSManaged var name: String?
@NSManaged var department: Department?
}
不一般关系⊙▂⊙
上面的例子里关系目标都是其他实体 Entity,关系也可以指向自身类型的 Entity,比如,利用 Person 建立一个族谱,那么关系的目标对象都是 Person。这里除了关系引用的是自身类型,也没有什么特别的了。 还有一种比较特别:单向关系。上面也提到了,尽量不要建立单向关系。因为在单向关系里,一方被删除了的话,另一方无法得知。使用单向关系时必须小心。 PS: Core Data 不支持跨 Store 的关系。
Accessing and Manipulating Relationships
访问关系
访问关系有两种途径,一种是和访问普通的对象属性一样:
let employees: NSOrderedSet = aDepartment.employees
let department: Department = anEmployee.department
另外一种是使用 KVC 方法,如果传递的 key 不是 Modal 里定义的属性,将会抛出异常:
let employees = aDepartment.valueForKey("employees") as? NSOrderedSet
let department = anEmployee.valueForKey("department") as? Department
除此之外,关系还支持 keypath 访问,path 支持普通的属性 perporty 和关系 relationship:
let departmentName = anEmployee.valueForKeyPath("department.name") as? String
修改关系
修改关系这件事需要好好说明一下:我们只需要修改关系一方,Core Data 会自动替我们处理好剩下的事情。比如下面的情况:

只需要:
//方法1:
anEmployee.department = newDepartment
//方法2:
anEmployee.setValue(newDepartment, forKey:"department")
或者:
//如果没有勾选 Ordered 选项,使用 mutableSetValueForKey(_:)
newDepartment.mutableSetValueForKey("employees").addObject(employee)
//如果勾选了,使用 mutableOrderedSetValueForKey(_:)
newDepartment.mutableOrderedSetValueForKey("employees").addObject(employee)
只需要使用上面的一种方法就可以了。 如果像批量更改部门的职员构成怎么办,单个移除以及添加很麻烦,使用 KVC 方法。
newDepartment.setValue(newEmployees, forKey:"employees")
在 Department 这一端,因为直接访问employees得到的一个无法更改的量,只能使用mutableSetValueForKey(_:)或mutableOrderedSetValueForKey(_:)来进行个体的修改,或者使用setValue(_, forKey:)来进行整体的修改。处于性能的原因,setsetEmployees:不能用来修改关系。
NSManagedObject重写了valueForKey:和setValue:forKey:以及mutableSetValueForKey(_:)这三个 KVC 方法,当 key 不是在 modal 里定义的属性时,这三个方法都会抛出异常。你不应该在子类中重写这三个方法。
Delete Rule
上面只需要在修改一端修改关系剩下的事情由 Core Data 替我们处理了得益于 Delete Rule 的设计。删除规则决定了删除对象时它的关系怎么处理的行为。Core Data 提供了四种删除规则,下面还是用部门与员工之间的关系来举例:
- 拒绝 Deny 如果关系目标里还有对象,比如要删除(撤销)某个部门,但该部门还有一个员工,那么是无法删除(撤销)该部门的,只有该部门里所有的员工被调往其他部门或是被删除(解雇)了才能删除(撤销)该部门。
- 失效 Nullify 移除对象之间的关系但是不删除对象。只有当一方关系是可有可无的时候才有意义,比如员工有没有部门都无所谓,那么删除该对象时只会将其关系设置为空而不会删除对象本身。
- 连坐 Cascade 在这种规则下,可以把一个部门一锅端。删除(撤销)某部门,部门里的员工也会被全部解雇(删除)。
- 不作为 No Action 什么也不做。部门被删除(撤销)后,里面的员工还不知道,以为自己还在这个部门工作呢。 前三种删除规则还是比较清晰的,都有合适的使用场景,而最后一种比较危险,需要你自己来确定关系里的对象是否还存在。
Relationship Faults
访问 managed object 的 relationship property 时,relationship 对应的 managed object 如果在 context 中不存在,那么被 fetch 进内存时会处于 faults 状态,即使已经存在也不会主动填充 managed object 中的数据,无论原来的 managed object 处于 faults 状态还是已经填充了全部数据。而且,无论是 to-one relationship 还是 to-mant relationship都是这样。这个特性对于维持较低的内存占用具有重要意义。 Relationship faults 有两层:访问 relationship 时,这时候 Core Data 做的仅仅是根据 relationship 的 objectID 来获取相应的 managed object,并不会填充数据;访问 relationship 上的某个属性时,relationship 才会填充该属性对应的数据。
Reference Cycles
关系一般都是双向的,而且关系并不想其他对象一样有强引用和弱引用的区别,在这种情况下,当关系的双方都在内存中后,自然而然就形成了引用循环。打破引用循环的唯一方法是刷新关系中的一方,使用 context 的refreshObject(_:mergeChanges:)来刷新对象。
context.refreshObject(managedObejct, mergeChanges:false)
参数mergeChanges为 false 时,对象会重新进入 faults 状态,这会移除对象里所有的数据,包括与其他对象之间的关系。需要注意的是,在这个参数配置下,该方法会放弃对象身上所有没有保存的变化。
至于何时打破引用循环这取决于应用自身的需要。比如,将当前的 ViewController 从 stack 中移除,你不再需要这些数据了,可以将对象转变为 faults状态;或者应用进入后台,你也可以这样做降低内存占用避免被系统杀掉。